Suppr超能文献

亚致死剂量阿霉素促进A375黑色素瘤细胞外囊泡生物合成:对载有囊泡的转化生长因子-β介导的癌症进展和心血管病理生理学的影响。

Sublethal Doxorubicin Promotes Extracellular Vesicle Biogenesis in A375 Melanoma Cells: Implications for Vesicle-Loaded TGF-β-Mediated Cancer Progression and Cardiovascular Pathophysiology.

作者信息

Fernández-Fonseca Laura Fernanda, Novoa-Herrán Susana, Umaña-Pérez Adriana, Gómez-Grosso Luis Alberto

机构信息

Master in Biochemistry Program, Department of Chemistry, Science Faculty, Universidad Nacional deColombia, Bogotá 111321, Colombia.

Molecular Physiology Group, Sub-Direction of Scientific and Technological Research, Direction of Public Health Research, National Institute of Health, Bogotá 111321, Colombia.

出版信息

Int J Mol Sci. 2025 Sep 2;26(17):8524. doi: 10.3390/ijms26178524.

Abstract

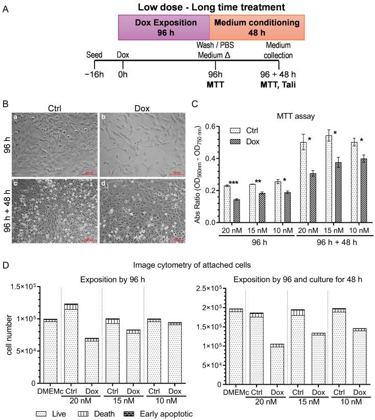
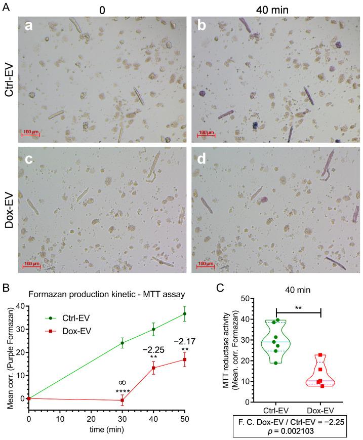
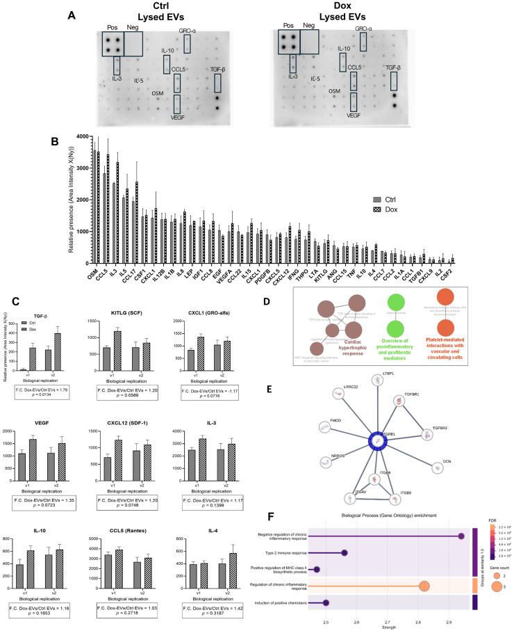
Doxorubicin (Dox) is not a first-line treatment for melanoma due to limited antitumor efficacy and dose-dependent cardiotoxicity. However, sublethal doses may trigger adaptive cellular responses that influence tumor progression and systemic toxicity. Small extracellular vesicles (EVs) are key mediators of intercellular communication and can carry bioactive molecules that modulate both the tumor microenvironment and distant tissues. This study investigates how sublethal Dox exposure alters EV biogenesis and cargo in A375 melanoma cells and explores the potential implications for cardiovascular function. We treated human A375 melanoma cells with 10 nM dox for 96 h. EVs were isolated using differential ultracentrifugation and size exclusion chromatography. Vesicle characterization included Immunocytochemistry for CD63, CD81, CD9, Rab7 and TSG101, scanning electron microscopy (SEM) Nanoparticle Tracking Analysis (NTA), and Western blotting for CD81 and CytC. We analyzed cytokine content using cytokine membrane arrays. Guinea pig cardiomyocytes were exposed to the isolated vesicles, and mitochondrial activity was evaluated using the MTT assay. Statistical analysis included -tests, ANOVA, Cohen's , and R and η. Dox exposure significantly increased EV production (13.6-fold; = 0.000014) and shifted vesicle size distribution. CD81 expression was significantly upregulated ( = 0.0083), and SEM (microscopy) confirmed enhanced vesiculation. EVs from treated cells were enriched in TGF-β ( = 0.0134), VEGF, CXCL1, CXCL12, CCL5, IL-3, IL-4, IL-10, Galectin-3, and KITLG. Cardiomyocytes exposed to these vesicles showed a 2.3-fold reduction in mitochondrial activity ( = 0.0021), an effect absent when vesicles were removed. Bioinformatic analysis linked EV cargo to pathways involved in cardiac hypertrophy, inflammation, and fibrosis. As conclusion, sublethal Doxorubicin reprograms melanoma-derived EVs by enhancing their production and enriching their cargo with profibrotic and immunomodulatory mediators. These vesicles may contribute to tumor progression and cardiovascular physiopathology, suggesting that targeting EVs could improve therapeutic outcomes in cancer and cardiovascular disease.

摘要

由于抗肿瘤疗效有限且存在剂量依赖性心脏毒性,阿霉素(Dox)并非黑色素瘤的一线治疗药物。然而,亚致死剂量可能会引发适应性细胞反应,从而影响肿瘤进展和全身毒性。小细胞外囊泡(EVs)是细胞间通讯的关键介质,可携带调节肿瘤微环境和远处组织的生物活性分子。本研究调查了亚致死剂量的阿霉素暴露如何改变A375黑色素瘤细胞中EVs的生物发生和货物,并探讨了其对心血管功能的潜在影响。我们用10 nM阿霉素处理人A375黑色素瘤细胞96小时。使用差速超速离心和尺寸排阻色谱法分离EVs。囊泡表征包括针对CD63、CD81、CD9、Rab7和TSG101的免疫细胞化学、扫描电子显微镜(SEM)、纳米颗粒跟踪分析(NTA)以及针对CD81和细胞色素C的蛋白质印迹法。我们使用细胞因子膜阵列分析细胞因子含量。将豚鼠心肌细胞暴露于分离出的囊泡中,并使用MTT法评估线粒体活性。统计分析包括t检验、方差分析、科恩效应量、R和η。阿霉素暴露显著增加了EVs的产生(13.6倍;P = 0.000014)并改变了囊泡大小分布。CD81表达显著上调(P = 0.0083),SEM(显微镜检查)证实了囊泡形成增加。来自处理后细胞的EVs富含转化生长因子-β(P = 0.0134)、血管内皮生长因子、CXCL1、CXCL12、CCL5、白细胞介素-3、白细胞介素-4、白细胞介素-10、半乳糖凝集素-3和KITLG。暴露于这些囊泡的心肌细胞线粒体活性降低了2.3倍(P = 0.0021),去除囊泡后则无此效应。生物信息学分析将EV货物与参与心脏肥大、炎症和纤维化的途径联系起来。总之,亚致死剂量的阿霉素通过增加黑色素瘤来源的EVs的产生并使其富含促纤维化和免疫调节介质来对其进行重编程。这些囊泡可能有助于肿瘤进展和心血管病理生理学,这表明靶向EVs可能会改善癌症和心血管疾病的治疗效果。

https://cdn.ncbi.nlm.nih.gov/pmc/blobs/635d/12429014/bd82abd6d0f4/ijms-26-08524-g001.jpg

文献AI研究员

20分钟写一篇综述,助力文献阅读效率提升50倍。

立即体验

用中文搜PubMed

大模型驱动的PubMed中文搜索引擎

马上搜索

文档翻译

学术文献翻译模型,支持多种主流文档格式。

立即体验