Suppr超能文献

氨基胍组装的功能性DNA四面体通过靶向cGAS-STING信号通路减轻急性肺损伤。

Aminoguanidine-assembled functional DNA tetrahedron alleviates acute lung injury by targeting the cGAS-STING signaling pathway.

作者信息

Chen Yue, Wu Di, Li Quan, Wei Zhenghua, Liu Qian, Li Jin, Gong Daohui, Huang Chaowang, You Qianyi, Qian Hang, Wang Guansong

机构信息

Department of Pulmonary and Critical Care Medicine, Xinqiao Hospital, Third Military Medical University, Chongqing, 400037, China.

Chongqing Key Laboratory of Precision Medicine and Prevention of Major Respiratory Diseases, Third Military Medical University, Chongqing, 400037, China.

出版信息

Mater Today Bio. 2025 Apr 11;32:101760. doi: 10.1016/j.mtbio.2025.101760. eCollection 2025 Jun.

Abstract

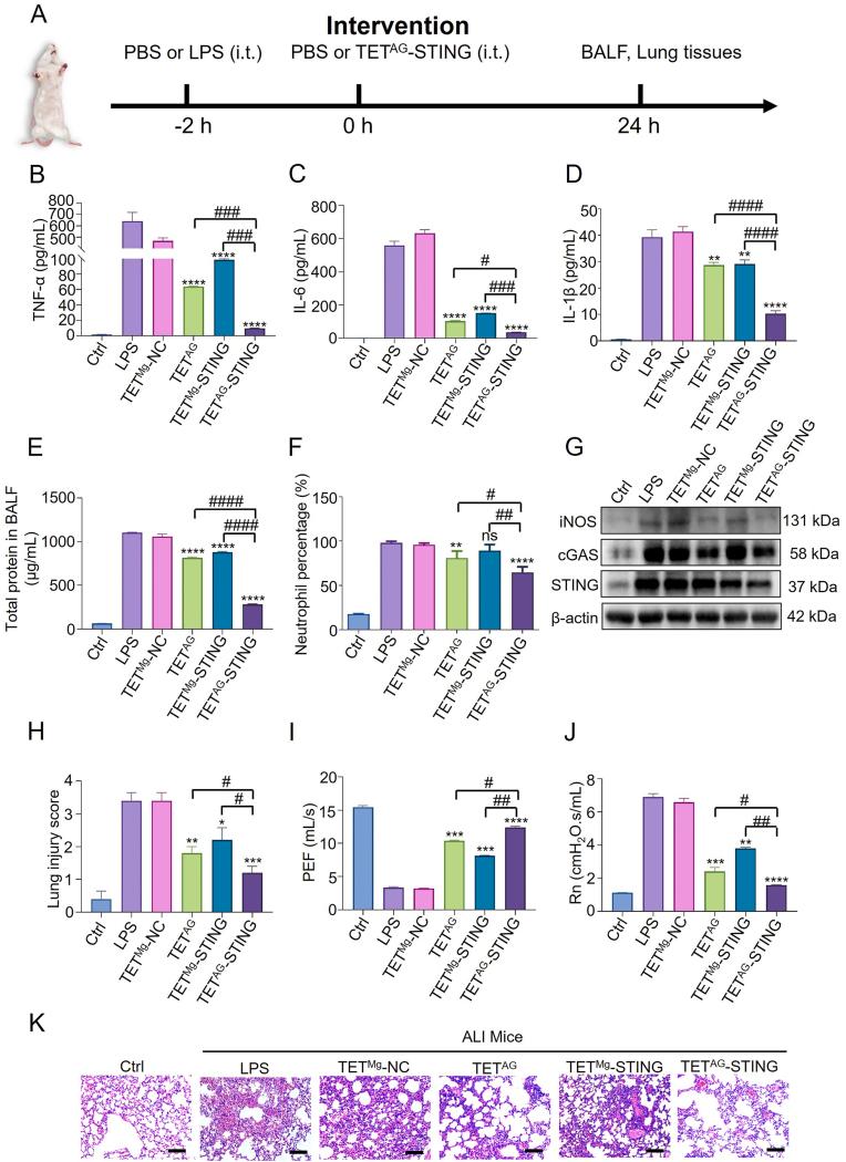
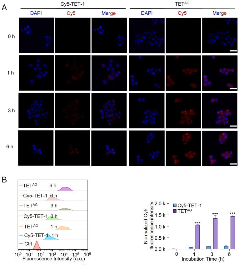
Acute lung injury (ALI) and acute respiratory distress syndrome (ARDS) cause severe lung inflammation and damage, compromising respiratory function. Nanomedicine offers hope in controlling this inflammation. DNA nanostructures, as drug carriers, stand out due to their non-toxic, programmable, and precisely controllable traits. However, they face challenges in physiological stability and functionalization as carriers. Here, we introduce TET, DNA tetrahedra assembled and functionalized with aminoguanidine without magnesium. Aminoguanidine not only aids tetrahedron assembly but also inhibits the cyclic GMP-AMP synthase and stimulator of interferon (cGAS-STING) pathway, a key inflammatory signal. By integrating STING siRNA into TET (TET-STING), we achieve synergistic anti-inflammatory effects in ALI/ARDS. Our results show that TET offers improved stability and cellular uptake. Importantly, TET-STING exhibits potent anti-inflammatory activity in vitro and in a Lipopolysaccharides-induced mouse model following intratracheal administration. This significantly improves the lung injury scores and pulmonary functions. These findings underscore aminoguanidine's therapeutic potential in ALI/ARDS and highlight the promise of DNA nanostructures in medical applications.

摘要

急性肺损伤(ALI)和急性呼吸窘迫综合征(ARDS)会引发严重的肺部炎症和损伤,损害呼吸功能。纳米医学为控制这种炎症带来了希望。DNA纳米结构作为药物载体,因其无毒、可编程和精确可控的特性而脱颖而出。然而,它们作为载体在生理稳定性和功能化方面面临挑战。在此,我们介绍了TET,即由氨基胍组装并功能化的无镁DNA四面体。氨基胍不仅有助于四面体组装,还能抑制环磷酸鸟苷-腺苷酸合成酶和干扰素刺激因子(cGAS-STING)途径,这是一个关键的炎症信号。通过将STING siRNA整合到TET中(TET-STING),我们在ALI/ARDS中实现了协同抗炎作用。我们的结果表明,TET具有更好的稳定性和细胞摄取能力。重要的是,TET-STING在体外以及在气管内给药后的脂多糖诱导小鼠模型中均表现出强大的抗炎活性。这显著改善了肺损伤评分和肺功能。这些发现强调了氨基胍在ALI/ARDS中的治疗潜力,并突出了DNA纳米结构在医学应用中的前景。

https://cdn.ncbi.nlm.nih.gov/pmc/blobs/6c83/12423596/bc74ed870d41/ga1.jpg

文献AI研究员

20分钟写一篇综述,助力文献阅读效率提升50倍。

立即体验

用中文搜PubMed

大模型驱动的PubMed中文搜索引擎

马上搜索

文档翻译

学术文献翻译模型,支持多种主流文档格式。

立即体验