Suppr超能文献

基于网络驱动发现可重新用于靶向衰老特征的药物。

Network-driven discovery of repurposable drugs targeting hallmarks of aging.

作者信息

Gross Bnaya, Ehlert Joseph, Gladyshev Vadim N, Loscalzo Joseph, Barabási Albert-László

机构信息

Network Science Institute, Northeastern University, Boston, MA 02115.

Department of Physics, Northeastern University, Boston, MA 02115.

出版信息

ArXiv. 2025 Sep 3:arXiv:2509.03330v1.

Abstract

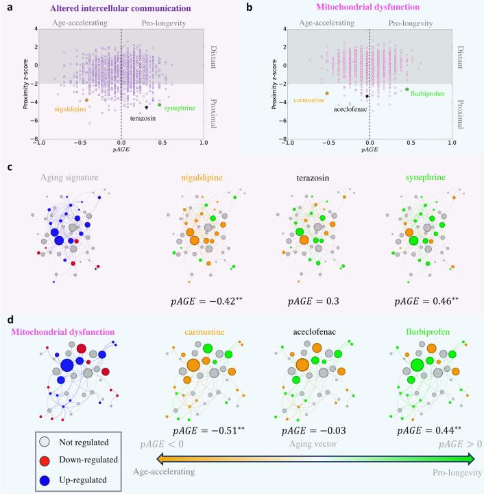
Despite the thousands of genes implicated in age-related phenotypes, effective interventions for aging remain elusive, a lack of advance rooted in the multifactorial nature of longevity and the functional interconnectedness of the molecular components implicated in aging. Here, we introduce a network medicine framework that integrates 2,358 longevity-associated genes onto the human interactome to identify existing drugs that can modulate aging processes. We find that genes associated with each hallmark of aging form a connected subgraph, or hallmark module, a discovery enabling us to measure the proximity of 6,442 clinically approved or experimental compounds to each hallmark. We then introduce a transcription-based metric, , which evaluates whether the drug-induced expression shifts reinforce or counteract known age-related expression changes. By integrating network proximity and , we identify multiple drug repurposing candidate that not only target specific hallmarks but act to reverse their aging-associated transcriptional changes. Our findings are interpretable, revealing for each drug the molecular mechanisms through which it modulates the hallmark, offering an experimentally falsifiable framework to leverage genomic discoveries to accelerate drug repurposing for longevity.

摘要

尽管有成千上万的基因与年龄相关的表型有关,但有效的衰老干预措施仍然难以捉摸,这一进展的缺乏源于长寿的多因素性质以及与衰老相关的分子成分的功能相互联系。在这里,我们引入了一个网络医学框架,将2358个与长寿相关的基因整合到人类相互作用组上,以识别能够调节衰老过程的现有药物。我们发现,与衰老的每个标志相关的基因形成一个连通子图,即标志模块,这一发现使我们能够测量6442种临床批准或实验性化合物与每个标志的接近程度。然后,我们引入了一种基于转录的指标,该指标评估药物诱导的表达变化是增强还是抵消已知的与年龄相关的表达变化。通过整合网络接近度和该指标,我们确定了多个药物重新利用候选物,这些候选物不仅针对特定标志,而且能够逆转与衰老相关的转录变化。我们的发现是可解释的,揭示了每种药物调节标志的分子机制,提供了一个可通过实验验证的框架,以利用基因组发现来加速长寿药物的重新利用。

https://cdn.ncbi.nlm.nih.gov/pmc/blobs/0d64/12425021/ede808920b55/nihpp-2509.03330v1-f0002.jpg

文献AI研究员

20分钟写一篇综述,助力文献阅读效率提升50倍。

立即体验

用中文搜PubMed

大模型驱动的PubMed中文搜索引擎

马上搜索

文档翻译

学术文献翻译模型,支持多种主流文档格式。

立即体验