Suppr超能文献

一种用于预测食管癌预后和免疫浸润的新型乳酸化相关特征。

A novel lactylation-related signature for predicting esophageal cancer prognosis and immune infiltration.

作者信息

Xie Liming, Yang Qiuxing, Zhao Wenjing, Lan Guangzhi, Tai Guomei

机构信息

Department of Radiotherapy, Nantong Tumor Hospital and Nantong University, Nantong, China.

Cancer Research Center Nantong, Nantong Tumor Hospital, Affiliated Tumor Hospital of Nantong University, Nantong, China.

出版信息

J Gastrointest Oncol. 2025 Aug 30;16(4):1711-1735. doi: 10.21037/jgo-2024-1006. Epub 2025 Aug 26.

Abstract

BACKGROUND

Esophageal cancer (ESCA) is a prevalent malignancy with high morbidity and mortality. It has been demonstrated that lactylation, a novel post-translational modification, is linked to tumor progression and immunity. The objective of this study was to look into the potential role of lactylation-related genes in the prognosis and immune microenvironment of ESCA.

METHODS

Lactylation-related prognostic genes (LRGs) in ESCA were screened using The Cancer Genome Atlas (TCGA) data. A consensus clustering analysis was conducted on the LRGs, and functional enrichment and immunoassays were performed for different clusters. We utilized least absolute shrinkage and selection operator (LASSO) and multivariate stepwise regression to develop a novel LRG prognostic signature. Subsequently, we assessed the performance of the signature through validation sets. Furthermore, we investigated the immune-related phenotypes of the signature and its response to treatment, as well as its sensitivity to drugs. Finally, experimental verification was performed through immunohistochemical (IHC) staining.

RESULTS

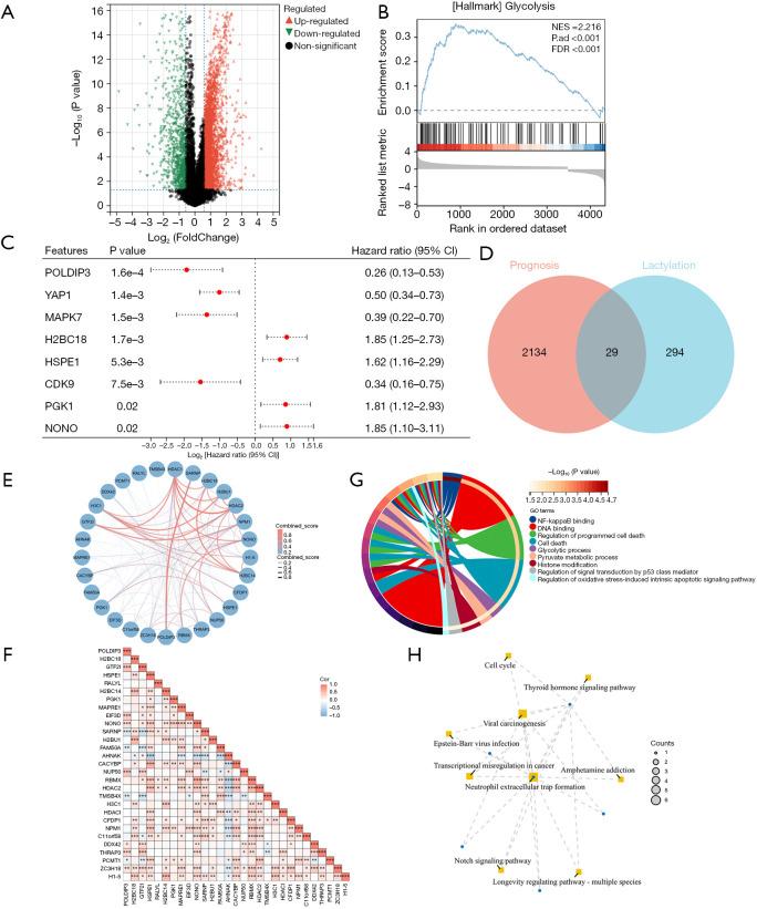
We identified 29 LRGs associated with ESCA, and we classified ESCA patients into two lactylation clusters with different prognostic and immune infiltration patterns based on gene expression differences. A new prognostic signature consisting of three prognostic genes (, , ) was constructed, demonstrating exceptional prediction accuracy in both internal and external datasets. Riskscores derived from this signature were independent prognostic factors for ESCA. Significant differences regarding clinical features, underlying functions, immune infiltration, reactions to immune therapy, and susceptibility to drugs were observed in the two riskscore groups. Finally, IHC staining confirmed the roles of these three genes in ESCA.

CONCLUSIONS

This study established a new ESCA prognostic signature composed of three lactylation-related genes, which can contribute to predicting prognosis and guiding clinical treatment.

摘要

背景

食管癌(ESCA)是一种发病率和死亡率都很高的常见恶性肿瘤。研究表明,乳酸化作为一种新型的翻译后修饰,与肿瘤进展和免疫相关。本研究的目的是探讨乳酸化相关基因在ESCA预后和免疫微环境中的潜在作用。

方法

利用癌症基因组图谱(TCGA)数据筛选ESCA中与乳酸化相关的预后基因(LRGs)。对LRGs进行共识聚类分析,并对不同聚类进行功能富集和免疫分析。我们使用最小绝对收缩和选择算子(LASSO)和多元逐步回归来开发一种新的LRG预后特征。随后,我们通过验证集评估该特征的性能。此外,我们研究了该特征的免疫相关表型及其对治疗的反应,以及其对药物的敏感性。最后通过免疫组织化学(IHC)染色进行实验验证。

结果

我们鉴定出29个与ESCA相关的LRGs,并根据基因表达差异将ESCA患者分为两个具有不同预后和免疫浸润模式的乳酸化聚类。构建了一个由三个预后基因(,,)组成的新的预后特征,在内部和外部数据集中均显示出优异的预测准确性。从该特征得出的风险评分是ESCA的独立预后因素。在两个风险评分组中,观察到临床特征、潜在功能、免疫浸润、对免疫治疗的反应和对药物的敏感性存在显著差异。最后,IHC染色证实了这三个基因在ESCA中的作用。

结论

本研究建立了一个由三个乳酸化相关基因组成的新的ESCA预后特征,有助于预测预后和指导临床治疗。

https://cdn.ncbi.nlm.nih.gov/pmc/blobs/92d5/12432915/6ca394dd8e15/jgo-16-04-1711-f1.jpg

文献AI研究员

20分钟写一篇综述,助力文献阅读效率提升50倍。

立即体验

用中文搜PubMed

大模型驱动的PubMed中文搜索引擎

马上搜索

文档翻译

学术文献翻译模型,支持多种主流文档格式。

立即体验