Suppr超能文献

黑色素瘤基因突变的临床免疫治疗意义

Clinical immunotherapeutic significance of gene mutations in melanoma.

作者信息

Xu Yixin, Wang Xueying, Guo Yulei, Qian Danyu, Wang Qinghua, Li Zhenpeng

机构信息

School of Medical Laboratory, Shandong Second Medical University, Weifang, China.

School of Public Health, Shandong Second Medical University, Weifang, China.

出版信息

Transl Cancer Res. 2025 Aug 31;14(8):4679-4690. doi: 10.21037/tcr-2025-32. Epub 2025 Aug 12.

Abstract

BACKGROUND

The main members of the family, , , and , encode proteins that have a pivotal cytoplasmic role in cells. When genes are mutated, cells grow uncontrollably. In this work, we aimed to investigate the immune checkpoint inhibitor (ICI) implications of mutations in melanoma.

METHODS

Somatic mutational profiles of a total of 631 melanoma patients derived from previously published eight studies, along with their corresponding ICI treatment information were utilized. We explored the prognostic capacity of , , and mutations in ICI in total patients treated with ICI and in different clinical situations (e.g., type of treatment, age, and gender).

RESULTS

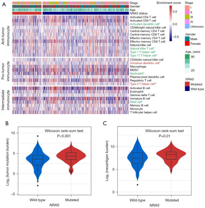
Among the three gene mutations, we observed that patients with mutations were associated with their worst prognosis with ICI treatment [hazard ratio (HR): 1.38; 95% confidence interval (CI): 1.08-1.78; P=0.01]. Further analyses indicated that in patients with anti-cytotoxic T-lymphocyte-associated protein 4 (CTLA-4) treatment and combined treatment, the associations between mutations and ICI resistance were also found (both HR >1, P<0.01). Stratification analyses revealed that the inferior immunotherapeutic survival was also observed in the mutated groups under the clinical settings of age >60 years and male patients (both P<0.05). Immunological investigation demonstrated that a poorer immune microenvironment was enriched in patients with mutations.

CONCLUSIONS

We discovered that mutations are predictive of the inferior tumor immunogenicity and ICI treatment resistance in melanoma, which might provide a potential indicator for evaluating the immunotherapeutic efficacy.

摘要

背景

该家族的主要成员,即 、 和 ,编码在细胞中具有关键细胞质作用的蛋白质。当 基因发生突变时,细胞会不受控制地生长。在这项研究中,我们旨在调查黑色素瘤中 突变对免疫检查点抑制剂(ICI)的影响。

方法

利用先前发表的八项研究中总共631例黑色素瘤患者的体细胞突变谱及其相应的ICI治疗信息。我们探讨了 、 和 突变在接受ICI治疗的全部患者以及不同临床情况(如治疗类型、年龄和性别)下对ICI的预后能力。

结果

在三种 基因突变中,我们观察到 突变的患者接受ICI治疗时预后最差[风险比(HR):1.38;95%置信区间(CI):1.08 - 1.78;P = 0.01]。进一步分析表明,在接受抗细胞毒性T淋巴细胞相关蛋白4(CTLA - 4)治疗和联合治疗的患者中,也发现了 突变与ICI耐药之间的关联(两者HR >1,P < 0.01)。分层分析显示,在年龄>60岁的患者组和男性患者中, 突变组的免疫治疗生存率也较低(两者P < 0.05)。免疫学研究表明, 突变患者的免疫微环境较差。

结论

我们发现 突变预示着黑色素瘤中肿瘤免疫原性较差和ICI治疗耐药,这可能为评估免疫治疗疗效提供一个潜在指标。

https://cdn.ncbi.nlm.nih.gov/pmc/blobs/02a6/12432672/05ba5b893ccf/tcr-14-08-4679-f1.jpg

文献AI研究员

20分钟写一篇综述,助力文献阅读效率提升50倍。

立即体验

用中文搜PubMed

大模型驱动的PubMed中文搜索引擎

马上搜索

文档翻译

学术文献翻译模型,支持多种主流文档格式。

立即体验