Suppr超能文献

携带变异的患者的分子治疗选择。

Molecular treatment options for patients carrying variants.

作者信息

Taudien Jacqueline E, Swirski Sebastian, Möller Maike, Jüschke Christoph, Owczarek-Lipska Marta, Korenke G Christoph, Neidhardt John

机构信息

Human Genetics, School of Medicine and Health Sciences, Carl von Ossietzky Universität Oldenburg, 26129 Oldenburg, Germany.

Research Center Neurosensory Science, University of Oldenburg, 26129 Oldenburg, Germany.

出版信息

Mol Ther Nucleic Acids. 2025 Aug 14;36(3):102688. doi: 10.1016/j.omtn.2025.102688. eCollection 2025 Sep 9.

Abstract

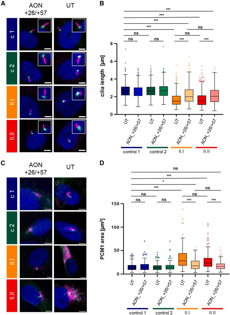
Variants in are associated with the ciliopathy Joubert syndrome (JS), which is a genetically heterogeneous disorder. Mutations in more than 40 different genes were associated with JS, genes that are relevant to ciliary assembly, maintenance, or cellular signaling pathways during the development. Genetic variability suggests that gene- and/or mutation-independent treatment strategies could be beneficial to patients. Currently, targeted therapeutic options are not available. In this study, we present molecular treatment options for pathogenic sequence alterations. We compared therapeutic efficacy and side effects using patient-derived fibroblasts from two siblings affected by JS. The patients harbored two compound heterozygous sequence alterations, a non-sense mutation (: c.2353C>T) in exon 18 and a deep-intronic mutation in intron 28 (: c.3990 + 3186G>A). The deep-intronic sequence alteration activates a cryptic exon that causes a frameshift and splicing defect. Both variants are predicted to potentially result in the premature termination of translation. The patient-derived fibroblasts exhibited reduced primary cilia length and altered distribution of PCM1. These cellular defects were responsive to treatments with RNA-based therapeutics and/or readthrough agents (RTAs). Our results highlight the potential of addressing mutations and molecular defects associated with sequence alterations as future perspectives toward treatments of patients.

摘要

[基因名称]中的变异与纤毛病乔伯特综合征(JS)相关,这是一种基因异质性疾病。40多种不同基因的突变与JS相关,这些基因与发育过程中的纤毛组装、维持或细胞信号通路有关。基因变异性表明,与基因和/或突变无关的治疗策略可能对患者有益。目前,尚无靶向治疗选择。在本研究中,我们提出了针对致病性[基因名称]序列改变的分子治疗方案。我们使用来自两名受JS影响的兄弟姐妹的患者来源的成纤维细胞比较了治疗效果和副作用。患者携带两个复合杂合序列改变,外显子18中的一个无义突变([基因名称]:c.2353C>T)和内含子28中的一个内含子深处突变([基因名称]:c.3990 + 3186G>A)。内含子深处的序列改变激活了一个隐蔽外显子,导致移码和剪接缺陷。两种变异都预计可能导致翻译提前终止。患者来源的成纤维细胞表现出初级纤毛长度缩短和PCM1分布改变。这些细胞缺陷对基于RNA的治疗和/或通读剂(RTA)治疗有反应。我们的结果突出了针对与[基因名称]序列改变相关的突变和分子缺陷作为未来治疗患者的前景的潜力。

https://cdn.ncbi.nlm.nih.gov/pmc/blobs/9632/12423346/09860f4f535c/fx1.jpg

文献AI研究员

20分钟写一篇综述,助力文献阅读效率提升50倍。

立即体验

用中文搜PubMed

大模型驱动的PubMed中文搜索引擎

马上搜索

文档翻译

学术文献翻译模型,支持多种主流文档格式。

立即体验