Suppr超能文献

使用运动神经元病(MND)启动子靶向CD19嵌合抗原受体T细胞(CAR-T)可增强肿瘤杀伤作用。

Targeting CD19 CAR-T With MND Promoter Enhances Tumour Killing.

作者信息

Zhang Xiaomei, He Xiaoyuan, Zhang Yu, Liu Jile, Guo Shujing, Lyu Cuicui, Zhao Mingfeng

机构信息

Department of Hematology, Tianjin First Central Hospital, School of Medicine, Tianjin, China.

First Central Clinical College, Tianjin Medical University, Tianjin, China.

出版信息

J Cell Mol Med. 2025 Sep;29(18):e70843. doi: 10.1111/jcmm.70843.

Abstract

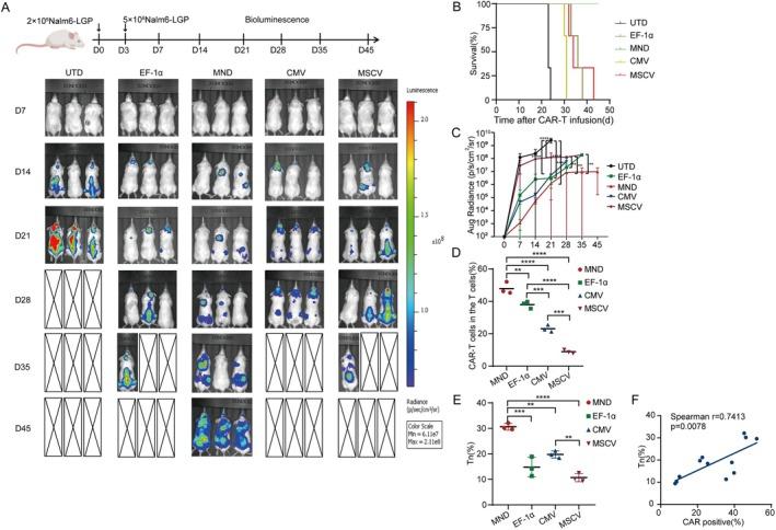
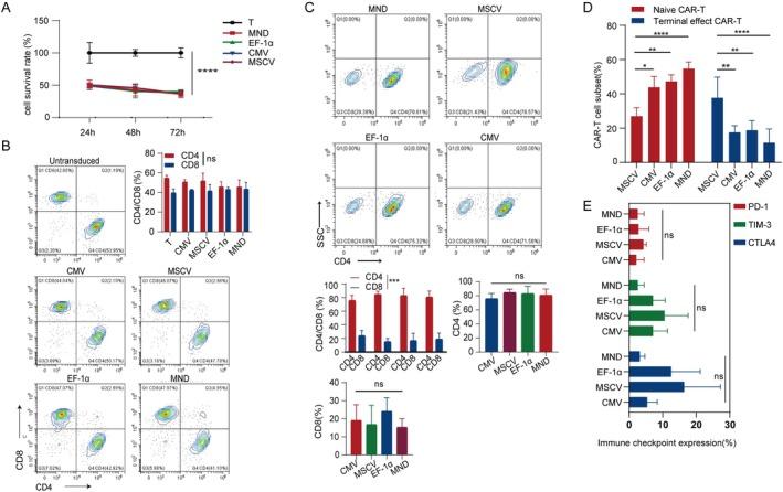
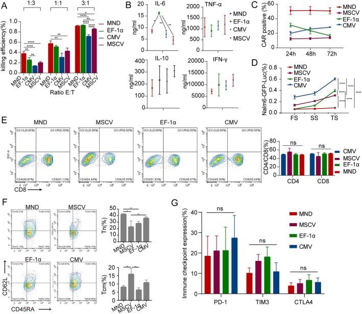
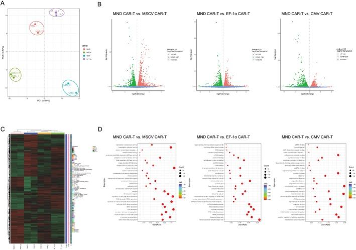
Although Chimeric antigen receptor (CAR) T cell therapy has demonstrated a high remission rate in B cell acute lymphoblastic leukaemia, concerns regarding toxicity and disease recurrence remain. Different promoters can modulate the expression levels of CAR molecules on the cell surface. In this study, we systematically compared four distinct promoters (MND, MSCV, EF-1α and CMV). Our findings revealed that while these promoters exhibited similar characteristics, the MND promoter demonstrated superior viral packaging and transduction efficiency. Furthermore, it enhanced the anti-leukaemia efficacy by increasing the proportion of naïve T cells involved in the cytotoxic process.

摘要

尽管嵌合抗原受体(CAR)T细胞疗法在B细胞急性淋巴细胞白血病中已显示出较高的缓解率,但对毒性和疾病复发的担忧依然存在。不同的启动子可以调节CAR分子在细胞表面的表达水平。在本研究中,我们系统地比较了四种不同的启动子(MND、MSCV、EF-1α和CMV)。我们的研究结果表明,虽然这些启动子表现出相似的特性,但MND启动子显示出卓越的病毒包装和转导效率。此外,它通过增加参与细胞毒性过程的初始T细胞比例来增强抗白血病疗效。

https://cdn.ncbi.nlm.nih.gov/pmc/blobs/09a1/12439678/56fe7442bb09/JCMM-29-e70843-g001.jpg

文献AI研究员

20分钟写一篇综述,助力文献阅读效率提升50倍。

立即体验

用中文搜PubMed

大模型驱动的PubMed中文搜索引擎

马上搜索

文档翻译

学术文献翻译模型,支持多种主流文档格式。

立即体验