Suppr超能文献

采用热解气相色谱/质谱法检测早期妊娠自然流产病例中胎盘绒毛膜绒毛内的微塑料丰度。

Microplastic abundance in placental chorionic villi detected by pyrolysis-gas chromatography/mass spectrometry in cases of spontaneous miscarriage during early pregnancy.

作者信息

Wang Peixin, Li Guangxiao, Shou Huafeng, Huang Xiaona, Xu Hubin, Zhang Songying, Zhu Haiyan

机构信息

Department of Gynecology, Center for Reproductive Medicine, Zhejiang Provincial People's Hospital (Affiliated People's Hospital), Hangzhou Medical College, Hangzhou, Zhejiang, China.

Assisted Reproduction Unit, Department of Obstetrics and Gynecology, Sir Run Run Shaw Hospital, School of Medicine, Zhejiang University, Hangzhou, 310016, China; Zhejiang Provincial Clinical Research Center for Reproductive Health and Disease, Hangzhou, 310016, China; Zhejiang Key Laboratory of Precise Protection and Promotion of Fertility, Hangzhou, 310016, China.

出版信息

EBioMedicine. 2025 Oct;120:105918. doi: 10.1016/j.ebiom.2025.105918. Epub 2025 Sep 18.

Abstract

BACKGROUND

There is widespread concern regarding the effect of microplastics (MPs) on human reproductive health. The accumulation of MPs and their potential effect on adverse pregnancy outcomes must be determined, particularly from the perspective of the maternal-foetal interface during early gestation, because abnormal composition and metabolism of chorionic villi are closely related to early embryonic development. This study aimed to identify and quantify the mean mass concentrations and polymer types of MPs in human chorionic villi, and investigate the potential association between the abundance of MPs and spontaneous miscarriage.

METHODS

Chorionic villi were collected from 31 participants in their first trimester, including normal carriage terminated for social factors (NC, n = 13) and unexplained spontaneous miscarriage (SM, n = 18). Qualitative and quantitative detection of 11 types of MPs was performed by pyrolysis-gas chromatography/mass spectrometry (Py-GC/MS). Differences in the abundance of specific MPs between the two groups were analysed by t-tests. Individual clinical characteristics and lifestyle information were collected to identify the primary sources and factors that may impact MPs in chorionic villi. Statistical analyses, including a correlation analysis and the binary logistic regression model, were used to assess the effect of MP accumulation on early pregnancy outcomes.

FINDINGS

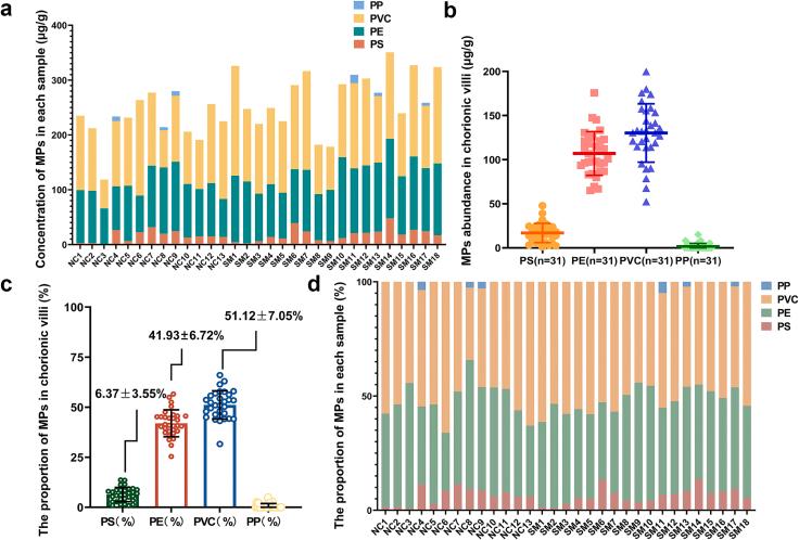
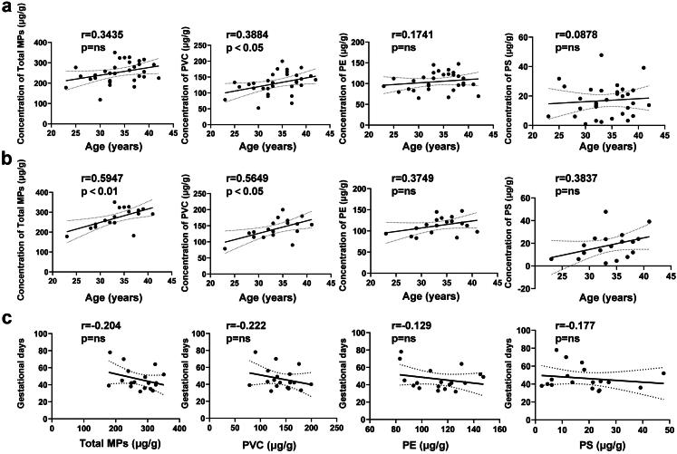
MPs were detected in all samples and four main types were identified, namely polyethylene (PE), polyvinyl chloride (PVC), polystyrene (PS), and polypropylene (PP). PVC was the most abundant. The total abundance of MPs in patients with SM was significantly higher than that in controls (273.08 ± 50.89 μg/g vs 226.37 ± 42.35 μg/g, p = 0.011). The accumulation of total MPs (r = 0.5947, p < 0.01) and PVC (r = 0.5649, p < 0.05) in patients with SM was positively correlated with age but not body mass index. Participants who regularly consumed bottled water generally showed significantly elevated levels of PE and total MPs in their villi, while frequent seafood consumption had a significant effect on PE, PVC, PS, and PP concentrations.

INTERPRETATION

We identified the presence of MPs in chorionic villi during the first trimester and established an association between the abundance of MPs and unexplained SM. These findings suggest that accumulation of MPs at the maternal-foetal interface during the first trimester are related to an increased risk of miscarriage and that these cross-generational effects during early gestation represent potential reproductive toxicity of MPs. Further research is warranted to elucidate the underlying mechanisms, and larger sample sizes are required to validate the observed trends.

FUNDING

This study was supported by grants from the "Pioneer" and "Leading Goose" R&D Program of Zhejiang (2024C03242) and the Medical Science Projects of Zhejiang Province (No. 2023KY013).

摘要

背景

微塑料(MPs)对人类生殖健康的影响受到广泛关注。必须确定MPs的积累及其对不良妊娠结局的潜在影响,特别是从妊娠早期母胎界面的角度,因为绒毛膜绒毛的异常组成和代谢与早期胚胎发育密切相关。本研究旨在识别和量化人绒毛膜绒毛中MPs的平均质量浓度和聚合物类型,并研究MPs丰度与自然流产之间的潜在关联。

方法

收集了31名孕早期参与者的绒毛膜绒毛,包括因社会因素终止的正常妊娠(NC,n = 13)和原因不明的自然流产(SM,n = 18)。通过热解气相色谱/质谱联用仪(Py-GC/MS)对11种MPs进行定性和定量检测。两组之间特定MPs丰度的差异通过t检验进行分析。收集个体临床特征和生活方式信息,以确定可能影响绒毛膜绒毛中MPs的主要来源和因素。使用包括相关性分析和二元逻辑回归模型在内的统计分析来评估MPs积累对早期妊娠结局的影响。

研究结果

所有样本中均检测到MPs,并鉴定出四种主要类型,即聚乙烯(PE)、聚氯乙烯(PVC)、聚苯乙烯(PS)和聚丙烯(PP)。PVC含量最高。SM患者中MPs的总丰度显著高于对照组(273.08±50.89μg/g对226.37±42.35μg/g,p = 0.011)。SM患者中总MPs(r = 0.5947,p < 0.01)和PVC(r = 0.5649,p < 0.05)的积累与年龄呈正相关,但与体重指数无关。经常饮用瓶装水的参与者绒毛中PE和总MPs水平普遍显著升高,而频繁食用海鲜对PE、PVC、PS和PP浓度有显著影响。

解读

我们在孕早期的绒毛膜绒毛中发现了MPs的存在,并建立了MPs丰度与原因不明的SM之间的关联。这些发现表明,孕早期母胎界面处MPs的积累与流产风险增加有关,并且这些早期妊娠期间的跨代效应代表了MPs的潜在生殖毒性。有必要进一步研究以阐明潜在机制,并且需要更大的样本量来验证观察到的趋势。

资金支持

本研究得到了浙江省“尖兵”“领雁”研发计划(2024C03242)和浙江省医药卫生科技计划项目(No. 2023KY013)的资助。

https://cdn.ncbi.nlm.nih.gov/pmc/blobs/0910/12478273/6c120c2ea263/gr1.jpg

文献AI研究员

20分钟写一篇综述,助力文献阅读效率提升50倍。

立即体验

用中文搜PubMed

大模型驱动的PubMed中文搜索引擎

马上搜索

文档翻译

学术文献翻译模型,支持多种主流文档格式。

立即体验