Suppr超能文献

平胃散通过调节微生物代谢产物短链脂肪酸来减轻高脂饮食诱导的结肠炎症。

Pingwei Powder alleviates high-fat diet-induced colonic inflammation by modulating microbial metabolites SCFAs.

作者信息

Liu Tangjuan, Ou Guosen, Wu Jialin, Wang Shiqi, Wang Hao, Wu Ziqi, Jiang Yawen, Chen Yaokang, Xu Huachong, Deng Li, Chen Xiaoyin, Xu Lu

机构信息

School of Traditional Chinese Medicine, Jinan University, Guangzhou, China.

Department of Neurology, The First Affiliated Hospital of Jinan University, Guangzhou, China.

出版信息

Front Cell Infect Microbiol. 2025 Sep 16;15:1628488. doi: 10.3389/fcimb.2025.1628488. eCollection 2025.

Abstract

BACKGROUND

Pingwei Powder (PWP), a renowned traditional Chinese medicine (TCM) formula, it has demonstrated excellent therapeutic effects in ulcerative colitis (UC), yet its underlying pharmacological mechanisms remain unclear. This study aims to investigate the therapeutic effect of PWP on the aggravation of colonic inflammation induced by a high-fat diet and particularly focuses on its regulatory mechanisms on gut microbiota, which are closely related to UC.

METHODS

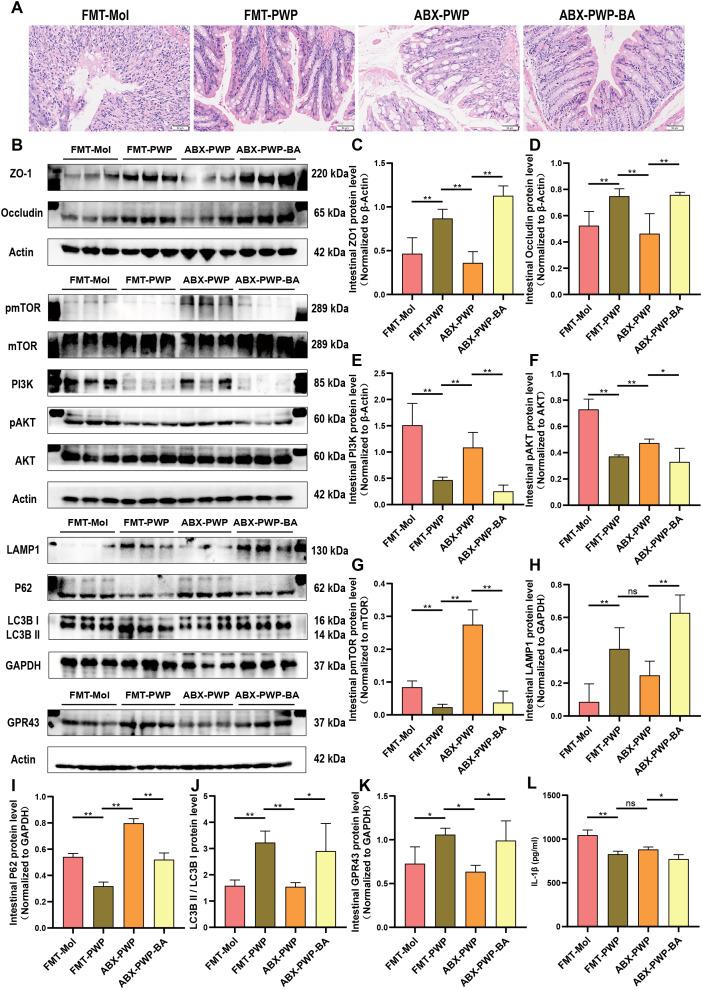
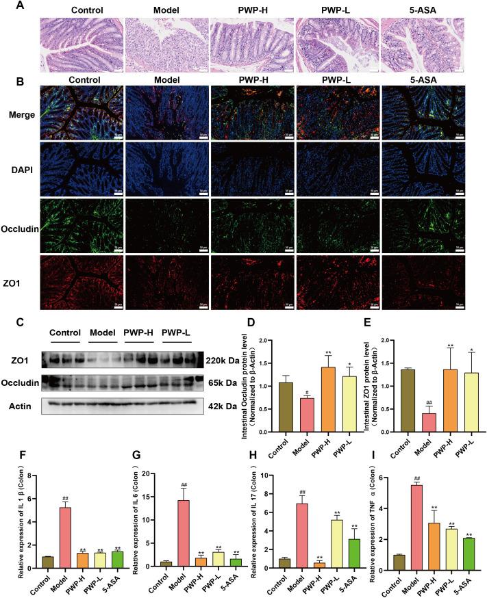
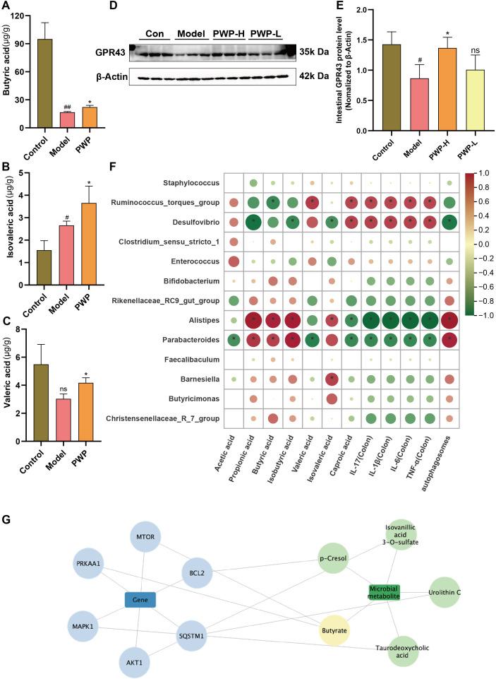
Network pharmacology analysis was employed to screen potential pharmacological targets of PWP for UC. Histological changes in colonic tissue were observed using hematoxylin and eosin (H&E) staining, and immunofluorescence staining was performed to evaluate the expression of tight junction proteins (ZO1 and Occludin). Western blotting was used to detect the expression levels of proteins related to the PI3K/AKT/mTOR pathway, ZO1, and Occludin. qRT-PCR was conducted to measure the relative expression of inflammatory cytokines (IL-1β, IL-17, IL-6, and TNF-α) in colonic tissue. Additionally, 16S rDNA sequencing was performed to analyze gut microbiota alterations, and GC/MS was used to quantify short-chain fatty acids (SCFAs) in gut contents. The gutMgene database was utilized to validate the mediating roles of gut microbiota metabolites in the pharmacological effects of PWP. And their mediating role in PWP efficacy was verified by fecal microbiota transplantation (FMT) and butyrate supplementation.

RESULTS

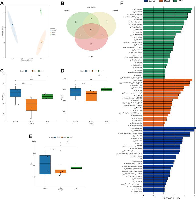
Network pharmacology analysis predicted that PWP may regulate the PI3K/AKT pathway to exert therapeutic effects in UC. Experimental validation showed that PWP significantly downregulated the levels of PI3K, pAKT/AKT, and pmTOR/mTOR in colonic tissue, thereby enhancing autophagy in colonic epithelial cells, as evidenced by decreased levels of P62 and increased LC3B-II/LC3B-I ratios. Furthermore, 16S rDNA sequencing combined with targeted SCFAs analysis of gut contents revealed that the pharmacological effects of PWP may be mediated by increasing the abundance of SCFAs-producing gut microbiota ( and ) and elevating the levels of SCFAs in the gut.

CONCLUSION

PWP enhances the abundance of SCFAs-producing bacteria ( and ) in the gut, increases the levels of butyrate, and inhibits the PI3K/AKT/mTOR pathway in the colon. These effects promote colonic autophagy and contribute to the resolution of colonic inflammation.

摘要

背景

平胃散(PWP)是一种著名的中药配方,已在溃疡性结肠炎(UC)中显示出优异的治疗效果,但其潜在的药理机制仍不清楚。本研究旨在探讨平胃散对高脂饮食诱导的结肠炎症加重的治疗作用,并特别关注其对与UC密切相关的肠道微生物群的调节机制。

方法

采用网络药理学分析筛选平胃散治疗UC的潜在药理靶点。用苏木精和伊红(H&E)染色观察结肠组织的组织学变化,并用免疫荧光染色评估紧密连接蛋白(ZO1和闭合蛋白)的表达。采用蛋白质印迹法检测与PI3K/AKT/mTOR通路、ZO1和闭合蛋白相关的蛋白质表达水平。进行qRT-PCR检测结肠组织中炎性细胞因子(IL-1β、IL-17、IL-6和TNF-α)的相对表达。此外,进行16S rDNA测序分析肠道微生物群的变化,并用气相色谱/质谱联用仪(GC/MS)定量肠道内容物中的短链脂肪酸(SCFAs)。利用gutMgene数据库验证肠道微生物群代谢产物在平胃散药理作用中的介导作用。并通过粪便微生物群移植(FMT)和丁酸盐补充验证它们在平胃散疗效中的介导作用。

结果

网络药理学分析预测平胃散可能通过调节PI3K/AKT通路在UC中发挥治疗作用。实验验证表明,平胃散显著下调结肠组织中PI3K、pAKT/AKT和pmTOR/mTOR的水平,从而增强结肠上皮细胞的自噬,P62水平降低和LC3B-II/LC3B-I比值增加证明了这一点。此外,16S rDNA测序结合对肠道内容物的靶向SCFAs分析表明,平胃散的药理作用可能是通过增加产生SCFAs的肠道微生物群( 和 )的丰度以及提高肠道中SCFAs的水平来介导的。

结论

平胃散增加肠道中产生SCFAs的细菌( 和 )的丰度,提高丁酸盐水平,并抑制结肠中的PI3K/AKT/mTOR通路。这些作用促进结肠自噬并有助于结肠炎症的消退。

https://cdn.ncbi.nlm.nih.gov/pmc/blobs/bdb6/12479493/abb2e99dcb0a/fcimb-15-1628488-g001.jpg

相似文献

1
Pingwei Powder alleviates high-fat diet-induced colonic inflammation by modulating microbial metabolites SCFAs.
Front Cell Infect Microbiol. 2025 Sep 16;15:1628488. doi: 10.3389/fcimb.2025.1628488. eCollection 2025.
10
Linarin alleviates high-fat diet-induced NAFLD via modulating the PI3K/Akt/mTOR pathway, autophagy, and gut microbiota.
Biochim Biophys Acta Mol Cell Biol Lipids. 2025 Oct;1870(7):159666. doi: 10.1016/j.bbalip.2025.159666. Epub 2025 Jul 16.

引用本文的文献

1
Commentary: Pingwei Powder alleviates high-fat diet-induced colonic inflammation by modulating microbial metabolites SCFAs.
Front Cell Infect Microbiol. 2025 Oct 20;15:1709791. doi: 10.3389/fcimb.2025.1709791. eCollection 2025.

本文引用的文献

2
The predictive, preventive, and personalized medicine of depression: gut microbiota and inflammation.
EPMA J. 2024 Sep 20;15(4):587-598. doi: 10.1007/s13167-024-00379-z. eCollection 2024 Dec.
3
The aqueous extract of Reynoutria japonica ameliorates damp-heat ulcerative colitis in mice by modulating gut microbiota and metabolism.
J Ethnopharmacol. 2025 Feb 10;338(Pt 1):119042. doi: 10.1016/j.jep.2024.119042. Epub 2024 Nov 6.
5
Ulcerative colitis: clinical biomarkers, therapeutic targets, and emerging treatments.
Trends Pharmacol Sci. 2024 Oct;45(10):892-903. doi: 10.1016/j.tips.2024.08.003. Epub 2024 Sep 10.
7
Microbial metabolite deoxycholic acid-mediated ferroptosis exacerbates high-fat diet-induced colonic inflammation.
Mol Metab. 2024 Jun;84:101944. doi: 10.1016/j.molmet.2024.101944. Epub 2024 Apr 18.
9
Chemical components and protective effects of Koidz. ex Kitam against acetic acid-induced gastric ulcer in rats.
World J Gastroenterol. 2023 Nov 21;29(43):5848-5864. doi: 10.3748/wjg.v29.i43.5848.

文献AI研究员

20分钟写一篇综述,助力文献阅读效率提升50倍。

立即体验

用中文搜PubMed

大模型驱动的PubMed中文搜索引擎

马上搜索

文档翻译

学术文献翻译模型,支持多种主流文档格式。

立即体验