Suppr超能文献

新型四聚体双特异性KK-LC-1×CD16A武装的记忆样自然杀伤细胞增强胃癌的抗肿瘤疗效。

Novel tetrameric bispecific KK-LC-1×CD16A-armed memory-like NK cells enhance antitumor efficacy in gastric cancer.

作者信息

Li Mengzhu, Chen Tianran, Wu Siwen, Li Yuxiang, Liu Qin, Wang Ying, Guo Jingyi, Cen Lanqi, Zou Lu, Tian Manman, Chen Wenxiu, Li Rutian, Shen Jie, Liu Baorui, Shao Jie

机构信息

Department of Oncology, Nanjing Drum Tower Hospital and Group's Suqian Hospital, Affiliated Hospital of Medical School, Nanjing University, Nanjing, Jiangsu, China.

Department of Oncology, China Pharmaceutical University Nanjing Drum Tower Hospital, Nanjing, Jiangsu, China.

出版信息

J Immunother Cancer. 2025 Oct 8;13(10):e012504. doi: 10.1136/jitc-2025-012504.

Abstract

BACKGROUND

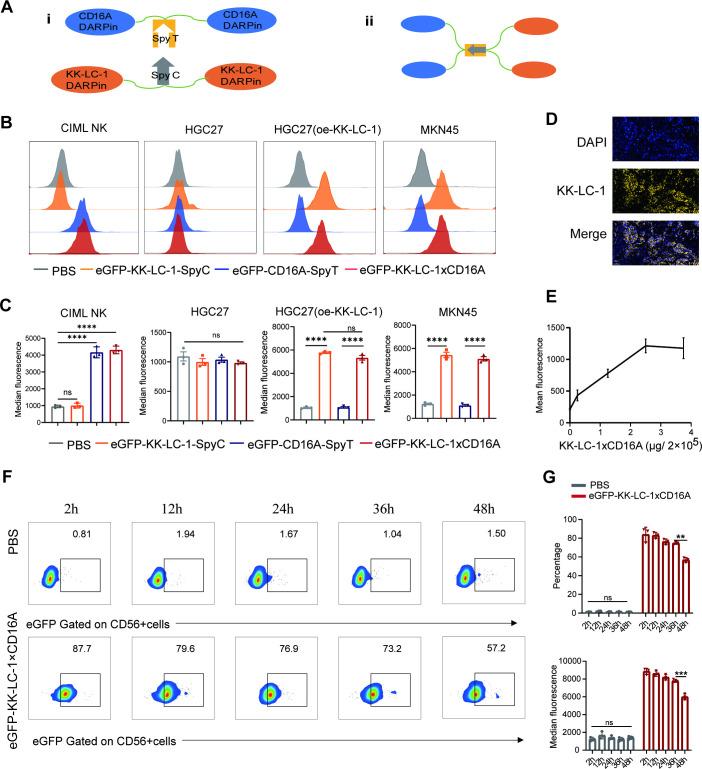
Cytokine-induced memory-like natural killer (CIML NK) cells demonstrate potent antitumor efficacy against hematological malignancies. Nevertheless, the therapeutic potential of adoptive NK cell transfer remains constrained in solid tumors due to insufficient tumor infiltration efficiency. Developing a novel tetravalent bispecific killer engager (BiKE) to modify CIML NK cells would be a promising strategy to enhance therapeutic efficacy.

METHODS

We employed SpyTag-SpyCatcher technology to engineer tetravalent BiKEs, specifically KK-LC-1×CD16A, and to equip CIML NK cells with this protein. Flow cytometry and a luciferase reporter gene system were used to evaluate the activation and cytotoxicity of CIML NK cells. Histological analysis and in vivo real-time fluorescence imaging were employed in the xenograft tumor model to confirm the tumor-infiltrating effectiveness of KK-LC-1×CD16A-armed CIML NK cells. The in vivo antitumor efficacy of armed CIML NK cells was evaluated in subcutaneous gastric cancer xenograft models.

RESULTS

We successfully developed a tetravalent NK cell engager, KK-LC-1×CD16A, which exhibits excellent binding affinity to its targets. CIML NK cells armed with this protein exhibit enhanced activation and augmented cytotoxicity against tumor cells. In xenograft tumor models, the accumulation of KK-LC-1×CD16A-armed CIML NK cells at the tumor site was significantly increased, resulting in marked suppression of tumor growth and prolonged survival in mice.

CONCLUSION

KK-LC-1×CD16A-armed CIML NK cells demonstrate significant clinical potential as a multifunctional therapeutic platform, effectively overcoming both tumor infiltration limitations and functional suppression in conventional NK cell therapies. This approach provides valuable insights for optimizing the therapeutic efficacy of CIML NK cell therapy.

摘要

背景

细胞因子诱导的记忆样自然杀伤(CIML NK)细胞对血液系统恶性肿瘤显示出强大的抗肿瘤功效。然而,由于肿瘤浸润效率不足,过继性NK细胞转移在实体瘤中的治疗潜力仍然受到限制。开发一种新型四价双特异性杀伤衔接子(BiKE)来修饰CIML NK细胞将是提高治疗效果的一种有前景的策略。

方法

我们采用SpyTag-SpyCatcher技术构建四价BiKE,即KK-LC-1×CD16A,并使CIML NK细胞表达这种蛋白。使用流式细胞术和荧光素酶报告基因系统评估CIML NK细胞的激活和细胞毒性。在异种移植肿瘤模型中进行组织学分析和体内实时荧光成像,以确认表达KK-LC-1×CD16A的CIML NK细胞的肿瘤浸润效果。在皮下胃癌异种移植模型中评估表达KK-LC-1×CD16A的CIML NK细胞的体内抗肿瘤功效。

结果

我们成功开发了一种四价NK细胞衔接子KK-LC-1×CD16A,它对其靶标表现出优异的结合亲和力。表达这种蛋白的CIML NK细胞表现出增强的激活和对肿瘤细胞增强的细胞毒性。在异种移植肿瘤模型中,表达KK-LC-1×CD16A的CIML NK细胞在肿瘤部位的聚集显著增加,导致小鼠肿瘤生长明显受抑制且生存期延长。

结论

表达KK-LC-1×CD16A的CIML NK细胞作为多功能治疗平台显示出显著的临床潜力,有效克服了传统NK细胞疗法中的肿瘤浸润限制和功能抑制。该方法为优化CIML NK细胞疗法的治疗效果提供了有价值的见解。

https://cdn.ncbi.nlm.nih.gov/pmc/blobs/1274/12516970/fd273d712ac4/jitc-13-10-g001.jpg

文献AI研究员

20分钟写一篇综述,助力文献阅读效率提升50倍。

立即体验

用中文搜PubMed

大模型驱动的PubMed中文搜索引擎

马上搜索

文档翻译

学术文献翻译模型,支持多种主流文档格式。

立即体验