Suppr超能文献

由OGA介导的O-连接的N-乙酰葡糖胺化激活NEK7/NLRP3通路以促进帕金森病中的细胞焦亡

O-GlcNAcylation Mediated by OGA Activates NEK7/NLRP3 Pathway to Promote Pyroptosis in Parkinson's Disease.

作者信息

Wang Zhi, Liu Yue, Ma Lili, Sun Hongwei, Tang Ying

机构信息

Department of Neurology, The First Affiliated Hospital of Harbin Medical University, Harbin, China.

Key Laboratory of Hepatosplenic Surgery, Ministry of Education, The First Affiliated Hospital of Harbin Medical University, Harbin, China.

出版信息

J Cell Mol Med. 2025 Oct;29(19):e70874. doi: 10.1111/jcmm.70874.

Abstract

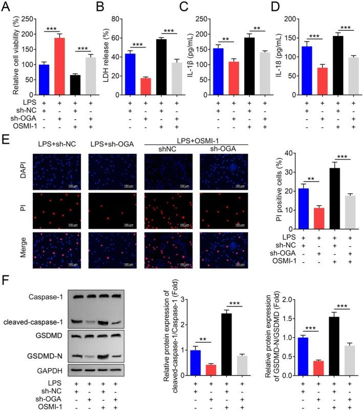
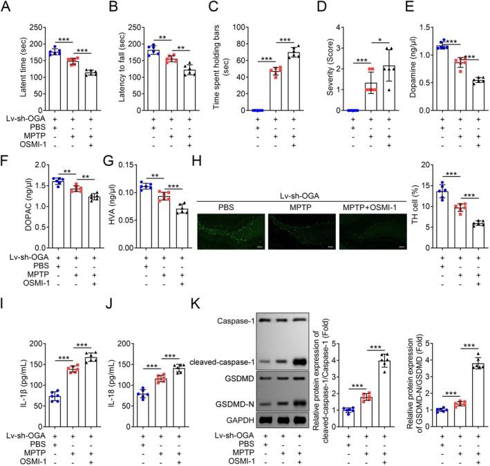
Parkinson's disease (PD) is a neurodegenerative disorder characterised by pyroptosis. O-GlcNAcylation, regulated solely by O-GlcNAc transferase (OGT) and O-GlcNAcase (OGA), has been shown to mitigate PD. This study aimed to investigate whether pyroptosis and PD pathogenesis are modulated by O-GlcNAcylation. In PD model cells, O-GlcNAc protein levels were downregulated, while OGA expression was upregulated. Knockdown of OGA significantly protected BV2 cells from LPS-induced injury by inhibiting pyroptosis. Inhibition of OGA notably increased the O-GlcNAc levels of NEK7. Furthermore, O-GlcNAcylated NEK7 protein levels were significantly reduced by mutations at T170 or T172, whereas phosphorylated NEK7 protein levels were downregulated only by mutations at T172. Co-immunoprecipitation (co-IP) confirmed the endogenous interaction between NEK7 and NLRP3, which was weakened by OGA knockdown. In animal experiments, OGA deficiency significantly reduced motor dysfunctions and dopaminergic neurodegeneration in MPTP-treated mice. OGT deficiency abolished the protective effects of OGA knockdown against MPTP-induced injury. Additionally, OGT inhibition in OGA knockdown mice promoted pyroptosis. Collectively, these findings indicate that high OGA levels decrease O-GlcNAcylation in PD, thereby promoting pyroptosis via the activation of the NEK7/NLRP3 pathway.

摘要

帕金森病(PD)是一种以细胞焦亡为特征的神经退行性疾病。O-连接的N-乙酰葡糖胺化(O-GlcNAcylation)仅由O-GlcNAc转移酶(OGT)和O-GlcNAcase(OGA)调节,已被证明可减轻PD。本研究旨在探讨细胞焦亡和PD发病机制是否受O-GlcNAcylation调节。在PD模型细胞中,O-GlcNAc蛋白水平下调,而OGA表达上调。敲低OGA可通过抑制细胞焦亡显著保护BV2细胞免受LPS诱导的损伤。抑制OGA可显著提高NEK7的O-GlcNAc水平。此外,T170或T172位点的突变显著降低了O-GlcNAc化的NEK7蛋白水平,而仅T172位点的突变下调了磷酸化的NEK7蛋白水平。免疫共沉淀(co-IP)证实了NEK7与NLRP3之间的内源性相互作用,OGA敲低会削弱这种相互作用。在动物实验中,OGA缺陷显著降低了MPTP处理小鼠的运动功能障碍和多巴胺能神经变性。OGT缺陷消除了OGA敲低对MPTP诱导损伤的保护作用。此外,在OGA敲低小鼠中抑制OGT会促进细胞焦亡。总体而言,这些发现表明,在PD中高OGA水平会降低O-GlcNAcylation,从而通过激活NEK7/NLRP3途径促进细胞焦亡。

https://cdn.ncbi.nlm.nih.gov/pmc/blobs/f9b9/12510429/02f8224c3fd8/JCMM-29-e70874-g006.jpg

文献AI研究员

20分钟写一篇综述,助力文献阅读效率提升50倍。

立即体验

用中文搜PubMed

大模型驱动的PubMed中文搜索引擎

马上搜索

文档翻译

学术文献翻译模型,支持多种主流文档格式。

立即体验