Suppr超能文献

细胞因子诱导的记忆样自然杀伤细胞的表型、蛋白质组学和功能分析显示,基于CD16表达可分为两个不同的亚群。

Phenotypic, proteomic, and functional analyses of cytokine-induced memory-like NK cells show two distinct subsets based on CD16 expression.

作者信息

Carreira-Santos Sofía, González-Sánchez Marina, López-Sejas Nelson, Hassouneh Fakhri, González-Fernández Lauro, Jorge Inmaculada, Durán Esther, Pera Alejandra, Vázquez Jesús, Solana Rafael, Tarazona Raquel, Casado Javier G

机构信息

Immunology Unit, Department of Physiology, Universidad de Extremadura, Cáceres, Spain.

Department of Cell Biology, Physiology and Immunology, Universidad de Córdoba, Córdoba, Spain.

出版信息

Sci Rep. 2025 Oct 23;15(1):37053. doi: 10.1038/s41598-025-20947-1.

Abstract

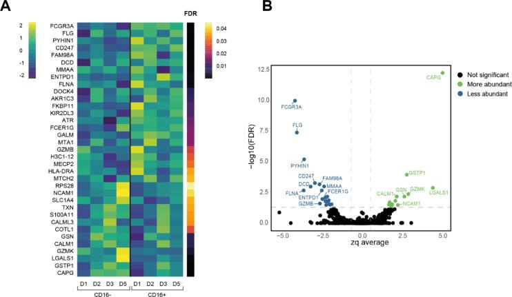
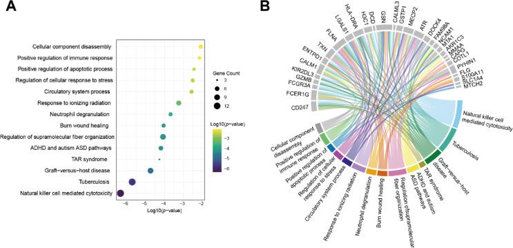
NK cells are innate lymphoid cells that can acquire a memory-like phenotype in vitro when stimulated with IL-12, IL-15, and IL-18. These cytokine-induced memory-like (CIML) NK cells exhibit prolonged lifespan and increased cytotoxicity, making them ideal for immunotherapy. This study characterizes two CIML NK cell subsets based on CD16 expression. NK cells were isolated from the peripheral blood of healthy donors and stimulated overnight to induce a memory-like phenotype. After seven days, we analyzed the phenotype and degranulation potential of CD16-/CD56 + and CD16+/CD56 + cells. The subsets were purified by fluorescence-activated cell sorting (FACS) and examined using high-throughput multiplexed quantitative proteomics. CD16 - cells showed higher levels of activating receptors, increased Granulysin expression, and lower inhibitory receptor expression compared to CD16 + cells. Functionally, CD16 - cells exhibited greater degranulation capacity, as determined by CD107a/b expression, when co-incubated with K562 and melanoma cells. Proteomic profiling identified 35 differentially expressed proteins out of 4,750, with 22 downregulated and 13 upregulated in the CD16 - subset. Key proteins included Granzyme family proteins, NCAM1, CALM1, CD247, and Fc receptors. This study provides a detailed characterization of CIML NK cells based on CD16 expression. Our findings highlight the molecular and functional diversity of CIML NK cells and may guide improved cancer immunotherapy strategies.

摘要

自然杀伤(NK)细胞是先天性淋巴细胞,在受到白细胞介素-12(IL-12)、白细胞介素-15(IL-15)和白细胞介素-18(IL-18)刺激时,可在体外获得类似记忆细胞的表型。这些细胞因子诱导的记忆样(CIML)NK细胞具有延长的寿命和增强的细胞毒性,使其成为免疫治疗的理想选择。本研究基于CD16表达对两个CIML NK细胞亚群进行了表征。从健康供体的外周血中分离出NK细胞,并刺激过夜以诱导类似记忆细胞的表型。七天后,我们分析了CD16-/CD56 +和CD16+/CD56 +细胞的表型和脱颗粒潜能。通过荧光激活细胞分选(FACS)纯化这些亚群,并使用高通量多重定量蛋白质组学进行检测。与CD16 +细胞相比,CD16 -细胞显示出更高水平的激活受体、颗粒溶素表达增加以及抑制性受体表达降低。在功能上,当与K562和黑色素瘤细胞共孵育时,通过CD107a/b表达测定,CD16 -细胞表现出更大的脱颗粒能力。蛋白质组分析在4750种蛋白质中鉴定出35种差异表达蛋白质,其中CD16 -亚群中有22种下调,13种上调。关键蛋白质包括颗粒酶家族蛋白质、神经细胞黏附分子1(NCAM1)、钙调蛋白1(CALM1)、CD247和Fc受体。本研究基于CD16表达对CIML NK细胞进行了详细表征。我们的发现突出了CIML NK细胞的分子和功能多样性,并可能指导改进癌症免疫治疗策略。

https://cdn.ncbi.nlm.nih.gov/pmc/blobs/a6fc/12549889/e05344452011/41598_2025_20947_Fig1_HTML.jpg

文献AI研究员

20分钟写一篇综述,助力文献阅读效率提升50倍。

立即体验

用中文搜PubMed

大模型驱动的PubMed中文搜索引擎

马上搜索

文档翻译

学术文献翻译模型,支持多种主流文档格式。

立即体验