Suppr超能文献

两种具有不同尾型表型的绵羊品种中响应脂肪沉积而激活的关键基因和通路的比较转录组分析

Comparative Transcriptome Analysis of Key Genes and Pathways Activated in Response to Fat Deposition in Two Sheep Breeds With Distinct Tail Phenotype.

作者信息

Zhang Wei, Xu Mengsi, Wang Juanjuan, Wang Shiyin, Wang Xinhua, Yang Jingquan, Gao Lei, Gan Shangquan

机构信息

State Key Laboratory of Sheep Genetic Improvement and Healthy Production, Xinjiang Academy of Agricultural and Reclamation Sciences, Shihezi, China.

Xinjiang Agricultural Vocational Technical College, Changji, China.

出版信息

Front Genet. 2021 Apr 8;12:639030. doi: 10.3389/fgene.2021.639030. eCollection 2021.

Abstract

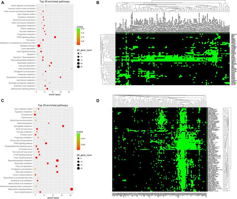
Fat tail in sheep presents a valuable energy reserve that has historically facilitated adaptation to harsh environments. However, in modern intensive and semi-intensive sheep industry systems, breeds with leaner tails are more desirable. In the present study, RNA sequencing (RNA-Seq) was applied to determine the transcriptome profiles of tail fat tissues in two Chinese sheep breeds, fat-rumped Altay sheep and thin-tailed Xinjiang fine wool (XFW) sheep, with extreme fat tail phenotype difference. Then the differentially expressed genes (DEGs) and their sequence variations were further analyzed. In total, 21,527 genes were detected, among which 3,965 displayed significant expression variations in tail fat tissues of the two sheep breeds ( < 0.05), including 707 upregulated and 3,258 downregulated genes. Gene Ontology (GO) analysis disclosed that 198 DEGs were related to fat metabolism. In Kyoto Encyclopedia of Genes and Genomes (KEGG) pathway analysis, the majority of DEGs were significantly enriched in "adipocytokine signaling," "PPAR signaling," and "metabolic pathways" ( < 0.05); moreover, some genes were involved in multiple pathways. Among the 198 DEGs, 22 genes were markedly up- or downregulated in tail fat tissue of Altay sheep, indicating that these genes might be closely related to the fat tail trait of this breed. A total of 41,724 and 42,193 SNPs were detected in the transcriptomic data of tail fat tissues obtained from Altay and XFW sheep, respectively. The distribution of seven SNPs in the coding regions of the 22 candidate genes was further investigated in populations of three sheep breeds with distinct tail phenotypes. In particular, the g.18167532T/C (Oar_v3.1) mutation of the ATP-binding cassette transporter A1 () gene and g.57036072G/T (Oar_v3.1) mutation of the solute carrier family 27 member 2 () gene showed significantly different distributions and were closely associated with tail phenotype ( < 0.05). The present study provides transcriptomic evidence explaining the differences in fat- and thin-tailed sheep breeds and reveals numerous DEGs and SNPs associated with tail phenotype. Our data provide a valuable theoretical basis for selection of lean-tailed sheep breeds.

摘要

绵羊的肥尾是一种宝贵的能量储备,在历史上有助于其适应恶劣环境。然而,在现代集约化和半集约化绵羊产业体系中,尾巴较瘦的品种更受青睐。在本研究中,应用RNA测序(RNA-Seq)来确定两个中国绵羊品种——肥臀阿勒泰羊和瘦尾新疆细毛羊(XFW)——尾巴脂肪组织的转录组图谱,这两个品种具有极端不同的肥尾表型。然后进一步分析差异表达基因(DEGs)及其序列变异。总共检测到21,527个基因,其中3,965个在两个绵羊品种的尾巴脂肪组织中表现出显著的表达差异(<0.05),包括707个上调基因和3,258个下调基因。基因本体论(GO)分析表明,198个DEGs与脂肪代谢有关。在京都基因与基因组百科全书(KEGG)通路分析中,大多数DEGs在“脂肪细胞因子信号传导”、“PPAR信号传导”和“代谢途径”中显著富集(<0.05);此外,一些基因涉及多个途径。在这198个DEGs中,有22个基因在阿勒泰羊尾巴脂肪组织中显著上调或下调,表明这些基因可能与该品种的肥尾性状密切相关。在从阿勒泰羊和XFW羊获得的尾巴脂肪组织转录组数据中,分别检测到41,724个和42,193个单核苷酸多态性(SNPs)。在三个具有不同尾巴表型的绵羊品种群体中,进一步研究了22个候选基因编码区中7个SNPs的分布。特别是,ATP结合盒转运蛋白A1()基因的g.18167532T/C(Oar_v3.1)突变和溶质载体家族27成员2()基因的g.57036072G/T(Oar_v3.1)突变表现出显著不同的分布,并且与尾巴表型密切相关(<0.05)。本研究提供了转录组学证据来解释肥尾和瘦尾绵羊品种之间的差异,并揭示了许多与尾巴表型相关的DEGs和SNPs。我们的数据为选择瘦尾绵羊品种提供了有价值的理论基础。

https://cdn.ncbi.nlm.nih.gov/pmc/blobs/c31b/8060577/990c2ceaf3a0/fgene-12-639030-g001.jpg

文献AI研究员

20分钟写一篇综述,助力文献阅读效率提升50倍。

立即体验

用中文搜PubMed

大模型驱动的PubMed中文搜索引擎

马上搜索

文档翻译

学术文献翻译模型,支持多种主流文档格式。

立即体验