Suppr超能文献

MET 过表达导致与原发性脑胶质瘤中肿瘤相关的巨噬细胞介导的免疫抑制相关的 STAT4-PD-L1 信号激活。

MET overexpression contributes to STAT4-PD-L1 signaling activation associated with tumor-associated, macrophages-mediated immunosuppression in primary glioblastomas.

机构信息

Department of Molecular Neuropathology, Beijing Neurosurgical Institute, Capital Medical University, Beijing, China.

Department of Neurosurgery, The Second Affiliated Hospital, Zhejiang University School of Medicine, Hangzhou, China.

出版信息

J Immunother Cancer. 2021 Oct;9(10). doi: 10.1136/jitc-2021-002451.

Abstract

BACKGROUND

Dysregulated receptor tyrosine kinases, such as the mesenchymal-epidermal transition factor (MET), have pivotal role in gliomas. MET and its interaction with the tumor microenvironment have been previously implicated in secondary gliomas. However, the contribution of gene to tumor cells' ability to escape immunosurveillance checkpoints in primary gliomas, especially in glioblastoma (GBM), which is a WHO grade 4 glioma with the worst overall survival, is still poorly understood.

METHODS

We investigated the relationship between MET expression and glioma microenvironment by using multiomics data and aimed to understand the potential implications of MET in clinical practice through survival analysis. RNA expression data from a total of 1243 primary glioma samples (WHO grades 2-4) were assembled, incorporating The Cancer Genome Atlas, Chinese Glioma Genome Atlas, and GSE16011 data sets.

RESULTS

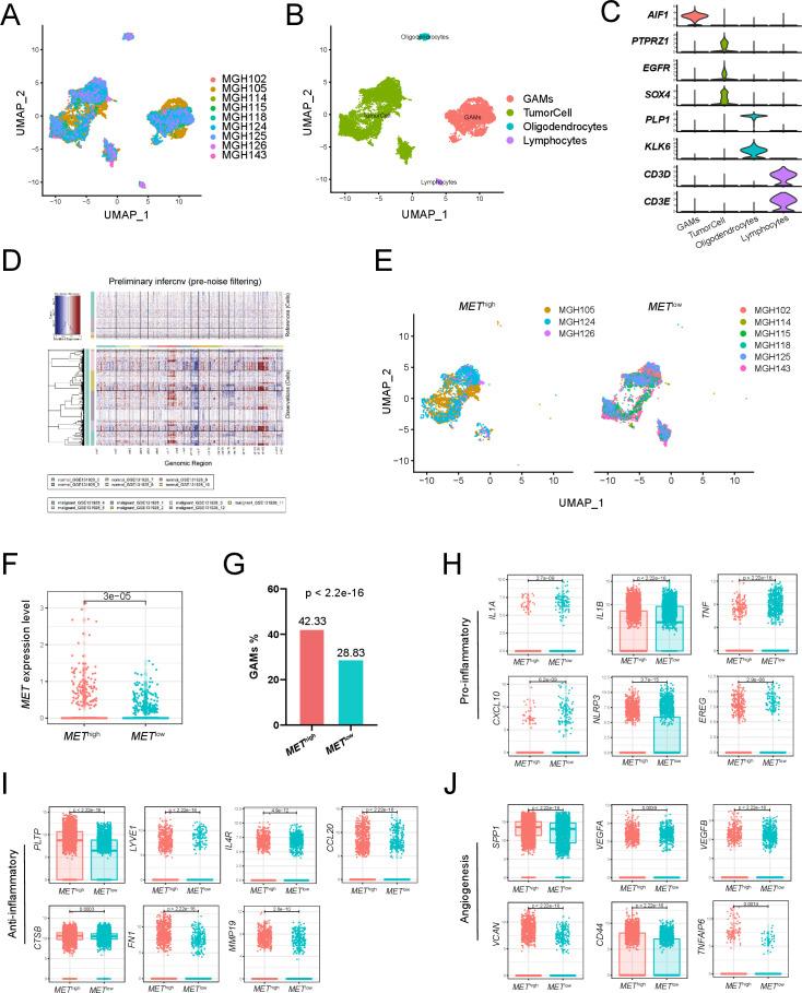
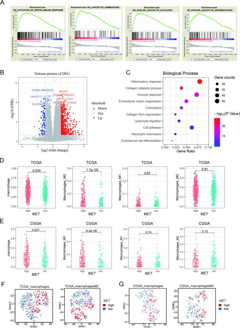
Pearson's correlation test from the three data sets indicated that showed a robust correlation with programmed death-ligand 1 () and STAT pathways. Western blot analysis revealed that in GBM cell lines (N33 and LN229), PD-L1 and phosphorylated STAT4 were upregulated by MET activation treatment with hepatocyte growth factor and were downregulated on MET suppression by PLB-1001. Tumor tissue microarray analysis indicated a positive correlation between MET and PD-L1 and macrophage-associated markers. Chromatin immunoprecipitation-PCR assay showed enrichment of STAT4 in the DNA. Transwell co-culture and chemotaxis assays revealed that knockdown of in GBM cells inhibited macrophage chemotaxis. Moreover, we performed CIBERSORTx and single-cell RNA sequencing data analysis which revealed an elevated number of macrophages in glioma samples with overexpression. Kaplan-Meier survival analysis indicated that activation of the MET/STAT4/PD-L1 pathway and upregulation of macrophages were associated with shorter survival time in patients with primary GBM.

CONCLUSIONS

These data indicated that the MET-STAT4-PD-L1 axis and tumor-associated macrophages might enforce glioma immune evasion and were associated with poor prognosis in GBM samples, suggesting potential clinical strategies for targeted therapy combined with immunotherapy in patients with primary GBM.

摘要

背景

失调的受体酪氨酸激酶,如间质-上皮转化因子(MET),在神经胶质瘤中起关键作用。MET 及其与肿瘤微环境的相互作用先前已被牵连到继发性神经胶质瘤中。然而,基因对原发性神经胶质瘤中肿瘤细胞逃避免疫检查点的能力的贡献,特别是在胶质母细胞瘤(GBM)中,GBM 是一种 WHO 分级 4 的神经胶质瘤,总体生存率最差,仍然知之甚少。

方法

我们通过使用多组学数据研究了 MET 表达与神经胶质瘤微环境之间的关系,并旨在通过生存分析来了解 MET 在临床实践中的潜在意义。共收集了 1243 例原发性神经胶质瘤样本(WHO 分级 2-4)的 RNA 表达数据,包括 The Cancer Genome Atlas、中国神经胶质瘤基因组图谱和 GSE16011 数据集。

结果

来自三个数据集的 Pearson 相关测试表明,与程序性死亡配体 1(PD-L1)和 STAT 通路呈强相关。Western blot 分析显示,在 GBM 细胞系(N33 和 LN229)中,MET 激活治疗用肝细胞生长因子处理后,PD-L1 和磷酸化 STAT4 上调,而 PLB-1001 抑制 MET 后下调。肿瘤组织微阵列分析表明 MET 与 PD-L1 和巨噬细胞相关标志物之间存在正相关。染色质免疫沉淀-PCR 检测显示 STAT4 在 基因的 DNA 上富集。Transwell 共培养和趋化实验表明,GBM 细胞中 下调抑制了巨噬细胞趋化。此外,我们进行了 CIBERSORTx 和单细胞 RNA 测序数据分析,揭示了过表达的神经胶质瘤样本中巨噬细胞数量增加。Kaplan-Meier 生存分析表明,MET/STAT4/PD-L1 通路的激活和巨噬细胞的上调与原发性 GBM 患者的生存时间较短相关。

结论

这些数据表明,MET-STAT4-PD-L1 轴和肿瘤相关巨噬细胞可能加强神经胶质瘤的免疫逃避,并与 GBM 样本的不良预后相关,这表明针对原发性 GBM 患者的靶向治疗联合免疫治疗的潜在临床策略。

https://cdn.ncbi.nlm.nih.gov/pmc/blobs/9ee4/8527154/a2ca34d70e45/jitc-2021-002451f01.jpg

文献AI研究员

20分钟写一篇综述,助力文献阅读效率提升50倍。

立即体验

用中文搜PubMed

大模型驱动的PubMed中文搜索引擎

马上搜索

文档翻译

学术文献翻译模型,支持多种主流文档格式。

立即体验