Suppr超能文献

利用长链非编码 RNA 通过竞争性内源性 RNA 网络激活抗登革 Toll 通路并平衡 中的活性氧应激。

Utilizes lncRNAs to Activate the Anti-Dengue Toll Pathway and Balance Reactive Oxygen Species Stress in Through a Competitive Endogenous RNA Network.

机构信息

The Key Laboratory of Model Animals and Stem Cell Biology in Hunan Province, Department of Medical Laboratory Science, Hunan Normal University School of Medicine, Changsha, China.

The Key Laboratory of Protein Chemistry and Developmental Biology of Fish of Ministry of Education, Hunan Normal University, Changsha, China.

出版信息

Front Cell Infect Microbiol. 2022 Jan 21;11:823403. doi: 10.3389/fcimb.2021.823403. eCollection 2021.

Abstract

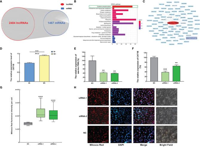
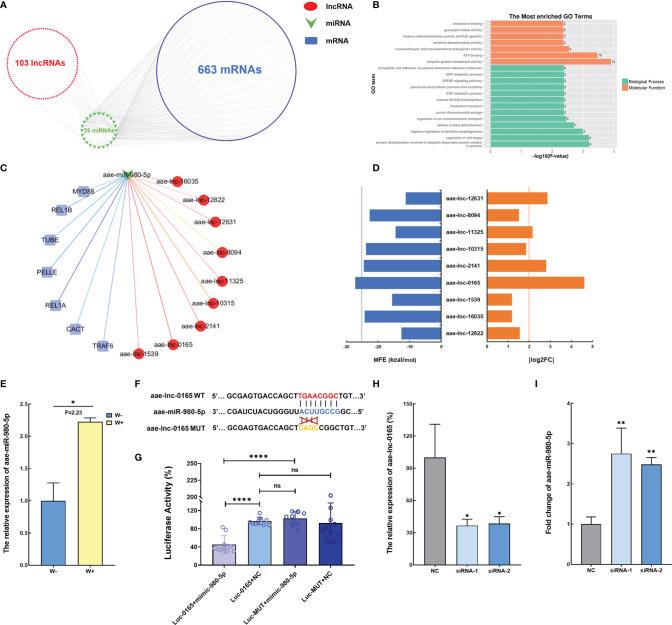
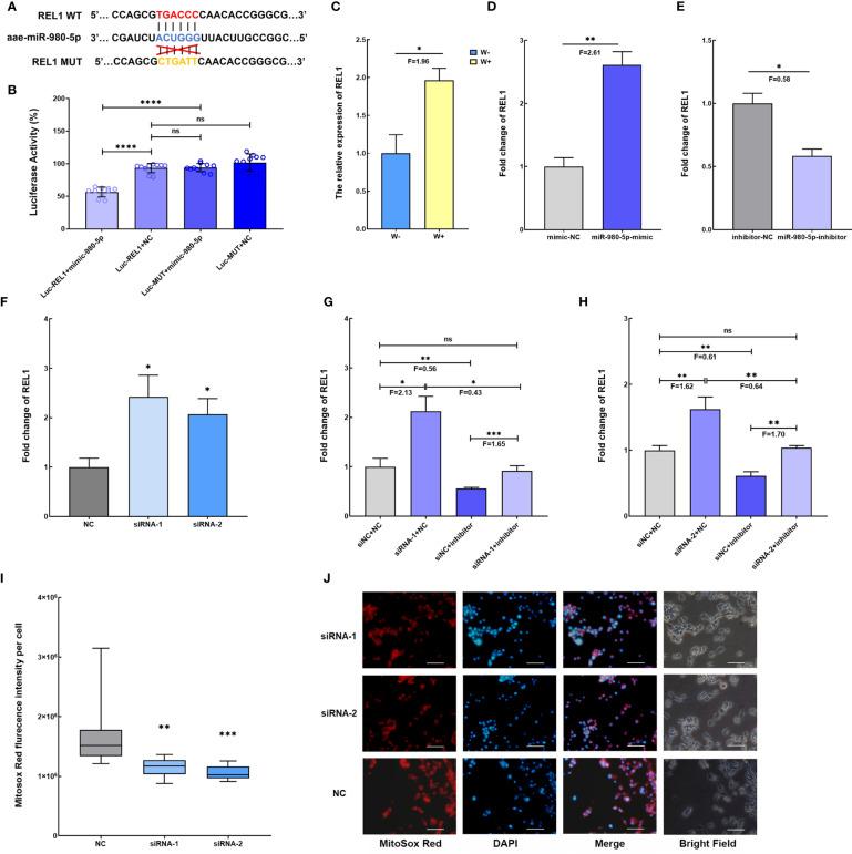
Long non-coding RNAs (lncRNA), a class of RNA molecules without protein coding potential, are more than 200 nucleotides in length and widely present in a variety of species. Although increasing progress in regard to the determination of lncRNA function has been made in vertebrates, lncRNAs were only identified recently and the functions of few lncRNAs have been annotated so far. Herein, the genome-wide alteration of the lncRNA expression profile trigged by AlbB infection was investigated by comparing Aag2 cells and W-Aag2 cells infected with AlbB. Based on lncRNA sequencing, 3035 differentially expressed lncRNAs (DE lncRNAs) in total were identified upon infection, which were further validated by quantitative PCR. The constructed co-expression network of DE lncRNAs and mRNAs revealed that -induced DE lncRNAs were highly enriched in the oxidative phosphorylation pathway -activity, according to the KEGG pathway enrichment analyses. In addition, the established competitive endogenous RNA (ceRNA) network identifies the DE lncRNAs enriched in cellular oxidant detoxification based on GO enrichment analysis. Furthermore, silencing of aae-lnc-7598, the significantly up-regulated lncRNA with the highest fold change induced by , caused a significant reduction of antioxidant catalase 1B () gene expression as well as the enhancement of mitochondrial reactive oxygen species (ROS) production in living cells. These findings indicate that manipulates lncRNA to balance intracellular ROS stress and ensure its endosymbiosis in host . Notably, the function assay demonstrated that aae-lnc-0165 suppressed by could induce expression of the gene, the key regulator of downstream Toll pathway, through the sequence-specific binding of aae-miR-980-5p, which contributes to the activation of Toll pathway. Moreover, the depletion of aae-lnc-0165 caused the suppression of mitochondrial ROS levels in living cells. Our data reveal that activates the anti-dengue Toll pathway through a lncRNA-ceRNA pattern. Taken together, our finding suggested that utilizes lncRNAs to activate host anti-dengue Toll pathway a ceRNA network. Moreover, employs lncRNAs to ensure ROS homeostasis for ROS-based anti-dengue defense through either -regulation or the ceRNA network. This study identifies novel potential molecular biomarkers for prevention and control of epidemic dengue.

摘要

长链非编码 RNA(lncRNA)是一类没有蛋白编码潜力的 RNA 分子,长度超过 200 个核苷酸,广泛存在于各种物种中。尽管在脊椎动物中对 lncRNA 功能的确定已经取得了越来越多的进展,但 lncRNA 直到最近才被鉴定出来,到目前为止,只有少数 lncRNA 的功能得到了注释。在此,通过比较 AlbB 感染的 Aag2 细胞和 W-Aag2 细胞,研究了 AlbB 感染触发的 lncRNA 表达谱的全基因组改变。基于 lncRNA 测序,共鉴定出 3035 个差异表达的 lncRNA(DE lncRNA),进一步通过 qPCR 进行验证。构建的 DE lncRNA 和 mRNA 的共表达网络表明,根据 KEGG 通路富集分析,感染诱导的 DE lncRNA 高度富集于氧化磷酸化途径活性。此外,基于 GO 富集分析,建立的竞争性内源性 RNA(ceRNA)网络确定了 DE lncRNA 富集于细胞内氧化剂解毒。此外,沉默上调倍数最高的 lncRNA aae-lnc-7598 后,会显著降低抗氧化酶 CAT1B()基因的表达,同时增加活细胞中线粒体活性氧(ROS)的产生。这些发现表明,通过操纵 lncRNA 来平衡细胞内 ROS 应激,并确保其在宿主中的共生。值得注意的是,功能测定表明,通过 aae-miR-980-5p 的序列特异性结合,被抑制的 aae-lnc-0165 可诱导下游 Toll 通路关键调控因子的表达,从而激活 Toll 通路。此外,ae-lnc-0165 的耗竭会导致活细胞中线粒体 ROS 水平的抑制。我们的数据表明,通过 lncRNA-ceRNA 模式激活抗登革热 Toll 通路。总之,我们的研究结果表明,通过 lncRNA-ceRNA 网络激活宿主抗登革热 Toll 通路。此外,通过 -调节或 ceRNA 网络,利用 lncRNAs 确保 ROS 稳态,以实现基于 ROS 的抗登革热防御。这项研究确定了新的潜在分子生物标志物,用于登革热的预防和控制。

https://cdn.ncbi.nlm.nih.gov/pmc/blobs/7c44/8814319/d72ed6c75387/fcimb-11-823403-g001.jpg

文献AI研究员

20分钟写一篇综述,助力文献阅读效率提升50倍。

立即体验

用中文搜PubMed

大模型驱动的PubMed中文搜索引擎

马上搜索

文档翻译

学术文献翻译模型,支持多种主流文档格式。

立即体验