Suppr超能文献

一种 BRD4 抑制剂 GNE987 通过靶向 C-Myc 和 S100A16 抑制胶质母细胞瘤细胞的生长。

An inhibitor of BRD4, GNE987, inhibits the growth of glioblastoma cells by targeting C-Myc and S100A16.

机构信息

Institute of Pediatric Research, Children's Hospital of Soochow University, Suzhou, 215003, People's Republic of China.

Medical College of Soochow University, Suzhou, 215123, Jiangsu, People's Republic of China.

出版信息

Cancer Chemother Pharmacol. 2022 Dec;90(6):431-444. doi: 10.1007/s00280-022-04483-7. Epub 2022 Oct 12.

Abstract

PURPOSE

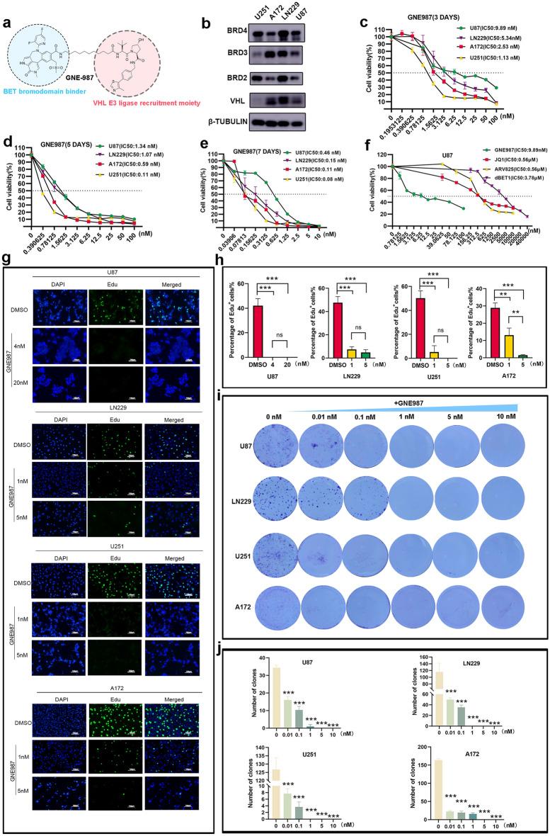
Among children, glioblastomas (GBMs) are a relatively common type of brain tumor. BRD4 expression was elevated in GBM and negatively correlated with the prognosis of glioma. We investigated the anti-GBM effects of a novel BRD4 inhibitor GNE987.

METHODS

We evaluated the anti-tumor effect of GNE987 in vitro and in vivo by Western blot, CCK8, flow cytometry detection, clone formation, the size of xenografts, and Ki67 immunohistochemical staining, and combined ChIP-seq with RNA-seq techniques to find its anti-tumor mechanism.

RESULTS

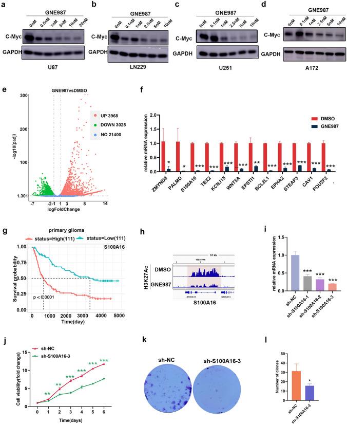
In vitro experiments showed that GNE987 significantly degraded BRD4, inhibited the proliferation of GBM cells, blocked the cell cycle, and induced apoptosis. Similarly, in vivo experiments, GNE987 also inhibited GBM growth as seen from the size of xenografts and Ki67 immunohistochemical staining. Based on Western blotting, GNE987 can significantly reduce the protein level of C-Myc; meanwhile, we combined ChIP-seq with RNA-seq techniques to confirm that GNE987 downregulated the transcription of S100A16 by disturbing H3K27Ac. Furthermore, we validated that S100A16 is indispensable in GBM growth.

CONCLUSION

GNE987 may be effective against GBM that targets C-Myc expression and influences S100A16 transcription through downregulation of BRD4.

摘要

目的

在儿童中,胶质母细胞瘤(GBM)是一种相对常见的脑肿瘤类型。BRD4 在 GBM 中表达上调,与神经胶质瘤的预后呈负相关。我们研究了新型 BRD4 抑制剂 GNE987 对 GBM 的抗肿瘤作用。

方法

我们通过 Western blot、CCK8、流式细胞术检测、克隆形成、异种移植大小和 Ki67 免疫组化染色评估了 GNE987 在体外和体内的抗肿瘤作用,并结合 ChIP-seq 和 RNA-seq 技术寻找其抗肿瘤机制。

结果

体外实验表明,GNE987 能显著降解 BRD4,抑制 GBM 细胞增殖,阻断细胞周期,诱导细胞凋亡。同样,在体内实验中,GNE987 也抑制了 GBM 的生长,从异种移植的大小和 Ki67 免疫组化染色可以看出。基于 Western blot,GNE987 可以显著降低 C-Myc 的蛋白水平;同时,我们结合 ChIP-seq 和 RNA-seq 技术证实,GNE987 通过干扰 H3K27Ac 下调 S100A16 的转录,从而下调 S100A16 的转录。此外,我们验证了 S100A16 在 GBM 生长中是不可或缺的。

结论

GNE987 可能通过下调 BRD4 靶向 C-Myc 表达并影响 S100A16 转录而对 GBM 有效。

https://cdn.ncbi.nlm.nih.gov/pmc/blobs/c60a/9637061/3693c1f1ffa1/280_2022_4483_Fig1_HTML.jpg

文献AI研究员

20分钟写一篇综述,助力文献阅读效率提升50倍。

立即体验

用中文搜PubMed

大模型驱动的PubMed中文搜索引擎

马上搜索

文档翻译

学术文献翻译模型,支持多种主流文档格式。

立即体验