Suppr超能文献

使用 PacBio 环形一致测序进行高通量、高精度的单细胞 RNA 异构体分析。

High-throughput and high-accuracy single-cell RNA isoform analysis using PacBio circular consensus sequencing.

机构信息

State Key Laboratory of Ophthalmology, Zhongshan Ophthalmic Center, Sun Yat-sen University, Guangdong Provincial Key Laboratory of Ophthalmology and Visual Science, Guangzhou, 510060, China.

College of Life Sciences, University of Chinese Academy of Sciences, Beijing, 100049, China.

出版信息

Nat Commun. 2023 May 6;14(1):2631. doi: 10.1038/s41467-023-38324-9.

Abstract

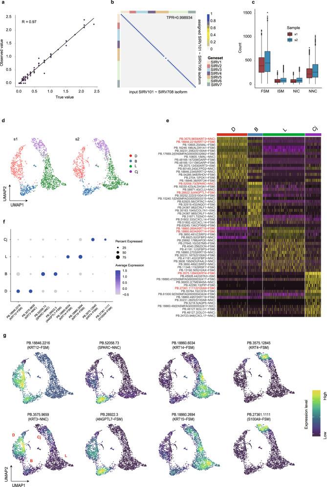
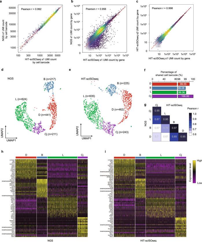
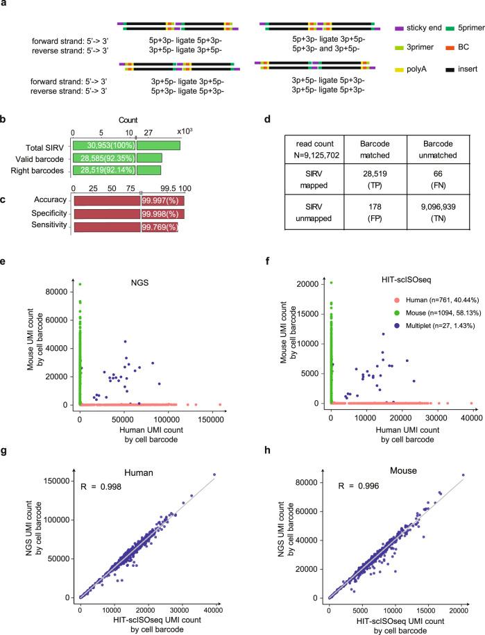
Although long-read single-cell RNA isoform sequencing (scISO-Seq) can reveal alternative RNA splicing in individual cells, it suffers from a low read throughput. Here, we introduce HIT-scISOseq, a method that removes most artifact cDNAs and concatenates multiple cDNAs for PacBio circular consensus sequencing (CCS) to achieve high-throughput and high-accuracy single-cell RNA isoform sequencing. HIT-scISOseq can yield >10 million high-accuracy long-reads in a single PacBio Sequel II SMRT Cell 8M. We also report the development of scISA-Tools that demultiplex HIT-scISOseq concatenated reads into single-cell cDNA reads with >99.99% accuracy and specificity. We apply HIT-scISOseq to characterize the transcriptomes of 3375 corneal limbus cells and reveal cell-type-specific isoform expression in them. HIT-scISOseq is a high-throughput, high-accuracy, technically accessible method and it can accelerate the burgeoning field of long-read single-cell transcriptomics.

摘要

尽管长读长单细胞 RNA 异构体测序(scISO-Seq)可以揭示单个细胞中的 RNA 剪接变体,但它的读取通量较低。在这里,我们介绍了 HIT-scISOseq 方法,该方法可以去除大多数伪 cDNA 并将多个 cDNA 连接起来进行 PacBio 圆形一致测序(CCS),以实现高通量和高精度的单细胞 RNA 异构体测序。HIT-scISOseq 可以在单个 PacBio Sequel II SMRT Cell 8M 中产生超过 1000 万个高精度长读长。我们还报告了 scISA-Tools 的开发,该工具可以将 HIT-scISOseq 连接的读取以>99.99%的准确性和特异性解复用为单细胞 cDNA 读取。我们应用 HIT-scISOseq 来描述 3375 个角膜缘细胞的转录组,并揭示它们中特定细胞类型的异构体表达。HIT-scISOseq 是一种高通量、高精度、技术上可行的方法,可以加速长读长单细胞转录组学的蓬勃发展。

https://cdn.ncbi.nlm.nih.gov/pmc/blobs/4c01/10164132/3c121fa5f514/41467_2023_38324_Fig1_HTML.jpg

文献AI研究员

20分钟写一篇综述,助力文献阅读效率提升50倍。

立即体验

用中文搜PubMed

大模型驱动的PubMed中文搜索引擎

马上搜索

文档翻译

学术文献翻译模型,支持多种主流文档格式。

立即体验