Suppr超能文献

牛免疫细胞的转录分析揭示了1型干扰素在体外针对……的固有免疫反应中的核心作用。

A Transcriptional Analysis of Cattle Immune Cells Reveals a Central Role of Type 1 Interferon in the In Vitro Innate Immune Response against .

作者信息

Blanco Federico Carlos, Bigi María Mercedes, García Elizabeth Andrea, Elola María Teresa, Vázquez Cristina Lourdes, Bigi Fabiana

机构信息

Instituto de Agrobiotecnología y Biología Molecular (IABIMO), INTA-CONICET, N. Repetto and De los Reseros, Buenos Aires 1686, Argentina.

Instituto de Biotecnología, CICVyA, Instituto Nacional de Tecnología Agropecuaria, N. Repetto and De los Reseros, Buenos Aires 1686, Argentina.

出版信息

Pathogens. 2023 Sep 14;12(9):1159. doi: 10.3390/pathogens12091159.

Abstract

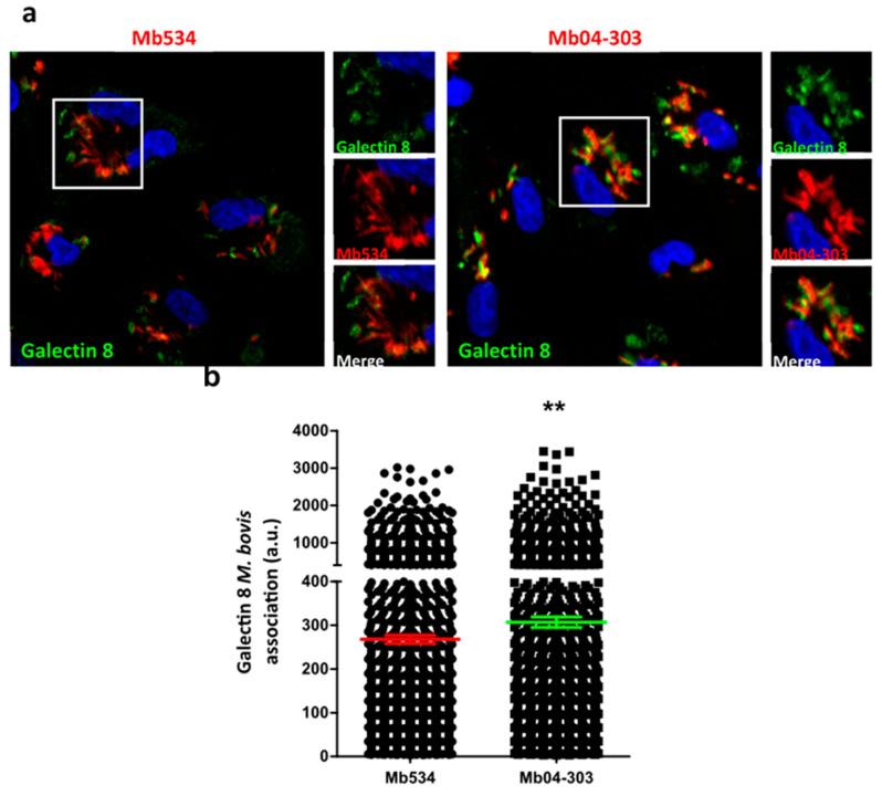
Bovine tuberculosis is a chronic infectious disease primarily caused by , a bacterium that affects cattle and other mammals, including humans. Despite the availability of vast research about the immune response mechanisms of human tuberculosis caused by , the knowledge of bovine tuberculosis's immunology, particularly regarding the innate immune response, still remains scarce. In this study, we compared the transcriptome of cell cultures containing lymphocytes and infected-macrophages with two strains of variable virulence, the virulent Mb04-303 strain and the attenuated Mb534. To that end, we infected bovine macrophages at a multiplicity of infection of one, and co-cultured the infections with autologous lymphocytes. RNA obtained from the co-cultures was sequenced to identify differentially expressed gene pathways by using the database Reactome. The RNA-seq analysis showed that the Mb04-303 infection upregulated the type 1 interferon signalling pathway, while it downregulated the KEAP1-NFE2L2 pathway. According to the literature, this last pathway is involved in the activation of antioxidant genes and inflammasome. In addition, the macrophages infected with Mb04-303 recruited more Galectin 8 than those infected with Mb534. This result indicates that Mb04-303 induced higher phagosome membrane damage, with the possible concomitant release of bacterial compounds into the cytoplasm that activates the type I signalling pathway. Altogether, Mb04-303 repressed the antioxidant and anti-inflammatory responses, likely impairing interleukin-1β activation, and trigged the canonical type 1 interferon signalling. Although these responses led to the control of bacterial replication during early infection, the virulent strain eventually managed to establish a successful infection.

摘要

牛结核病是一种慢性传染病,主要由一种细菌引起,这种细菌会感染牛和包括人类在内的其他哺乳动物。尽管已有大量关于由该细菌引起的人类结核病免疫反应机制的研究,但关于牛结核病免疫学的知识,尤其是关于先天免疫反应的知识仍然匮乏。在本研究中,我们比较了含有淋巴细胞和被两种不同毒力菌株(强毒株Mb04 - 303和减毒株Mb534)感染的巨噬细胞的细胞培养物的转录组。为此,我们以感染复数为1感染牛巨噬细胞,并将感染细胞与自体淋巴细胞共培养。从共培养物中获得的RNA进行测序,以使用Reactome数据库鉴定差异表达的基因途径。RNA测序分析表明,Mb04 - 303感染上调了1型干扰素信号通路,同时下调了KEAP1 - NFE2L2通路。根据文献,后一条通路参与抗氧化基因和炎性小体的激活。此外,与感染Mb534的巨噬细胞相比,感染Mb04 - 303的巨噬细胞募集了更多的半乳糖凝集素8。这一结果表明,Mb04 - 303诱导了更高的吞噬体膜损伤,可能伴随着细菌化合物释放到细胞质中,从而激活I型信号通路。总体而言,Mb04 - 303抑制了抗氧化和抗炎反应,可能损害白细胞介素 - 1β的激活,并触发了典型的1型干扰素信号传导。尽管这些反应在早期感染期间导致了细菌复制的控制,但强毒株最终还是成功建立了感染。

https://cdn.ncbi.nlm.nih.gov/pmc/blobs/6a6d/10536033/ce759d9e04d0/pathogens-12-01159-g001.jpg

文献AI研究员

20分钟写一篇综述,助力文献阅读效率提升50倍。

立即体验

用中文搜PubMed

大模型驱动的PubMed中文搜索引擎

马上搜索

文档翻译

学术文献翻译模型,支持多种主流文档格式。

立即体验