Suppr超能文献

RPL22L1,一种新的候选癌基因,通过激活胶质母细胞瘤中的 STAT3 促进替莫唑胺耐药。

RPL22L1, a novel candidate oncogene promotes temozolomide resistance by activating STAT3 in glioblastoma.

机构信息

Laboratory of Medical Genetics, Harbin Medical University, Harbin, 150081, China.

Key laboratory of preservation of human genetic resources and disease control in China (Harbin Medical University), Ministry of Education, Harbin, 150081, China.

出版信息

Cell Death Dis. 2023 Nov 20;14(11):757. doi: 10.1038/s41419-023-06156-6.

Abstract

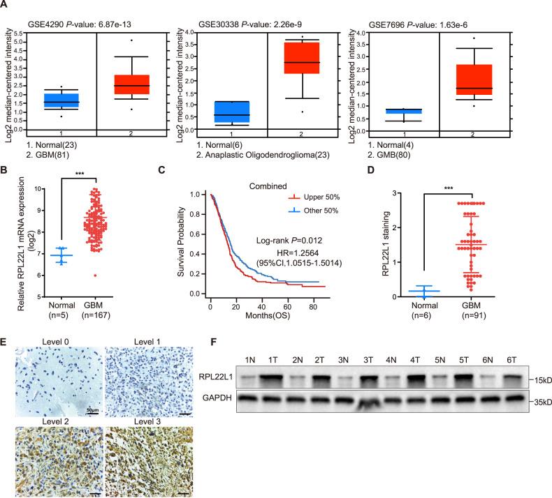
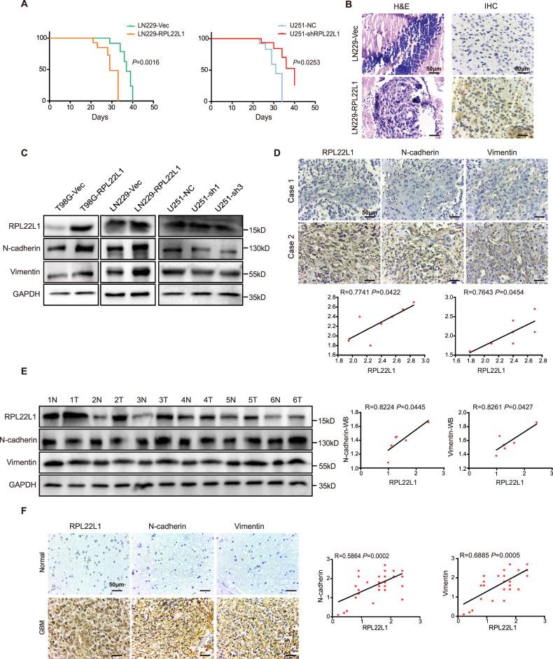
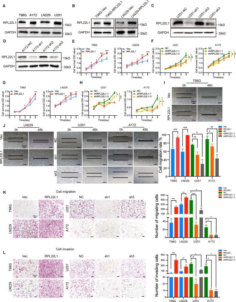
Aggressiveness and drug resistance are major challenges in the clinical treatment of glioblastoma (GBM). Our previously research reported a novel candidate oncogene ribosomal protein L22 like 1 (RPL22L1). The aim of this study was to elucidate the potential role and mechanism of RPL22L1 in progression and temozolomide (TMZ) resistance of GBM. Online database, tissue microarrays and clinical tissue specimens were used to evaluate the expression and clinical implication of RPL22L1 in GBM. We performed cell function assays, orthotopic and subcutaneous xenograft tumor models to evaluate the effects and molecular mechanisms of RPL22L1 on GBM. RPL22L1 expression was significantly upregulated in GBM and associated with poorer prognosis. RPL22L1 overexpression enhanced GBM cell proliferation, migration, invasion, TMZ resistance and tumorigenicity, which could be reduced by RPL22L1 knockdown. Further, we found RPL22L1 promoted mesenchymal phenotype of GBM and the impact of these effects was closely related to EGFR/STAT3 pathway. Importantly, we observed that STAT3 specific inhibitor (Stattic) significantly inhibited the malignant functions of RPL22L1, especially on TMZ resistance. RPL22L1 overexpressed increased combination drug sensitive of Stattic and TMZ both in vitro and in vivo. Moreover, Stattic effectively restored the sensitive of RPL22L1 induced TMZ resistance in vitro and in vivo. Our study identified a novel candidate oncogene RPL22L1 which promoted the GBM malignancy through STAT3 pathway. And we highlighted that Stattic combined with TMZ therapy might be an effective treatment strategy in RPL22L1 high-expressed GBM patients.

摘要

侵袭性和耐药性是胶质母细胞瘤(GBM)临床治疗的主要挑战。我们之前的研究报道了一种新的候选癌基因核糖体蛋白 L22 样 1(RPL22L1)。本研究旨在阐明 RPL22L1 在 GBM 进展和替莫唑胺(TMZ)耐药中的潜在作用和机制。在线数据库、组织微阵列和临床组织标本用于评估 RPL22L1 在 GBM 中的表达和临床意义。我们进行了细胞功能测定、原位和皮下异种移植肿瘤模型,以评估 RPL22L1 对 GBM 的作用和分子机制。RPL22L1 的表达在 GBM 中明显上调,并与预后不良相关。RPL22L1 过表达增强了 GBM 细胞的增殖、迁移、侵袭、TMZ 耐药性和致瘤性,而 RPL22L1 的敲低则降低了这些作用。进一步研究发现,RPL22L1 促进了 GBM 的间质表型,这些影响与 EGFR/STAT3 通路密切相关。重要的是,我们观察到 STAT3 特异性抑制剂(Stattic)显著抑制了 RPL22L1 的恶性作用,尤其是在 TMZ 耐药方面。RPL22L1 过表达增加了 Stattic 和 TMZ 在体外和体内的联合药物敏感性。此外,Stattic 有效地恢复了 RPL22L1 诱导的 TMZ 耐药在体外和体内的敏感性。本研究鉴定了一种新的候选癌基因 RPL22L1,它通过 STAT3 通路促进了 GBM 的恶性转化。并且我们强调,Stattic 联合 TMZ 治疗可能是 RPL22L1 高表达 GBM 患者的一种有效治疗策略。

https://cdn.ncbi.nlm.nih.gov/pmc/blobs/0454/10662465/93df04e043a0/41419_2023_6156_Fig1_HTML.jpg

文献AI研究员

20分钟写一篇综述,助力文献阅读效率提升50倍。

立即体验

用中文搜PubMed

大模型驱动的PubMed中文搜索引擎

马上搜索

文档翻译

学术文献翻译模型,支持多种主流文档格式。

立即体验