Suppr超能文献

水杨酸调节长黄花萱草的次生代谢并增强秋水仙碱积累。

Salicylic acid modulates secondary metabolism and enhanced colchicine accumulation in long yellow daylily ().

作者信息

Miao Yeminzi, Li Hanmei, Pan Junjie, Zhou Binxiong, He Tianjun, Wu Yanxun, Zhou Dayun, He Weimin, Chen Limin

机构信息

Lishui Institute of Agricultural and Forestry Sciences, 827 Liyang Stress, Lishui, Zhejiang 323000, China.

College of Forestry Science and Technology, Lishui Vocational & Technical College, Lishui, Zhejiang 323000, China.

出版信息

AoB Plants. 2024 May 21;16(4):plae029. doi: 10.1093/aobpla/plae029. eCollection 2024 Jul.

Abstract

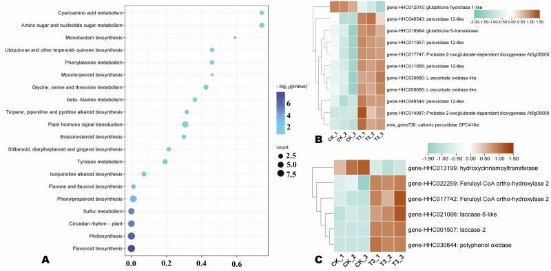
Salicylic acid (SA) is an essential phytoregulator that is widely used to promote the synthesis of high-value nutraceuticals in plants. However, its application in daylily, an ornamental plant highly valued in traditional Chinese medicine, has not been reported. Herein, we investigated the exogenous SA-induced physiological, transcriptional and biochemical changes in long yellow daylily (LYD). We found that 2 mg/L foliar SA treatment significantly improved LYD plant growth and yield. Transcriptome sequencing and differentially expressed genes (DEGs) analysis revealed that the phenylpropanoid biosynthesis, isoquinoline alkaloid biosynthesis, sulfur metabolism, plant hormone signal transduction and tyrosine metabolism were significantly induced in SA-treated leaves. Many transcription factors and antioxidant system-related DEGs were induced under the SA treatment. Biochemical analyses showed that the leaf contents of soluble sugar, soluble protein (Cpr), ascorbic acid (AsA) and colchicine were significantly increased by 15.15% (from 30.16 ± 1.301 to 34.73 ± 0.861 mg/g), 19.54% (from 60.3 ± 2.227 to 72.08 ± 1.617 mg/g), 30.45% (from 190.1 ± 4.56 to 247.98 ± 11.652 μg/g) and 73.05% (from 3.08 ± 0.157 to 5.33 ± 0.462 μg/g), respectively, under the SA treatment. Furthermore, we identified 15 potential candidate genes for enhancing the growth, production and phytochemical content of LYD. Our results provide support for the bioaccumulation of colchicine in yellow daylily and valuable resources for biotechnological-assisted production of this important nutraceutical in .

摘要

水杨酸(SA)是一种重要的植物调节剂,被广泛用于促进植物中高价值营养保健品的合成。然而,其在黄花菜(一种在传统中药中具有很高价值的观赏植物)中的应用尚未见报道。在此,我们研究了外源SA诱导的长黄花萱草(LYD)的生理、转录和生化变化。我们发现,2 mg/L叶面SA处理显著改善了LYD植株的生长和产量。转录组测序和差异表达基因(DEG)分析表明,在SA处理的叶片中,苯丙烷类生物合成、异喹啉生物碱生物合成、硫代谢、植物激素信号转导和酪氨酸代谢显著上调。在SA处理下,许多转录因子和与抗氧化系统相关的DEG被诱导。生化分析表明,SA处理后,叶片中可溶性糖、可溶性蛋白(Cpr)、抗坏血酸(AsA)和秋水仙碱的含量分别显著增加了15.15%(从30.16±1.301增加到34.73±0.861 mg/g)、19.54%(从60.3±2.227增加到72.08±1.617 mg/g)、30.45%(从190.1±4.56增加到247.98±11.652 μg/g)和73.05%(从3.08±0.157增加到5.33±0.462 μg/g)。此外,我们鉴定了15个潜在的候选基因,用于提高LYD的生长、产量和植物化学物质含量。我们的结果为黄花菜中秋水仙碱的生物积累提供了支持,并为生物技术辅助生产这种重要营养保健品提供了宝贵的资源。

https://cdn.ncbi.nlm.nih.gov/pmc/blobs/7bd6/11232463/9220e739ae2a/plae029_fig1.jpg

文献AI研究员

20分钟写一篇综述,助力文献阅读效率提升50倍。

立即体验

用中文搜PubMed

大模型驱动的PubMed中文搜索引擎

马上搜索

文档翻译

学术文献翻译模型,支持多种主流文档格式。

立即体验