Suppr超能文献

二甲双胍可改善体外和体内中风以及烟草烟雾化学暴露期间神经元和星形胶质细胞的神经炎症环境:Nrf2 激活的作用。

Metformin ameliorates neuroinflammatory environment for neurons and astrocytes during in vitro and in vivo stroke and tobacco smoke chemical exposure: Role of Nrf2 activation.

机构信息

Department of Pharmaceutical Sciences, School of Pharmacy, Texas Tech University Health Sciences Center, Amarillo, TX, United States.

Department of Foundation Medical Studies, Oakland University William Beaumont School of Medicine, Rochester, MI, United States.

出版信息

Redox Biol. 2024 Sep;75:103266. doi: 10.1016/j.redox.2024.103266. Epub 2024 Jul 10.

Abstract

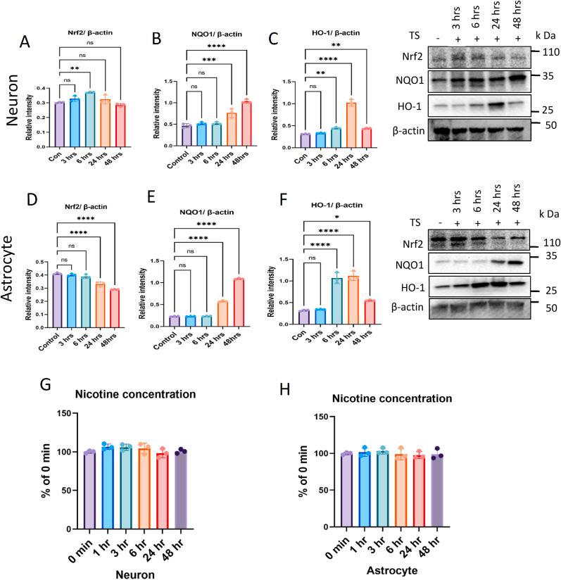
Despite the protective nature of the blood-brain barrier (BBB) and brain-protecting tissues, some types of CNS injury or stress can cause cerebral cytokine production and profound alterations in brain function. Neuroinflammation, which can also be accompanied by increased cerebral cytokine production, has a remarkable impact on the pathogenesis of many neurological illnesses, including loss of BBB integrity and ischemic stroke, yet effective treatment choices for these diseases are currently lacking. Although little is known about the brain effects of Metformin (MF), a commonly prescribed first-line antidiabetic drug, prior research suggested that it may be useful in preventing BBB deterioration and the increased risk of stroke caused by tobacco smoking (TS). Therefore, reducing neuroinflammation by escalating anti-inflammatory cytokine production and declining pro-inflammatory cytokine production could prove an effective therapeutic strategy for ischemic stroke. Hence, the current investigation was planned to explore the potential role of MF against stroke and TS-induced neuroinflammation and reactive oxygen species (ROS) production. Our studies revealed that MF suppressed releasing pro-inflammatory mediators like tumor necrosis factor-α (TNF-α) and interleukin-1β (IL-1β) by aiming at the nuclear factor kappa B (NF-κB) signaling pathway in primary neurons and astrocytes. MF also upregulated anti-inflammatory mediators, like interleukin-10 (IL-10), and interleukin-4 (IL-4), by upregulating the Nrf2-ARE signaling pathway. Adolescent mice receiving MF along with TS exposure also showed a notable decrease in NF-κB expression compared to the mice not treated with MF and significantly decreased the level of TNF-α, IL-1β, MCP-1, and MIP-2 and increased the levels of IL-10 and IL-4 through the activation of Nrf2-ARE signaling pathway. These results suggest that MF has anti-neuroinflammatory effects via inhibiting NF-κB signaling by activating Nrf2-ARE. These studies support that MF could be a strong candidate drug for treating and or preventing TS-induced neuroinflammation and ischemic stroke.

摘要

尽管血脑屏障 (BBB) 和脑保护组织具有保护作用,但某些类型的中枢神经系统损伤或应激会导致大脑细胞因子的产生,并导致大脑功能发生深刻变化。神经炎症也会伴随着大脑细胞因子产生的增加,对许多神经疾病的发病机制有显著影响,包括 BBB 完整性的丧失和缺血性中风,但目前这些疾病缺乏有效的治疗选择。虽然人们对二甲双胍 (MF) 的脑效应知之甚少,MF 是一种常用的一线抗糖尿病药物,但之前的研究表明,它可能有助于预防由吸烟引起的 BBB 恶化和中风风险增加。因此,通过增加抗炎细胞因子的产生和降低促炎细胞因子的产生来减轻神经炎症可能是缺血性中风的有效治疗策略。因此,目前的研究计划旨在探讨 MF 对中风和吸烟引起的神经炎症和活性氧 (ROS) 产生的潜在作用。我们的研究表明,MF 通过靶向核因子 kappa B (NF-κB) 信号通路,抑制原代神经元和星形胶质细胞中促炎介质的释放,如肿瘤坏死因子-α (TNF-α) 和白细胞介素-1β (IL-1β)。MF 还通过上调 Nrf2-ARE 信号通路,上调抗炎介质,如白细胞介素-10 (IL-10) 和白细胞介素-4 (IL-4)。接受 MF 联合 TS 暴露的青春期小鼠与未接受 MF 治疗的小鼠相比,NF-κB 表达显著降低,TNF-α、IL-1β、MCP-1 和 MIP-2 水平显著降低,IL-10 和 IL-4 水平显著升高,这表明 MF 通过激活 Nrf2-ARE 信号通路抑制 NF-κB 信号,具有抗炎作用。这些结果表明,MF 通过抑制 NF-κB 信号,激活 Nrf2-ARE,具有抗炎作用。这些研究支持 MF 可能是治疗和/或预防 TS 诱导的神经炎症和缺血性中风的候选药物。

https://cdn.ncbi.nlm.nih.gov/pmc/blobs/013c/11345405/a113589802c3/gr1.jpg

文献AI研究员

20分钟写一篇综述,助力文献阅读效率提升50倍。

立即体验

用中文搜PubMed

大模型驱动的PubMed中文搜索引擎

马上搜索

文档翻译

学术文献翻译模型,支持多种主流文档格式。

立即体验