Suppr超能文献

通过水平基因转移和原位基因置换实现镶嵌操纵子的进化。

Evolution of mosaic operons by horizontal gene transfer and gene displacement in situ.

作者信息

Omelchenko Marina V, Makarova Kira S, Wolf Yuri I, Rogozin Igor B, Koonin Eugene V

机构信息

National Center for Biotechnology Information, National Library of Medicine, National Institutes of Health, Bethesda, MD 20894, USA.

出版信息

Genome Biol. 2003;4(9):R55. doi: 10.1186/gb-2003-4-9-r55. Epub 2003 Aug 29.

Abstract

BACKGROUND

Shuffling and disruption of operons and horizontal gene transfer are major contributions to the new, dynamic view of prokaryotic evolution. Under the 'selfish operon' hypothesis, operons are viewed as mobile genetic entities that are constantly disseminated via horizontal gene transfer, although their retention could be favored by the advantage of coregulation of functionally linked genes. Here we apply comparative genomics and phylogenetic analysis to examine horizontal transfer of entire operons versus displacement of individual genes within operons by horizontally acquired orthologs and independent assembly of the same or similar operons from genes with different phylogenetic affinities.

RESULTS

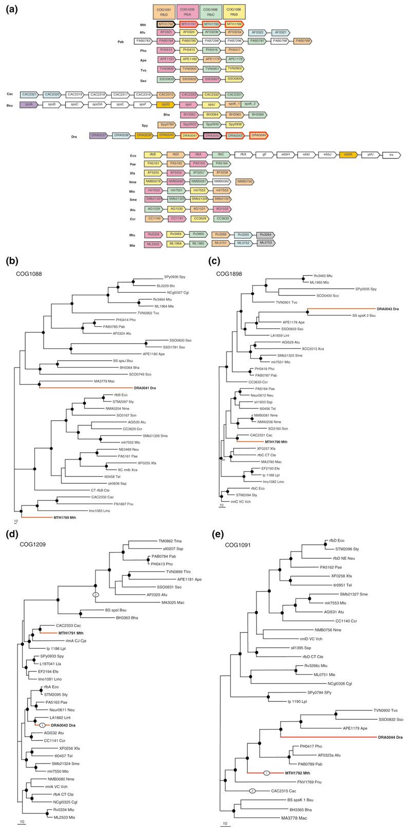
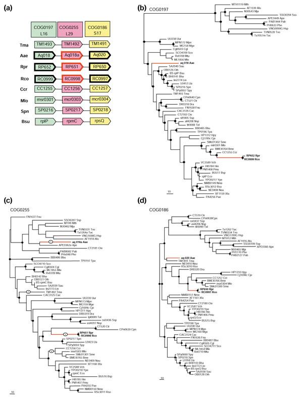
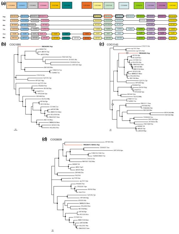
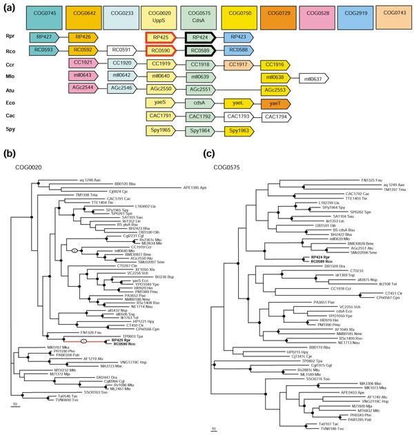
Since a substantial number of operons have been identified experimentally in only a few model bacteria, evolutionarily conserved gene strings were analyzed as surrogates of operons. The phylogenetic affinities within these predicted operons were assessed first by sequence similarity analysis and then by phylogenetic analysis, including statistical tests of tree topology. Numerous cases of apparent horizontal transfer of entire operons were detected. However, it was shown that apparent horizontal transfer of individual genes or arrays of genes within operons is not uncommon either and results in xenologous gene displacement in situ, that is, displacement of an ancestral gene by a horizontally transferred ortholog from a taxonomically distant organism without change of the local gene organization. On rarer occasions, operons might have evolved via independent assembly, in part from horizontally acquired genes.

CONCLUSIONS

The discovery of in situ gene displacement shows that combination of rampant horizontal gene transfer with selection for preservation of operon structure provides for events in prokaryotic evolution that, a priori, seem improbable. These findings also emphasize that not all aspects of operon evolution are selfish, with operon integrity maintained by purifying selection at the organism level.

摘要

背景

操纵子的重排与破坏以及水平基因转移是对原核生物进化新的动态观点的主要贡献。在“自私操纵子”假说下,操纵子被视为通过水平基因转移不断传播的移动遗传实体,尽管它们的保留可能因功能相关基因的共调控优势而受到青睐。在这里,我们应用比较基因组学和系统发育分析来研究整个操纵子的水平转移,以及操纵子内个别基因被水平获得的直系同源基因取代的情况,以及由具有不同系统发育亲缘关系的基因独立组装相同或相似操纵子的情况。

结果

由于仅在少数模式细菌中通过实验鉴定出了大量操纵子,因此将进化上保守的基因串作为操纵子的替代物进行分析。首先通过序列相似性分析,然后通过系统发育分析,包括对树拓扑结构的统计检验,评估这些预测操纵子内的系统发育亲缘关系。检测到许多整个操纵子明显水平转移的情况。然而,研究表明,操纵子内个别基因或基因阵列的明显水平转移也并不罕见,并且会导致原位异源基因取代,即一个祖先基因被来自分类学上远缘生物体的水平转移直系同源基因取代,而局部基因组织不变。在更罕见的情况下,操纵子可能通过独立组装进化而来,部分是由水平获得的基因组装而成。

结论

原位基因取代的发现表明,猖獗的水平基因转移与对操纵子结构保存的选择相结合,导致了原核生物进化中一些先验上看似不太可能的事件。这些发现还强调,操纵子进化并非所有方面都是自私的,操纵子的完整性是通过在生物体水平上的纯化选择来维持的。

https://cdn.ncbi.nlm.nih.gov/pmc/blobs/94f2/193655/8823d7940a12/gb-2003-4-9-r55-1.jpg

文献AI研究员

20分钟写一篇综述,助力文献阅读效率提升50倍。

立即体验

用中文搜PubMed

大模型驱动的PubMed中文搜索引擎

马上搜索

文档翻译

学术文献翻译模型,支持多种主流文档格式。

立即体验