Suppr超能文献

QUADAS的开发:一种用于系统评价中诊断准确性研究质量评估的工具。

The development of QUADAS: a tool for the quality assessment of studies of diagnostic accuracy included in systematic reviews.

作者信息

Whiting Penny, Rutjes Anne W S, Reitsma Johannes B, Bossuyt Patrick M M, Kleijnen Jos

机构信息

Centre for Reviews and Dissemination, University of York, England, UK.

出版信息

BMC Med Res Methodol. 2003 Nov 10;3:25. doi: 10.1186/1471-2288-3-25.

Abstract

BACKGROUND

In the era of evidence based medicine, with systematic reviews as its cornerstone, adequate quality assessment tools should be available. There is currently a lack of a systematically developed and evaluated tool for the assessment of diagnostic accuracy studies. The aim of this project was to combine empirical evidence and expert opinion in a formal consensus method to develop a tool to be used in systematic reviews to assess the quality of primary studies of diagnostic accuracy.

METHODS

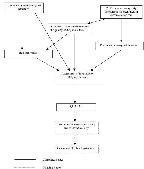
We conducted a Delphi procedure to develop the quality assessment tool by refining an initial list of items. Members of the Delphi panel were experts in the area of diagnostic research. The results of three previously conducted reviews of the diagnostic literature were used to generate a list of potential items for inclusion in the tool and to provide an evidence base upon which to develop the tool.

RESULTS

A total of nine experts in the field of diagnostics took part in the Delphi procedure. The Delphi procedure consisted of four rounds, after which agreement was reached on the items to be included in the tool which we have called QUADAS. The initial list of 28 items was reduced to fourteen items in the final tool. Items included covered patient spectrum, reference standard, disease progression bias, verification bias, review bias, clinical review bias, incorporation bias, test execution, study withdrawals, and indeterminate results. The QUADAS tool is presented together with guidelines for scoring each of the items included in the tool.

CONCLUSIONS

This project has produced an evidence based quality assessment tool to be used in systematic reviews of diagnostic accuracy studies. Further work to determine the usability and validity of the tool continues.

摘要

背景

在循证医学时代,以系统评价为基石,应有足够的质量评估工具。目前缺乏一种系统开发和评估的诊断准确性研究评估工具。本项目的目的是通过正式的共识方法将实证证据和专家意见相结合,开发一种用于系统评价的工具,以评估诊断准确性的原始研究质量。

方法

我们采用德尔菲法,通过完善初始项目清单来开发质量评估工具。德尔菲小组的成员是诊断研究领域的专家。先前对诊断文献进行的三项综述结果用于生成工具中可能包含的项目清单,并为开发该工具提供证据基础。

结果

共有九位诊断领域的专家参与了德尔菲法。德尔菲法包括四轮,之后就工具中应包含的项目达成了一致,我们将该工具称为QUADAS。最终工具中,最初的28项清单减少到了14项。包括的项目有患者谱、参考标准、疾病进展偏倚、验证偏倚、综述偏倚、临床综述偏倚、纳入偏倚、测试执行、研究撤稿和不确定结果。QUADAS工具及其包含的每个项目的评分指南一同呈现。

结论

本项目产生了一种基于证据的质量评估工具,用于诊断准确性研究的系统评价。确定该工具的可用性和有效性的进一步工作仍在继续。

https://cdn.ncbi.nlm.nih.gov/pmc/blobs/3883/305345/3e77849e4a95/1471-2288-3-25-1.jpg

文献AI研究员

20分钟写一篇综述,助力文献阅读效率提升50倍。

立即体验

用中文搜PubMed

大模型驱动的PubMed中文搜索引擎

马上搜索

文档翻译

学术文献翻译模型,支持多种主流文档格式。

立即体验