Suppr超能文献

一种新型铂类药物导致DNA损伤后,p27的上调及其对CDK2/细胞周期蛋白E活性的抑制依赖于p21的表达。

Upregulation of p27 and its inhibition of CDK2/cyclin E activity following DNA damage by a novel platinum agent are dependent on the expression of p21.

作者信息

He G, Kuang J, Huang Z, Koomen J, Kobayashi R, Khokhar A R, Siddik Z H

机构信息

Department of Experimental Therapeutics, Unit 353, The University of Texas MD Anderson Cancer Center, 1515 Holcombe Blvd, Houston, TX 77030, USA.

出版信息

Br J Cancer. 2006 Dec 4;95(11):1514-24. doi: 10.1038/sj.bjc.6603448. Epub 2006 Nov 7.

Abstract

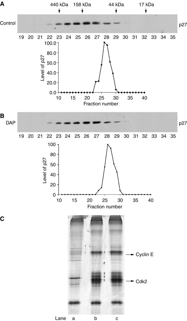
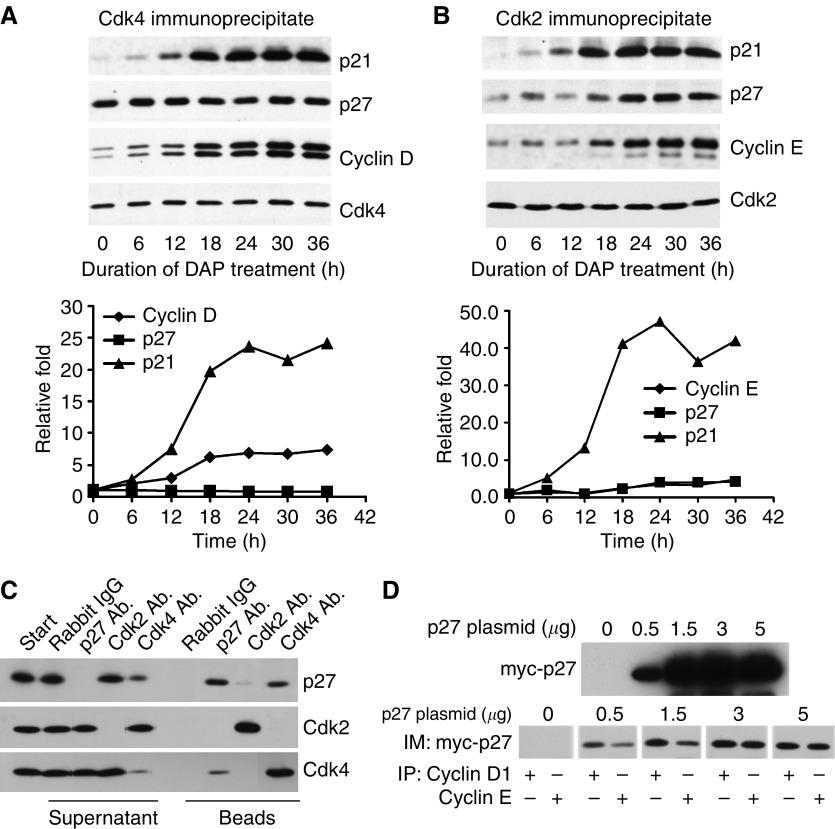
The cisplatin analogue 1R,2R-diaminocyclohexane(trans-diacetato)(dichloro)platinum(IV) (DAP) is a DNA-damaging agent that will be entering clinical trials for its potent cytotoxic effects against cisplatin-resistant tumour cells. This cytotoxicity may reside in its ability to selectively activate G1-phase checkpoint response by inhibiting CDKs via the p53/p21 pathway. We have now evaluated the role of another CDK inhibitor p27 as a contributor to DAP-mediated inhibition of G1-phase CDK2 activity. Our studies in ovarian A2780 tumour cells demonstrate that p27 levels induced by DAP are comparable to or greater than those seen for p21. The induction of p27 is not through a transcriptional mechanism, but rather is due to a four-fold increase in protein stabilisation through a mechanism dependent on p21. Moreover, DAP-induced p21 promoted the selective increase of p27 in the CDK2 complex, but not in CDK4 complex, and this selective increase contributed to inhibition of the CDK2 kinase activity. The inhibited complex contained either p27 or p21, but not both, with the relative levels of cyclin E associated with p27 and p21 indicating that about 25% of the inhibition of CDK2 activity was due to p27 and 75% due to p21. This study provides the first evidence that p27 upregulation is directly attributable to activation of the p53/p21 pathway by a DNA-damaging agent, and promulgates p53/p21/p27 axis as a significant component of checkpoint response.

摘要

顺铂类似物1R,2R - 二氨基环己烷(反式 - 二乙酸根)(二氯)铂(IV)(DAP)是一种DNA损伤剂,因其对顺铂耐药肿瘤细胞具有强大的细胞毒性作用即将进入临床试验。这种细胞毒性可能在于它能够通过p53/p21途径抑制细胞周期蛋白依赖性激酶(CDK),从而选择性激活G1期检查点反应。我们现在评估了另一种CDK抑制剂p27在DAP介导的G1期CDK2活性抑制中的作用。我们在卵巢A2780肿瘤细胞中的研究表明,DAP诱导的p27水平与p21相当或更高。p27的诱导不是通过转录机制,而是由于通过依赖p21的机制使蛋白质稳定性增加了四倍。此外,DAP诱导的p21促进了CDK2复合物中p27的选择性增加,但在CDK4复合物中没有,这种选择性增加有助于抑制CDK2激酶活性。被抑制的复合物含有p27或p21,但不是两者都有,与p27和p21相关的细胞周期蛋白E的相对水平表明,CDK2活性约25%的抑制是由于p27,75%是由于p21。这项研究提供了首个证据,即p27上调直接归因于DNA损伤剂对p53/p21途径的激活,并揭示了p53/p21/p27轴是检查点反应的重要组成部分。

https://cdn.ncbi.nlm.nih.gov/pmc/blobs/3697/2360737/1d5a8285fb14/95-6603448f1.jpg

文献AI研究员

20分钟写一篇综述,助力文献阅读效率提升50倍。

立即体验

用中文搜PubMed

大模型驱动的PubMed中文搜索引擎

马上搜索

文档翻译

学术文献翻译模型,支持多种主流文档格式。

立即体验