Suppr超能文献

果蝇高级嗅觉中枢的综合图谱:水果和性信息素的空间分离表征

Comprehensive maps of Drosophila higher olfactory centers: spatially segregated fruit and pheromone representation.

作者信息

Jefferis Gregory S X E, Potter Christopher J, Chan Alexander M, Marin Elizabeth C, Rohlfing Torsten, Maurer Calvin R, Luo Liqun

机构信息

Department of Biological Sciences, Stanford University, Stanford, CA 94305, USA.

出版信息

Cell. 2007 Mar 23;128(6):1187-203. doi: 10.1016/j.cell.2007.01.040.

Abstract

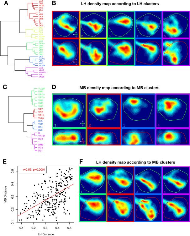
In Drosophila, approximately 50 classes of olfactory receptor neurons (ORNs) send axons to 50 corresponding glomeruli in the antennal lobe. Uniglomerular projection neurons (PNs) relay olfactory information to the mushroom body (MB) and lateral horn (LH). Here, we combine single-cell labeling and image registration to create high-resolution, quantitative maps of the MB and LH for 35 input PN channels and several groups of LH neurons. We find (1) PN inputs to the MB are stereotyped as previously shown for the LH; (2) PN partners of ORNs from different sensillar groups are clustered in the LH; (3) fruit odors are represented mostly in the posterior-dorsal LH, whereas candidate pheromone-responsive PNs project to the anterior-ventral LH; (4) dendrites of single LH neurons each overlap with specific subsets of PN axons. Our results suggest that the LH is organized according to biological values of olfactory input.

摘要

在果蝇中,约50类嗅觉受体神经元(ORN)将轴突发送至触角叶中50个相应的小球。单小球投射神经元(PN)将嗅觉信息传递至蘑菇体(MB)和侧角(LH)。在此,我们结合单细胞标记和图像配准,为35个输入PN通道和几组LH神经元创建高分辨率、定量的MB和LH图谱。我们发现:(1)MB的PN输入如之前在LH中所示是定型的;(2)来自不同感觉器组的ORN的PN伙伴聚集在LH中;(3)水果气味主要在LH的后背部区域呈现,而候选信息素反应性PN投射至LH的前腹部区域;(4)单个LH神经元的树突分别与PN轴突的特定子集重叠。我们的结果表明,LH是根据嗅觉输入的生物学价值进行组织的。

https://cdn.ncbi.nlm.nih.gov/pmc/blobs/0e1a/1885945/0ae97c5a0c81/gr1.jpg

文献AI研究员

20分钟写一篇综述,助力文献阅读效率提升50倍。

立即体验

用中文搜PubMed

大模型驱动的PubMed中文搜索引擎

马上搜索

文档翻译

学术文献翻译模型,支持多种主流文档格式。

立即体验