Suppr超能文献

Nppc基因中的单核苷酸突变与lbab小鼠的长骨异常有关。

A single nucleotide mutation in Nppc is associated with a long bone abnormality in lbab mice.

作者信息

Jiao Yan, Yan Jian, Jiao Feng, Yang Hongbin, Donahue Leah Rae, Li Xinmin, Roe Bruce A, Stuart John, Gu Weikuan

机构信息

Departments of Orthopaedic Surgery--Campbell Clinic and Pathology, University of Tennessee Health Science Center, Memphis, Tennessee, USA.

出版信息

BMC Genet. 2007 Apr 17;8:16. doi: 10.1186/1471-2156-8-16.

Abstract

BACKGROUND

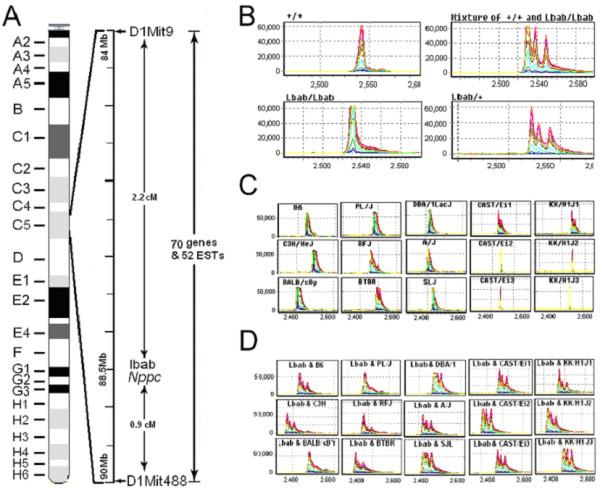
The long bone abnormality (lbab) mouse is a new autosomal recessive mutant characterized by overall smaller body size with proportionate dwarfing of all organs and shorter long bones. Previous linkage analysis has located the lbab mutation on chromosome 1 between the markers D1Mit9 and D1Mit488.

RESULTS

A genome-based positional approach was used to identify a mutation associated with lbab disease. A total of 122 genes and expressed sequence tags at the lbab region were screened for possible mutation by using genomic DNA from lbabl/lbab, lbab/+, and +/+ B6 mice and high throughput temperature gradient capillary electrophoresis. A sequence difference was identified in one of the amplicons of gene Nppc between lbab/lbab and +/+ mice. One-step reverse transcriptase polymerase chain reaction was performed to validate the difference of Nppc in different types of mice at the mRNA level. The mutation of Nppc was unique in lbab/lbab mice among multiple mouse inbred strains. The mutation of Nppc is co-segregated with lbab disease in 200 progenies produced from heterozygous lbab/+ parents.

CONCLUSION

A single nucleotide mutation of Nppc is associated with dwarfism in lbab/lbab mice. Current genome information and technology allow us to efficiently identify single nucleotide mutations from roughly mapped disease loci. The lbab mouse is a useful model for hereditary human achondroplasia.

摘要

背景

长骨异常(lbab)小鼠是一种新的常染色体隐性突变体,其特征是整体体型较小,所有器官均呈比例性侏儒,长骨较短。先前的连锁分析已将lbab突变定位在1号染色体上标记D1Mit9和D1Mit488之间。

结果

采用基于基因组的定位方法来鉴定与lbab疾病相关的突变。使用来自lbabl/lbab、lbab/+和+/+ B6小鼠的基因组DNA以及高通量温度梯度毛细管电泳,对lbab区域的总共122个基因和表达序列标签进行可能的突变筛选。在lbab/lbab和+/+小鼠之间的基因Nppc的一个扩增子中鉴定出一个序列差异。进行一步逆转录聚合酶链反应以在mRNA水平验证不同类型小鼠中Nppc的差异。Nppc的突变在多个小鼠近交系中的lbab/lbab小鼠中是独特的。在由杂合子lbab/+亲本产生的200个后代中,Nppc的突变与lbab疾病共分离。

结论

Nppc的单核苷酸突变与lbab/lbab小鼠的侏儒症相关。当前的基因组信息和技术使我们能够从大致定位的疾病位点高效鉴定单核苷酸突变。lbab小鼠是人类遗传性软骨发育不全的有用模型。

https://cdn.ncbi.nlm.nih.gov/pmc/blobs/6527/1867825/1d6e0edb4ccf/1471-2156-8-16-1.jpg

文献AI研究员

20分钟写一篇综述,助力文献阅读效率提升50倍。

立即体验

用中文搜PubMed

大模型驱动的PubMed中文搜索引擎

马上搜索

文档翻译

学术文献翻译模型,支持多种主流文档格式。

立即体验