Suppr超能文献

锌是一种新型的细胞内第二信使。

Zinc is a novel intracellular second messenger.

作者信息

Yamasaki Satoru, Sakata-Sogawa Kumiko, Hasegawa Aiko, Suzuki Tomoyuki, Kabu Koki, Sato Emi, Kurosaki Tomohiro, Yamashita Susumu, Tokunaga Makio, Nishida Keigo, Hirano Toshio

机构信息

Laboratory for Cytokine Signaling, RIKEN Research Center for Allergy and Immunology, Yokohama, Kanagawa, Japan.

出版信息

J Cell Biol. 2007 May 21;177(4):637-45. doi: 10.1083/jcb.200702081. Epub 2007 May 14.

Abstract

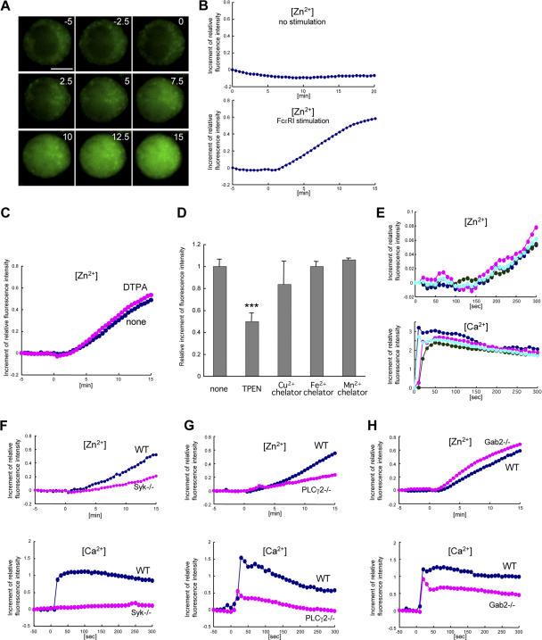
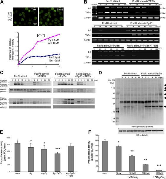
Zinc is an essential trace element required for enzymatic activity and for maintaining the conformation of many transcription factors; thus, zinc homeostasis is tightly regulated. Although zinc affects several signaling molecules and may act as a neurotransmitter, it remains unknown whether zinc acts as an intracellular second messenger capable of transducing extracellular stimuli into intracellular signaling events. In this study, we report that the cross-linking of the high affinity immunoglobin E receptor (Fcepsilon receptor I [FcepsilonRI]) induced a release of free zinc from the perinuclear area, including the endoplasmic reticulum in mast cells, a phenomenon we call the zinc wave. The zinc wave was dependent on calcium influx and mitogen-activated protein kinase/extracellular signal-regulated kinase kinase activation. The results suggest that the zinc wave is involved in intracellular signaling events, at least in part by modulating the duration and strength of FcepsilonRI-mediated signaling. Collectively, our findings indicate that zinc is a novel intracellular second messenger.

摘要

锌是酶活性和维持许多转录因子构象所必需的微量元素;因此,锌稳态受到严格调控。尽管锌会影响多种信号分子并可能作为神经递质起作用,但锌是否作为一种能够将细胞外刺激转化为细胞内信号事件的细胞内第二信使仍不清楚。在本研究中,我们报告高亲和力免疫球蛋白E受体(Fcepsilon受体I [FcepsilonRI])的交联诱导了游离锌从包括肥大细胞内质网在内的核周区域释放,我们将这一现象称为锌波。锌波依赖于钙内流和丝裂原活化蛋白激酶/细胞外信号调节激酶激酶激活。结果表明,锌波至少部分通过调节FcepsilonRI介导的信号传导的持续时间和强度参与细胞内信号事件。总体而言,我们的研究结果表明锌是一种新型细胞内第二信使。

https://cdn.ncbi.nlm.nih.gov/pmc/blobs/c36a/2064209/cb3540588b4e/jcb1770637f01.jpg

文献AI研究员

20分钟写一篇综述,助力文献阅读效率提升50倍。

立即体验

用中文搜PubMed

大模型驱动的PubMed中文搜索引擎

马上搜索

文档翻译

学术文献翻译模型,支持多种主流文档格式。

立即体验