Suppr超能文献

与丝状结构相关的SopA振荡焦点引导F质粒的分配。

Oscillating focus of SopA associated with filamentous structure guides partitioning of F plasmid.

作者信息

Hatano Toshiyuki, Yamaichi Yoshiharu, Niki Hironori

机构信息

Microbial Genetics Laboratory, Genetic Strains Research Center, National Institute of Genetics, 1111 Yata, Mishima, Shizuoka 411-8540, Japan.

出版信息

Mol Microbiol. 2007 Jun;64(5):1198-213. doi: 10.1111/j.1365-2958.2007.05728.x.

Abstract

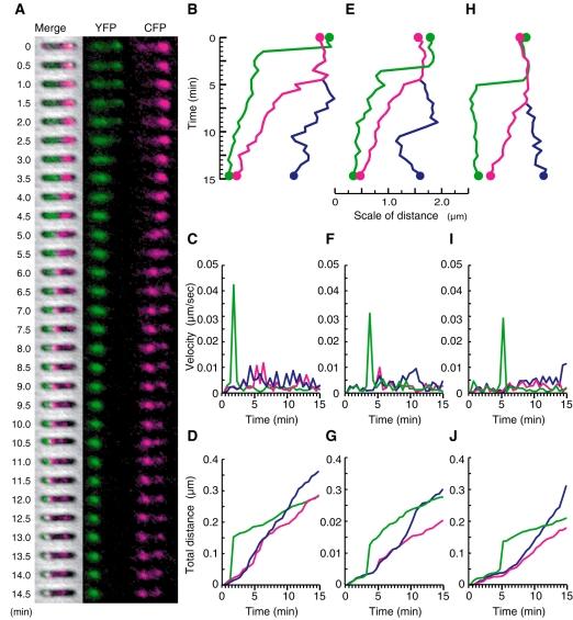
The F plasmid is actively partitioned to daughter cells by the sopABC gene. To elucidate the partitioning mechanisms, we simultaneously analysed movements of the plasmid and the SopA ATPase in single living cells. SopA, which is a putative motor protein assembled densely near nucleoid borders and formed a single discrete focus associated with less dense filamentous distribution along the long axis of the cell. The dense SopA focus oscillates between cell poles. The direction of the plasmid motion switches as the SopA focus switches its position. The velocity of the plasmid motion stays constant while it oscillates moving towards the SopA focus. The low density filamentous distribution of SopA persisted throughout the SopA oscillation. The focus associated with filamentous distribution of SopA was also observed in a cell without nucleoid. The SopA filament may guide the movement of the plasmid as a railway track and lead it to cell quarters.

摘要

F质粒通过sopABC基因被主动分配到子细胞中。为阐明分配机制,我们在单个活细胞中同时分析了质粒和SopA ATP酶的运动。SopA是一种假定的运动蛋白,密集组装在类核边界附近,并形成一个单一离散焦点,沿细胞长轴呈低密度丝状分布。密集的SopA焦点在细胞两极之间振荡。随着SopA焦点改变其位置,质粒运动方向也会改变。质粒运动速度在向SopA焦点振荡移动时保持恒定。SopA的低密度丝状分布在整个SopA振荡过程中持续存在。在没有类核的细胞中也观察到与SopA丝状分布相关的焦点。SopA丝状物可能作为铁轨引导质粒运动并将其带到细胞区域。

https://cdn.ncbi.nlm.nih.gov/pmc/blobs/bbca/1974783/7a1dcb995335/mmi0064-1198-f1.jpg

文献AI研究员

20分钟写一篇综述,助力文献阅读效率提升50倍。

立即体验

用中文搜PubMed

大模型驱动的PubMed中文搜索引擎

马上搜索

文档翻译

学术文献翻译模型,支持多种主流文档格式。

立即体验