Suppr超能文献

甘露糖结合凝集素增强来自吞噬体的Toll样受体2和6信号传导。

Mannose-binding lectin enhances Toll-like receptors 2 and 6 signaling from the phagosome.

作者信息

Ip W K Eddie, Takahashi Kazue, Moore Kathryn J, Stuart Lynda M, Ezekowitz R Alan B

机构信息

Laboratory of Developmental Immunology, Department of Pediatrics, Massachusetts General Hospital, Harvard Medical School, Boston, MA 02114, USA.

出版信息

J Exp Med. 2008 Jan 21;205(1):169-81. doi: 10.1084/jem.20071164. Epub 2008 Jan 7.

Abstract

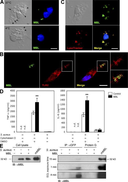
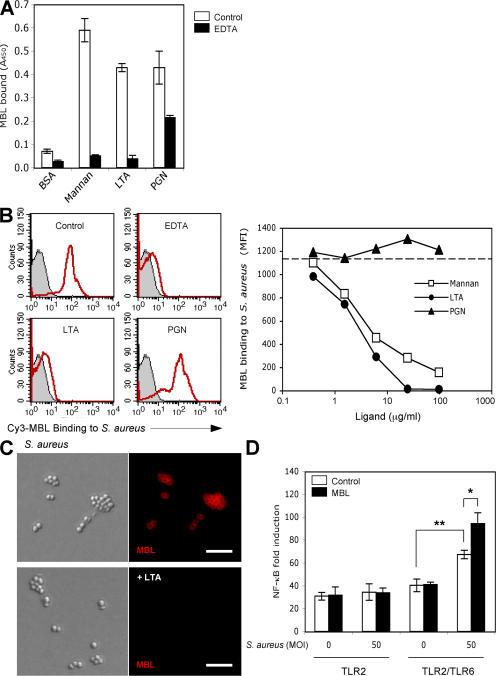
Innate immunity is the first-line defense against pathogens and relies on phagocytes, soluble components, and cell-surface and cytosolic pattern recognition receptors. Despite using hard-wired receptors and signaling pathways, the innate immune response demonstrates surprising specificity to different pathogens. We determined how combinatorial use of innate immune defense mechanisms defines the response. We describe a novel cooperation between a soluble component of the innate immune system, the mannose-binding lectin, and Toll-like receptor 2 that both specifies and amplifies the host response to Staphylococcus aureus. Furthermore, we demonstrate that this cooperation occurs within the phagosome, emphasizing the importance of engulfment in providing the appropriate cellular environment to facilitate the synergy between these defense pathways.

摘要

固有免疫是抵御病原体的第一道防线,依赖于吞噬细胞、可溶性成分以及细胞表面和胞质模式识别受体。尽管固有免疫反应使用的是固定的受体和信号通路,但它对不同病原体表现出惊人的特异性。我们确定了固有免疫防御机制的组合使用如何定义这种反应。我们描述了固有免疫系统的一种可溶性成分——甘露糖结合凝集素与Toll样受体2之间的一种新型合作关系,这种合作关系既明确又放大了宿主对金黄色葡萄球菌的反应。此外,我们证明这种合作发生在吞噬体内,强调了吞噬作用在提供适当细胞环境以促进这些防御途径之间协同作用方面的重要性。

https://cdn.ncbi.nlm.nih.gov/pmc/blobs/2904/2234382/a9aed0de67ec/jem2050169f01.jpg

文献AI研究员

20分钟写一篇综述,助力文献阅读效率提升50倍。

立即体验

用中文搜PubMed

大模型驱动的PubMed中文搜索引擎

马上搜索

文档翻译

学术文献翻译模型,支持多种主流文档格式。

立即体验