Suppr超能文献

MDC1的组成型磷酸化将MRE11-RAD50-NBS1复合物与受损染色质物理连接起来。

Constitutive phosphorylation of MDC1 physically links the MRE11-RAD50-NBS1 complex to damaged chromatin.

作者信息

Spycher Christoph, Miller Edward S, Townsend Kelly, Pavic Lucijana, Morrice Nicholas A, Janscak Pavel, Stewart Grant S, Stucki Manuel

机构信息

Institute of Veterinary Biochemistry and Molecular Biology, University of Zürich, 8057 Zürich, Switzerland.

出版信息

J Cell Biol. 2008 Apr 21;181(2):227-40. doi: 10.1083/jcb.200709008. Epub 2008 Apr 14.

Abstract

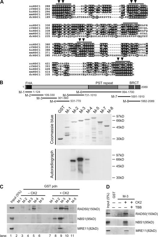
The MRE11-RAD50-Nijmegen breakage syndrome 1 (NBS1 [MRN]) complex accumulates at sites of DNA double-strand breaks (DSBs) in microscopically discernible nuclear foci. Focus formation by the MRN complex is dependent on MDC1, a large nuclear protein that directly interacts with phosphorylated H2AX. In this study, we identified a region in MDC1 that is essential for the focal accumulation of the MRN complex at sites of DNA damage. This region contains multiple conserved acidic sequence motifs that are constitutively phosphorylated in vivo. We show that these motifs are efficiently phosphorylated by caseine kinase 2 (CK2) in vitro and directly interact with the N-terminal forkhead-associated domain of NBS1 in a phosphorylation-dependent manner. Mutation of these conserved motifs in MDC1 or depletion of CK2 by small interfering RNA disrupts the interaction between MDC1 and NBS1 and abrogates accumulation of the MRN complex at sites of DNA DSBs in vivo. Thus, our data reveal the mechanism by which MDC1 physically couples the MRN complex to damaged chromatin.

摘要

MRE11-RAD50-奈梅亨断裂综合征1(NBS1 [MRN])复合物在显微镜下可识别的核灶中积累于DNA双链断裂(DSB)位点。MRN复合物形成灶依赖于MDC1,MDC1是一种大型核蛋白,可直接与磷酸化的H2AX相互作用。在本研究中,我们在MDC1中鉴定出一个区域,该区域对于MRN复合物在DNA损伤位点的灶性积累至关重要。该区域包含多个保守的酸性序列基序,这些基序在体内持续磷酸化。我们表明,这些基序在体外被酪蛋白激酶2(CK2)有效磷酸化,并以磷酸化依赖的方式直接与NBS1的N端叉头相关结构域相互作用。MDC1中这些保守基序的突变或通过小干扰RNA耗尽CK2会破坏MDC1与NBS1之间的相互作用,并消除MRN复合物在体内DNA DSB位点的积累。因此,我们的数据揭示了MDC1将MRN复合物物理连接到受损染色质的机制。

https://cdn.ncbi.nlm.nih.gov/pmc/blobs/e373/2315671/92eeeeeb4740/jcb1810227f01.jpg

文献AI研究员

20分钟写一篇综述,助力文献阅读效率提升50倍。

立即体验

用中文搜PubMed

大模型驱动的PubMed中文搜索引擎

马上搜索

文档翻译

学术文献翻译模型,支持多种主流文档格式。

立即体验