Suppr超能文献

多倍体在表达Pim-1的人前列腺和乳腺上皮细胞致瘤性中的作用。

A role for polyploidy in the tumorigenicity of Pim-1-expressing human prostate and mammary epithelial cells.

作者信息

Roh Meejeon, Franco Omar E, Hayward Simon W, van der Meer Riet, Abdulkadir Sarki A

机构信息

Department of Pathology, Vanderbilt University Medical Center, Nashville, Tennessee, United States of America.

出版信息

PLoS One. 2008 Jul 2;3(7):e2572. doi: 10.1371/journal.pone.0002572.

Abstract

BACKGROUND

Polyploidy is a prominent feature of many human cancers, and it has long been hypothesized that polyploidy may contribute to tumorigenesis by promoting genomic instability. In this study, we investigated whether polyploidy per se induced by a relevant oncogene can promote genomic instability and tumorigenicity in human epithelial cells.

PRINCIPAL FINDINGS

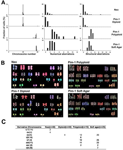
When the oncogenic serine-threonine kinase Pim-1 is overexpressed in immortalized, non-tumorigenic human prostate and mammary epithelial cells, these cells gradually converted to polyploidy and became tumorigenic. To assess the contribution of polyploidy to tumorigenicity, we obtained sorted, matched populations of diploid and polyploid cells expressing equivalent levels of the Pim-1 protein. Spectral karyotyping revealed evidence of emerging numerical and structural chromosomal abnormalities in polyploid cells, supporting the proposition that polyploidy promotes chromosomal instability. Polyploid cells displayed an intact p53/p21 pathway, indicating that the viability of polyploid cells in this system is not dependent on the inactivation of the p53 signaling pathway. Remarkably, only the sorted polyploid cells were tumorigenic in vitro and in vivo.

CONCLUSIONS

Our results support the notion that polyploidy can promote chromosomal instability and the initiation of tumorigenesis in human epithelial cells.

摘要

背景

多倍体是许多人类癌症的一个显著特征,长期以来一直有人提出,多倍体可能通过促进基因组不稳定而导致肿瘤发生。在本研究中,我们调查了由相关致癌基因诱导的多倍体本身是否能促进人类上皮细胞的基因组不稳定和致瘤性。

主要发现

当致癌性丝氨酸 - 苏氨酸激酶Pim - 1在永生化的、无致瘤性的人前列腺和乳腺上皮细胞中过表达时,这些细胞逐渐转变为多倍体并变得具有致瘤性。为了评估多倍体对致瘤性的作用,我们获得了表达等量Pim - 1蛋白的二倍体和多倍体细胞的分选匹配群体。光谱核型分析揭示了多倍体细胞中出现数量和结构染色体异常的证据,支持了多倍体促进染色体不稳定的观点。多倍体细胞显示出完整的p53/p21途径,表明该系统中多倍体细胞的活力不依赖于p53信号通路的失活。值得注意的是,只有分选的多倍体细胞在体外和体内具有致瘤性。

结论

我们的结果支持多倍体可促进人类上皮细胞染色体不稳定和肿瘤发生起始这一观点。

https://cdn.ncbi.nlm.nih.gov/pmc/blobs/69bb/2440349/81baa0ea7d4b/pone.0002572.g001.jpg

文献AI研究员

20分钟写一篇综述,助力文献阅读效率提升50倍。

立即体验

用中文搜PubMed

大模型驱动的PubMed中文搜索引擎

马上搜索

文档翻译

学术文献翻译模型,支持多种主流文档格式。

立即体验