Suppr超能文献

恶性疟原虫中一种基因固定的代谢转录组无法对致命性抗叶酸药物产生保护性反应。

A genetically hard-wired metabolic transcriptome in Plasmodium falciparum fails to mount protective responses to lethal antifolates.

作者信息

Ganesan Karthikeyan, Ponmee Napawan, Jiang Lei, Fowble Joseph W, White John, Kamchonwongpaisan Sumalee, Yuthavong Yongyuth, Wilairat Prapon, Rathod Pradipsinh K

机构信息

Department of Chemistry and Global Health, University of Washington, Seattle, Washington, United States of America.

出版信息

PLoS Pathog. 2008 Nov;4(11):e1000214. doi: 10.1371/journal.ppat.1000214. Epub 2008 Nov 21.

Abstract

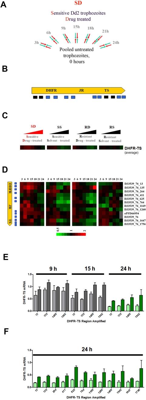
Genome sequences of Plasmodium falciparum allow for global analysis of drug responses to antimalarial agents. It was of interest to learn how DNA microarrays may be used to study drug action in malaria parasites. In one large, tightly controlled study involving 123 microarray hybridizations between cDNA from isogenic drug-sensitive and drug-resistant parasites, a lethal antifolate (WR99210) failed to over-produce RNA for the genetically proven principal target, dihydrofolate reductase-thymidylate synthase (DHFR-TS). This transcriptional rigidity carried over to metabolically related RNA encoding folate and pyrimidine biosynthesis, as well as to the rest of the parasite genome. No genes were reproducibly up-regulated by more than 2-fold until 24 h after initial drug exposure, even though clonal viability decreased by 50% within 6 h. We predicted and showed that while the parasites do not mount protective transcriptional responses to antifolates in real time, P. falciparum cells transfected with human DHFR gene, and adapted to long-term WR99210 exposure, adjusted the hard-wired transcriptome itself to thrive in the presence of the drug. A system-wide incapacity for changing RNA levels in response to specific metabolic perturbations may contribute to selective vulnerabilities of Plasmodium falciparum to lethal antimetabolites. In addition, such regulation affects how DNA microarrays are used to understand the mode of action of antimetabolites.

摘要

恶性疟原虫的基因组序列有助于对其对抗疟药物的反应进行全面分析。了解DNA微阵列如何用于研究疟原虫中的药物作用很有意义。在一项大规模、严格控制的研究中,涉及123次同基因药物敏感和耐药寄生虫的cDNA之间的微阵列杂交,一种致命的抗叶酸药物(WR99210)未能使经基因验证的主要靶点二氢叶酸还原酶-胸苷酸合成酶(DHFR-TS)过度产生RNA。这种转录刚性延伸到编码叶酸和嘧啶生物合成的代谢相关RNA,以及寄生虫基因组的其他部分。在最初药物暴露后24小时之前,没有基因可重复地上调超过2倍,尽管克隆活力在6小时内下降了50%。我们预测并表明,虽然疟原虫不会实时对抗叶酸药物产生保护性转录反应,但转染了人类DHFR基因并适应长期WR99210暴露的恶性疟原虫细胞会调整其固有的转录组,以便在药物存在的情况下茁壮成长。疟原虫在系统层面上无法响应特定代谢扰动而改变RNA水平,这可能导致其对致命抗代谢物具有选择性脆弱性。此外,这种调节会影响DNA微阵列用于理解抗代谢物作用模式的方式。

https://cdn.ncbi.nlm.nih.gov/pmc/blobs/64fd/2581438/f3444828d078/ppat.1000214.g001.jpg

文献AI研究员

20分钟写一篇综述,助力文献阅读效率提升50倍。

立即体验

用中文搜PubMed

大模型驱动的PubMed中文搜索引擎

马上搜索

文档翻译

学术文献翻译模型,支持多种主流文档格式。

立即体验