Suppr超能文献

γ-分泌酶抑制剂可逆转T细胞急性淋巴细胞白血病中的糖皮质激素抵抗。

Gamma-secretase inhibitors reverse glucocorticoid resistance in T cell acute lymphoblastic leukemia.

作者信息

Real Pedro J, Tosello Valeria, Palomero Teresa, Castillo Mireia, Hernando Eva, de Stanchina Elisa, Sulis Maria Luisa, Barnes Kelly, Sawai Catherine, Homminga Irene, Meijerink Jules, Aifantis Iannis, Basso Giuseppe, Cordon-Cardo Carlos, Ai Walden, Ferrando Adolfo

机构信息

Institute for Cancer Genetics, Columbia University, New York, NY 10032, USA.

出版信息

Nat Med. 2009 Jan;15(1):50-8. doi: 10.1038/nm.1900. Epub 2008 Dec 21.

Abstract

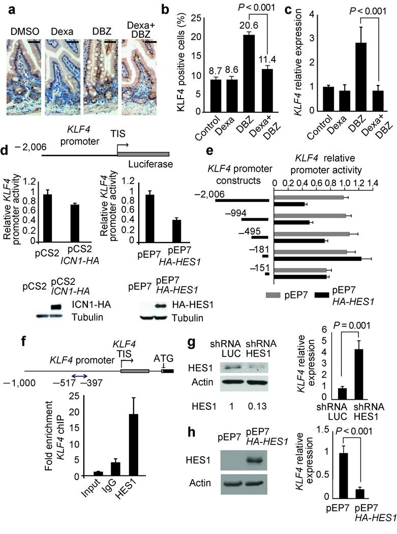
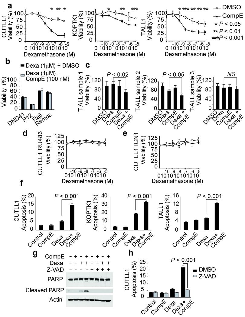
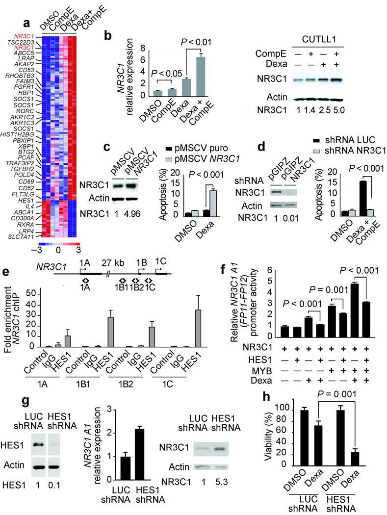
Gamma-secretase inhibitors (GSIs) block the activation of the oncogenic protein Notch homolog-1 (NOTCH1) in T cell acute lymphoblastic leukemia (T-ALL). However, limited antileukemic cytotoxicity and severe gastrointestinal toxicity have restricted the clinical application of these targeted drugs. Here we show that combination therapy with GSIs plus glucocorticoids can improve the antileukemic effects of GSIs and reduce their gut toxicity in vivo. Inhibition of NOTCH1 signaling in glucocorticoid-resistant T-ALL restored glucocorticoid receptor autoupregulation and induced apoptotic cell death through induction of the gene encoding BCL-2-like apoptosis initiator-11 (BCL2L11). GSI treatment resulted in cell cycle arrest and accumulation of goblet cells in the gut mediated by upregulation of the gene encoding the transcription factor Krüppel-like factor-4 (Klf4), a negative regulator of the cell cycle required for goblet cell differentiation. In contrast, glucocorticoid treatment induced transcriptional upregulation of cyclin D2 (Ccnd2) and protected mice from developing the intestinal goblet cell metaplasia typically induced by inhibition of NOTCH signaling with GSIs. These results support a role for glucocorticoids plus GSIs in the treatment of glucocorticoid-resistant T-ALL.

摘要

γ-分泌酶抑制剂(GSIs)可阻断T细胞急性淋巴细胞白血病(T-ALL)中致癌蛋白Notch同源物1(NOTCH1)的激活。然而,有限的抗白血病细胞毒性和严重的胃肠道毒性限制了这些靶向药物的临床应用。在此,我们表明GSIs与糖皮质激素联合治疗可提高GSIs的抗白血病效果,并在体内降低其肠道毒性。在糖皮质激素耐药的T-ALL中抑制NOTCH1信号可恢复糖皮质激素受体的自身调节,并通过诱导编码BCL-2样凋亡启动因子-11(BCL2L11)的基因来诱导凋亡细胞死亡。GSI治疗导致细胞周期停滞,并通过上调编码转录因子Krüppel样因子4(Klf4)的基因介导肠道杯状细胞的积累,Klf4是杯状细胞分化所需的细胞周期负调节因子。相反,糖皮质激素治疗可诱导细胞周期蛋白D2(Ccnd2)的转录上调,并保护小鼠免于发生通常由GSIs抑制NOTCH信号诱导的肠道杯状细胞化生。这些结果支持糖皮质激素加GSIs在治疗糖皮质激素耐药T-ALL中的作用。

https://cdn.ncbi.nlm.nih.gov/pmc/blobs/9120/2692090/9dc3ef609a8e/nihms103250f1.jpg

文献AI研究员

20分钟写一篇综述,助力文献阅读效率提升50倍。

立即体验

用中文搜PubMed

大模型驱动的PubMed中文搜索引擎

马上搜索

文档翻译

学术文献翻译模型,支持多种主流文档格式。

立即体验