Suppr超能文献

mTOR的活性位点抑制剂靶向mTORC1和mTORC2的雷帕霉素抗性输出。

Active-site inhibitors of mTOR target rapamycin-resistant outputs of mTORC1 and mTORC2.

作者信息

Feldman Morris E, Apsel Beth, Uotila Aino, Loewith Robbie, Knight Zachary A, Ruggero Davide, Shokat Kevan M

机构信息

Howard Hughes Medical Institute and Department of Cellular and Molecular Pharmacology, University of California San Francisco, San Francisco, USA.

出版信息

PLoS Biol. 2009 Feb 10;7(2):e38. doi: 10.1371/journal.pbio.1000038.

Abstract

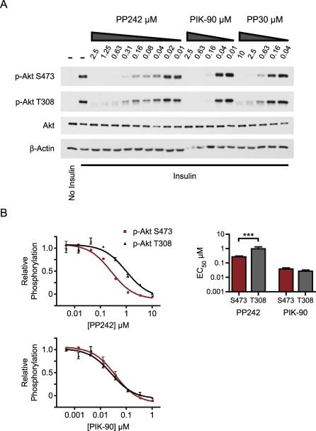
The mammalian target of rapamycin (mTOR) regulates cell growth and survival by integrating nutrient and hormonal signals. These signaling functions are distributed between at least two distinct mTOR protein complexes: mTORC1 and mTORC2. mTORC1 is sensitive to the selective inhibitor rapamycin and activated by growth factor stimulation via the canonical phosphoinositide 3-kinase (PI3K)-->Akt-->mTOR pathway. Activated mTORC1 kinase up-regulates protein synthesis by phosphorylating key regulators of mRNA translation. By contrast, mTORC2 is resistant to rapamycin. Genetic studies have suggested that mTORC2 may phosphorylate Akt at S473, one of two phosphorylation sites required for Akt activation; this has been controversial, in part because RNA interference and gene knockouts produce distinct Akt phospho-isoforms. The central role of mTOR in controlling key cellular growth and survival pathways has sparked interest in discovering mTOR inhibitors that bind to the ATP site and therefore target both mTORC2 and mTORC1. We investigated mTOR signaling in cells and animals with two novel and specific mTOR kinase domain inhibitors (TORKinibs). Unlike rapamycin, these TORKinibs (PP242 and PP30) inhibit mTORC2, and we use them to show that pharmacological inhibition of mTOR blocks the phosphorylation of Akt at S473 and prevents its full activation. Furthermore, we show that TORKinibs inhibit proliferation of primary cells more completely than rapamycin. Surprisingly, we find that mTORC2 is not the basis for this enhanced activity, and we show that the TORKinib PP242 is a more effective mTORC1 inhibitor than rapamycin. Importantly, at the molecular level, PP242 inhibits cap-dependent translation under conditions in which rapamycin has no effect. Our findings identify new functional features of mTORC1 that are resistant to rapamycin but are effectively targeted by TORKinibs. These potent new pharmacological agents complement rapamycin in the study of mTOR and its role in normal physiology and human disease.

摘要

雷帕霉素的哺乳动物靶标(mTOR)通过整合营养和激素信号来调节细胞生长和存活。这些信号功能至少分布在两种不同的mTOR蛋白复合物中:mTORC1和mTORC2。mTORC1对选择性抑制剂雷帕霉素敏感,并通过经典的磷酸肌醇3激酶(PI3K)→Akt→mTOR途径被生长因子刺激激活。激活的mTORC1激酶通过磷酸化mRNA翻译的关键调节因子来上调蛋白质合成。相比之下,mTORC2对雷帕霉素有抗性。遗传学研究表明,mTORC2可能在Akt激活所需的两个磷酸化位点之一的S473处磷酸化Akt;这一点存在争议,部分原因是RNA干扰和基因敲除会产生不同的Akt磷酸异构体。mTOR在控制关键细胞生长和存活途径中的核心作用引发了人们对发现与ATP位点结合从而同时靶向mTORC2和mTORC1的mTOR抑制剂的兴趣。我们用两种新型特异性mTOR激酶结构域抑制剂(TORKinibs)研究了细胞和动物中的mTOR信号传导。与雷帕霉素不同,这些TORKinibs(PP242和PP30)抑制mTORC2,我们用它们来表明mTOR的药理学抑制作用会阻断Akt在S473处的磷酸化并阻止其完全激活。此外,我们表明TORKinibs比雷帕霉素更能完全抑制原代细胞的增殖。令人惊讶的是,我们发现mTORC2不是这种增强活性的基础,并且我们表明TORKinib PP242是比雷帕霉素更有效的mTORC1抑制剂。重要的是,在分子水平上,PP242在雷帕霉素无作用的条件下抑制帽依赖性翻译。我们的发现确定了mTORC1的新功能特征,这些特征对雷帕霉素有抗性,但能被TORKinibs有效靶向。这些强效的新药理学试剂在mTOR及其在正常生理学和人类疾病中的作用的研究中补充了雷帕霉素。

https://cdn.ncbi.nlm.nih.gov/pmc/blobs/4d2e/2652387/6b260ab5c7ef/pbio.1000038.g001.jpg

文献AI研究员

20分钟写一篇综述,助力文献阅读效率提升50倍。

立即体验

用中文搜PubMed

大模型驱动的PubMed中文搜索引擎

马上搜索

文档翻译

学术文献翻译模型,支持多种主流文档格式。

立即体验