Suppr超能文献

Asxl2的功能保守性,它是果蝇三胸节增强子和多梳基因Asx的小鼠同源物。

Functional conservation of Asxl2, a murine homolog for the Drosophila enhancer of trithorax and polycomb group gene Asx.

作者信息

Baskind Heather A, Na Lucy, Ma Quanhong, Patel Mayur P, Geenen David L, Wang Q Tian

机构信息

Department of Biological Sciences, University of Illinois at Chicago, Chicago, Illinois, United States of America.

出版信息

PLoS One. 2009;4(3):e4750. doi: 10.1371/journal.pone.0004750. Epub 2009 Mar 9.

Abstract

BACKGROUND

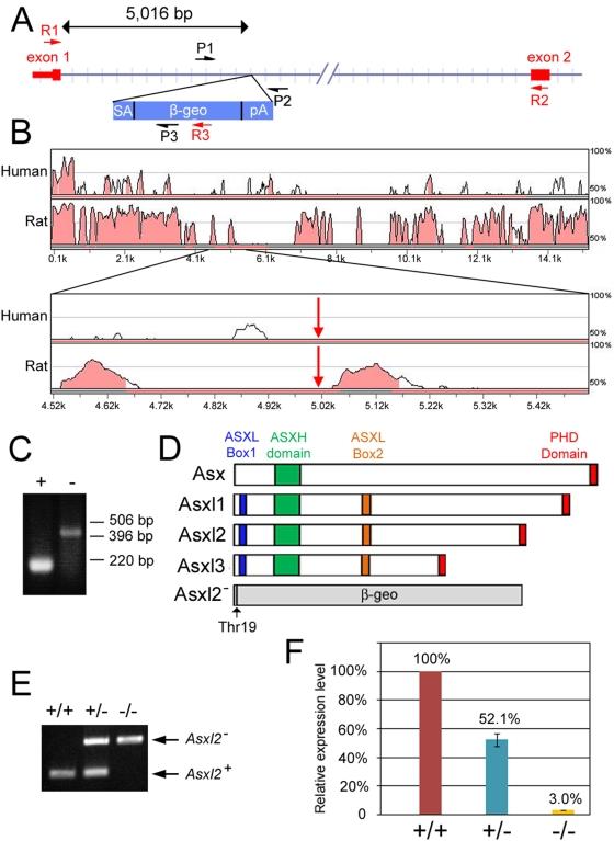
Polycomb-group (PcG) and trithorax-group (trxG) proteins regulate histone methylation to establish repressive and active chromatin configurations at target loci, respectively. These chromatin configurations are passed on from mother to daughter cells, thereby causing heritable changes in gene expression. The activities of PcG and trxG proteins are regulated by a special class of proteins known as Enhancers of trithorax and Polycomb (ETP). The Drosophila gene Additional sex combs (Asx) encodes an ETP protein and mutations in Asx enhance both PcG and trxG mutant phenotypes. The mouse and human genomes each contain three Asx homologues, Asx-like 1, 2, and 3. In order to understand the functions of mammalian Asx-like (Asxl) proteins, we generated an Asxl2 mutant mouse from a gene-trap ES cell line.

METHODOLOGY/PRINCIPAL FINDINGS: We show that the Asxl2 gene trap is expressed at high levels in specific tissues including the heart, the axial skeleton, the neocortex, the retina, spermatogonia and developing oocytes. The gene trap mutation is partially embryonic lethal and approximately half of homozygous animals die before birth. Homozygotes that survive embryogenesis are significantly smaller than controls and have a shortened life span. Asxl2(-/-) mice display both posterior transformations and anterior transformation in the axial skeleton, suggesting that the loss of Asxl2 disrupts the activities of both PcG and trxG proteins. The PcG-associated histone modification, trimethylation of histone H3 lysine 27, is reduced in Asxl2(-/-) heart. Necropsy and histological analysis show that mutant mice have enlarged hearts and may have impaired heart function.

CONCLUSIONS/SIGNIFICANCE: Our results suggest that murine Asxl2 has conserved ETP function and plays dual roles in the promotion of PcG and trxG activity. We have also revealed an unexpected role for Asxl2 in the heart, suggesting that the PcG/trxG system may be involved in the regulation of cardiac function.

摘要

背景

多梳蛋白家族(PcG)和三胸蛋白家族(trxG)蛋白分别通过调控组蛋白甲基化,在靶基因座建立抑制性和活性染色质构型。这些染色质构型从母细胞传递到子细胞,从而导致基因表达的可遗传变化。PcG和trxG蛋白的活性受一类特殊蛋白调控,这类蛋白被称为三胸蛋白和多梳蛋白增强子(ETP)。果蝇的额外性梳基因(Asx)编码一种ETP蛋白,Asx的突变会增强PcG和trxG突变体表型。小鼠和人类基因组各自包含三个Asx同源物,即类Asx 1、2和3。为了了解哺乳动物类Asx(Asxl)蛋白的功能,我们从一个基因捕获胚胎干细胞系中培育出了Asxl2突变小鼠。

方法/主要发现:我们发现,Asxl2基因捕获在特定组织中高水平表达,这些组织包括心脏、轴向骨骼、新皮层、视网膜、精原细胞和发育中的卵母细胞。基因捕获突变具有部分胚胎致死性,大约一半的纯合动物在出生前死亡。存活至胚胎发育结束的纯合子比对照显著更小,且寿命缩短。Asxl2(-/-)小鼠在轴向骨骼中表现出后部转化和前部转化,这表明Asxl2的缺失破坏了PcG和trxG蛋白的活性。在Asxl2(-/-)心脏中,与PcG相关的组蛋白修饰,即组蛋白H3赖氨酸27的三甲基化减少。尸检和组织学分析表明,突变小鼠心脏增大,可能存在心脏功能受损。

结论/意义:我们的结果表明,小鼠Asxl2具有保守的ETP功能,在促进PcG和trxG活性方面发挥双重作用。我们还揭示了Asxl2在心脏中的一个意外作用,表明PcG/trxG系统可能参与心脏功能的调控。

https://cdn.ncbi.nlm.nih.gov/pmc/blobs/4203/2650259/59c076446a20/pone.0004750.g001.jpg

文献AI研究员

20分钟写一篇综述,助力文献阅读效率提升50倍。

立即体验

用中文搜PubMed

大模型驱动的PubMed中文搜索引擎

马上搜索

文档翻译

学术文献翻译模型,支持多种主流文档格式。

立即体验