Suppr超能文献

FOXP3及FOXP3 CD4 T细胞在调节对非复杂性和严重恶性疟原虫疟疾的细胞免疫中的不同作用。

Distinct roles for FOXP3 and FOXP3 CD4 T cells in regulating cellular immunity to uncomplicated and severe Plasmodium falciparum malaria.

作者信息

Walther Michael, Jeffries David, Finney Olivia C, Njie Madi, Ebonyi Augustine, Deininger Susanne, Lawrence Emma, Ngwa-Amambua Alfred, Jayasooriya Shamanthi, Cheeseman Ian H, Gomez-Escobar Natalia, Okebe Joseph, Conway David J, Riley Eleanor M

机构信息

Medical Research Council Laboratories, Fajara, Banjul, The Gambia.

出版信息

PLoS Pathog. 2009 Apr;5(4):e1000364. doi: 10.1371/journal.ppat.1000364. Epub 2009 Apr 3.

Abstract

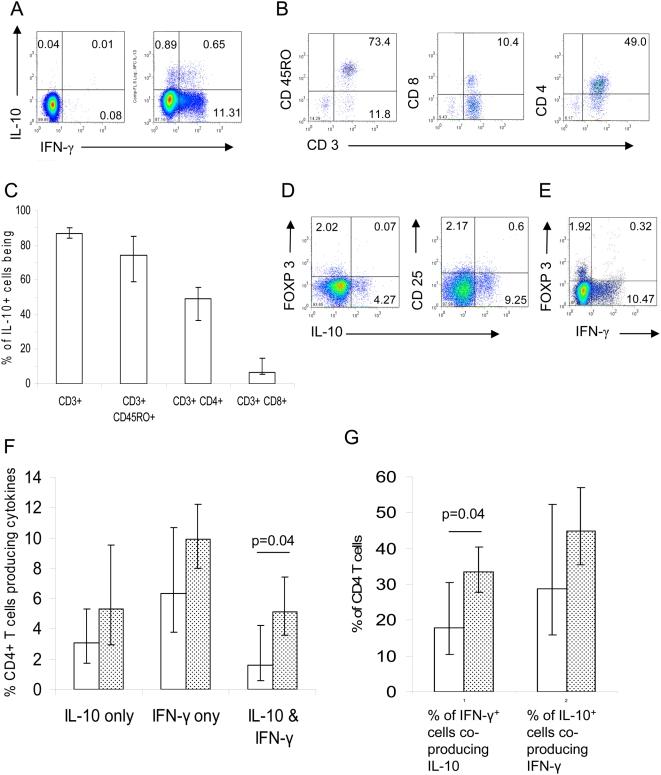
Failure to establish an appropriate balance between pro- and anti-inflammatory immune responses is believed to contribute to pathogenesis of severe malaria. To determine whether this balance is maintained by classical regulatory T cells (CD4(+) FOXP3(+) CD127(-/low); Tregs) we compared cellular responses between Gambian children (n = 124) with severe Plasmodium falciparum malaria or uncomplicated malaria infections. Although no significant differences in Treg numbers or function were observed between the groups, Treg activity during acute disease was inversely correlated with malaria-specific memory responses detectable 28 days later. Thus, while Tregs may not regulate acute malarial inflammation, they may limit memory responses to levels that subsequently facilitate parasite clearance without causing immunopathology. Importantly, we identified a population of FOXP3(-), CD45RO(+) CD4(+) T cells which coproduce IL-10 and IFN-gamma. These cells are more prevalent in children with uncomplicated malaria than in those with severe disease, suggesting that they may be the regulators of acute malarial inflammation.

摘要

促炎和抗炎免疫反应之间未能建立适当平衡被认为是导致严重疟疾发病机制的原因。为了确定这种平衡是否由经典调节性T细胞(CD4(+) FOXP3(+) CD127(-/low);Tregs)维持,我们比较了患有严重恶性疟原虫疟疾或非复杂性疟疾感染的冈比亚儿童(n = 124)之间的细胞反应。尽管两组之间未观察到Treg数量或功能的显著差异,但急性疾病期间的Treg活性与28天后可检测到的疟疾特异性记忆反应呈负相关。因此,虽然Tregs可能不调节急性疟疾炎症,但它们可能将记忆反应限制在随后促进寄生虫清除而不引起免疫病理学的水平。重要的是,我们鉴定出了一群共同产生IL-10和IFN-γ的FOXP3(-)、CD45RO(+) CD4(+) T细胞。这些细胞在患有非复杂性疟疾的儿童中比在患有严重疾病的儿童中更普遍,这表明它们可能是急性疟疾炎症的调节因子。

https://cdn.ncbi.nlm.nih.gov/pmc/blobs/f0e4/2658808/3a02c9557ef5/ppat.1000364.g001.jpg

文献AI研究员

20分钟写一篇综述,助力文献阅读效率提升50倍。

立即体验

用中文搜PubMed

大模型驱动的PubMed中文搜索引擎

马上搜索

文档翻译

学术文献翻译模型,支持多种主流文档格式。

立即体验