Suppr超能文献

MetaboAnalyst:一个用于代谢组学数据分析与解读的网络服务器。

MetaboAnalyst: a web server for metabolomic data analysis and interpretation.

作者信息

Xia Jianguo, Psychogios Nick, Young Nelson, Wishart David S

机构信息

Department of Biological Sciences, University of Alberta, Edmonton AB T6G 2E8, Canada.

出版信息

Nucleic Acids Res. 2009 Jul;37(Web Server issue):W652-60. doi: 10.1093/nar/gkp356. Epub 2009 May 8.

Abstract

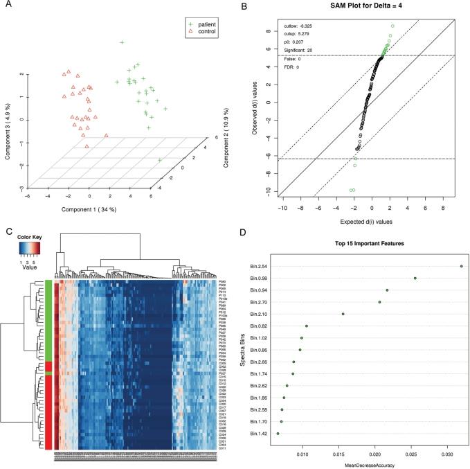
Metabolomics is a newly emerging field of 'omics' research that is concerned with characterizing large numbers of metabolites using NMR, chromatography and mass spectrometry. It is frequently used in biomarker identification and the metabolic profiling of cells, tissues or organisms. The data processing challenges in metabolomics are quite unique and often require specialized (or expensive) data analysis software and a detailed knowledge of cheminformatics, bioinformatics and statistics. In an effort to simplify metabolomic data analysis while at the same time improving user accessibility, we have developed a freely accessible, easy-to-use web server for metabolomic data analysis called MetaboAnalyst. Fundamentally, MetaboAnalyst is a web-based metabolomic data processing tool not unlike many of today's web-based microarray analysis packages. It accepts a variety of input data (NMR peak lists, binned spectra, MS peak lists, compound/concentration data) in a wide variety of formats. It also offers a number of options for metabolomic data processing, data normalization, multivariate statistical analysis, graphing, metabolite identification and pathway mapping. In particular, MetaboAnalyst supports such techniques as: fold change analysis, t-tests, PCA, PLS-DA, hierarchical clustering and a number of more sophisticated statistical or machine learning methods. It also employs a large library of reference spectra to facilitate compound identification from most kinds of input spectra. MetaboAnalyst guides users through a step-by-step analysis pipeline using a variety of menus, information hyperlinks and check boxes. Upon completion, the server generates a detailed report describing each method used, embedded with graphical and tabular outputs. MetaboAnalyst is capable of handling most kinds of metabolomic data and was designed to perform most of the common kinds of metabolomic data analyses. MetaboAnalyst is accessible at http://www.metaboanalyst.ca.

摘要

代谢组学是“组学”研究中一个新兴的领域,它致力于利用核磁共振(NMR)、色谱法和质谱法对大量代谢物进行表征。它常用于生物标志物识别以及细胞、组织或生物体的代谢谱分析。代谢组学中的数据处理挑战非常独特,通常需要专门的(或昂贵的)数据分析软件以及对化学信息学、生物信息学和统计学的详细了解。为了简化代谢组学数据分析,同时提高用户的可及性,我们开发了一个名为MetaboAnalyst的免费易用的代谢组学数据分析网络服务器。从根本上讲,MetaboAnalyst是一个基于网络的代谢组学数据处理工具,与当今许多基于网络的微阵列分析软件包并无不同。它接受多种格式的各种输入数据(NMR峰列表、分箱光谱、MS峰列表、化合物/浓度数据)。它还提供了许多代谢组学数据处理、数据归一化、多元统计分析、绘图、代谢物识别和通路映射的选项。特别是,MetaboAnalyst支持诸如倍数变化分析、t检验、主成分分析(PCA)、偏最小二乘判别分析(PLS - DA)、层次聚类以及一些更复杂的统计或机器学习方法等技术。它还使用大量的参考光谱库,以促进从大多数类型的输入光谱中识别化合物。MetaboAnalyst通过各种菜单、信息超链接和复选框引导用户完成一步步的分析流程。完成后,服务器会生成一份详细报告,描述所使用的每种方法,并嵌入图形和表格输出。MetaboAnalyst能够处理大多数类型的代谢组学数据,旨在执行大多数常见类型的代谢组学数据分析。可通过http://www.metaboanalyst.ca访问MetaboAnalyst。

https://cdn.ncbi.nlm.nih.gov/pmc/blobs/6e3b/2703878/29c43743fd9f/gkp356f1.jpg

文献AI研究员

20分钟写一篇综述,助力文献阅读效率提升50倍。

立即体验

用中文搜PubMed

大模型驱动的PubMed中文搜索引擎

马上搜索

文档翻译

学术文献翻译模型,支持多种主流文档格式。

立即体验