Suppr超能文献

载脂蛋白B编辑酶催化多肽样蛋白3G(APOBEC3G)、RNA与人类免疫缺陷病毒1型(HIV-1)群特异性抗原(Gag)之间的细胞内相互作用:APOBEC3G多聚化取决于其与RNA的结合。

Intracellular interactions between APOBEC3G, RNA, and HIV-1 Gag: APOBEC3G multimerization is dependent on its association with RNA.

作者信息

Friew Yeshitila N, Boyko Vitaly, Hu Wei-Shau, Pathak Vinay K

机构信息

HIV Drug Resistance Program, National Cancer Institute-Frederick, Frederick, Maryland 21702-1201, USA.

出版信息

Retrovirology. 2009 Jun 4;6:56. doi: 10.1186/1742-4690-6-56.

Abstract

BACKGROUND

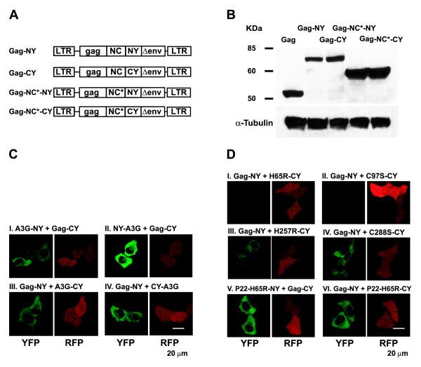
Host restriction factor APOBEC3G (A3G) blocks human immunodeficiency virus type 1 (HIV-1) replication by G-to-A hypermutation, and by inhibiting DNA synthesis and provirus formation. Previous reports have suggested that A3G is a dimer and its virion incorporation is mediated through interactions with viral or nonviral RNAs and/or HIV-1 Gag. We have now employed a bimolecular fluorescence complementation assay (BiFC) to analyze the intracellular A3G-A3G, A3G-RNA, and A3G-Gag interactions in living cells by reconstitution of yellow fluorescent protein (YFP) from its N- or C-terminal fragments.

RESULTS

The results obtained with catalytic domain 1 and 2 (CD1 and CD2) mutants indicate that A3G-A3G and A3G-Gag multimerization is dependent on an intact CD1 domain, which is required for RNA binding. A mutant HIV-1 Gag that exhibits reduced RNA binding also failed to reconstitute BiFC with wild-type A3G, indicating a requirement for both HIV-1 Gag and A3G to bind to RNA for their multimerization. Addition of a non-specific RNA binding peptide (P22) to the N-terminus of a CD1 mutant of A3G restored BiFC and virion incorporation, but failed to inhibit viral replication, indicating that the mutations in CD1 resulted in additional defects that interfere with A3G's antiviral activity.

CONCLUSION

These studies establish a robust BiFC assay for analysis of intracellular interactions of A3G with other macromolecules. The results indicate that in vivo A3G is a monomer that forms multimers upon binding to RNA. In addition, we observed weak interactions between wild-type A3G molecules and RNA binding-defective mutants of A3G, which could explain previously described protein-protein interactions between purified A3G molecules.

摘要

背景

宿主限制因子载脂蛋白B mRNA编辑酶催化多肽样蛋白3G(APOBEC3G,A3G)通过G到A的超突变以及抑制DNA合成和前病毒形成来阻断1型人类免疫缺陷病毒(HIV-1)的复制。先前的报道表明A3G是一种二聚体,其病毒体掺入是通过与病毒或非病毒RNA和/或HIV-1 Gag的相互作用介导的。我们现在采用双分子荧光互补分析(BiFC),通过从其N端或C端片段重建黄色荧光蛋白(YFP)来分析活细胞中细胞内A3G-A3G、A3G-RNA和A3G-Gag的相互作用。

结果

用催化结构域1和2(CD1和CD2)突变体获得的结果表明,A3G-A3G和A3G-Gag多聚化依赖于完整的CD1结构域,这是RNA结合所必需的。一种表现出RNA结合减少的突变型HIV-1 Gag也未能与野生型A3G重建BiFC,这表明HIV-1 Gag和A3G都需要结合RNA才能进行多聚化。向A3G的CD1突变体的N端添加一种非特异性RNA结合肽(P22)可恢复BiFC和病毒体掺入,但未能抑制病毒复制,这表明CD1中的突变导致了其他缺陷,干扰了A3G的抗病毒活性。

结论

这些研究建立了一种强大的BiFC分析方法,用于分析A3G与其他大分子的细胞内相互作用。结果表明,在体内A3G是一种单体,在与RNA结合时形成多聚体。此外,我们观察到野生型A3G分子与A3G的RNA结合缺陷突变体之间存在弱相互作用,这可以解释先前描述的纯化A3G分子之间的蛋白质-蛋白质相互作用。

https://cdn.ncbi.nlm.nih.gov/pmc/blobs/26df/2700067/3405aa36b9e3/1742-4690-6-56-1.jpg

文献AI研究员

20分钟写一篇综述,助力文献阅读效率提升50倍。

立即体验

用中文搜PubMed

大模型驱动的PubMed中文搜索引擎

马上搜索

文档翻译

学术文献翻译模型,支持多种主流文档格式。

立即体验