Suppr超能文献

通过免疫疗法使肥胖相关的胰岛素抵抗正常化。

Normalization of obesity-associated insulin resistance through immunotherapy.

作者信息

Winer Shawn, Chan Yin, Paltser Geoffrey, Truong Dorothy, Tsui Hubert, Bahrami Jasmine, Dorfman Ruslan, Wang Yongqian, Zielenski Julian, Mastronardi Fabrizio, Maezawa Yuko, Drucker Daniel J, Engleman Edgar, Winer Daniel, Dosch H-Michael

机构信息

Department of Pediatrics & Immunology, Research Institute, The Hospital for Sick Children, University of Toronto, Toronto, Ontario, Canada.

出版信息

Nat Med. 2009 Aug;15(8):921-9. doi: 10.1038/nm.2001. Epub 2009 Jul 26.

Abstract

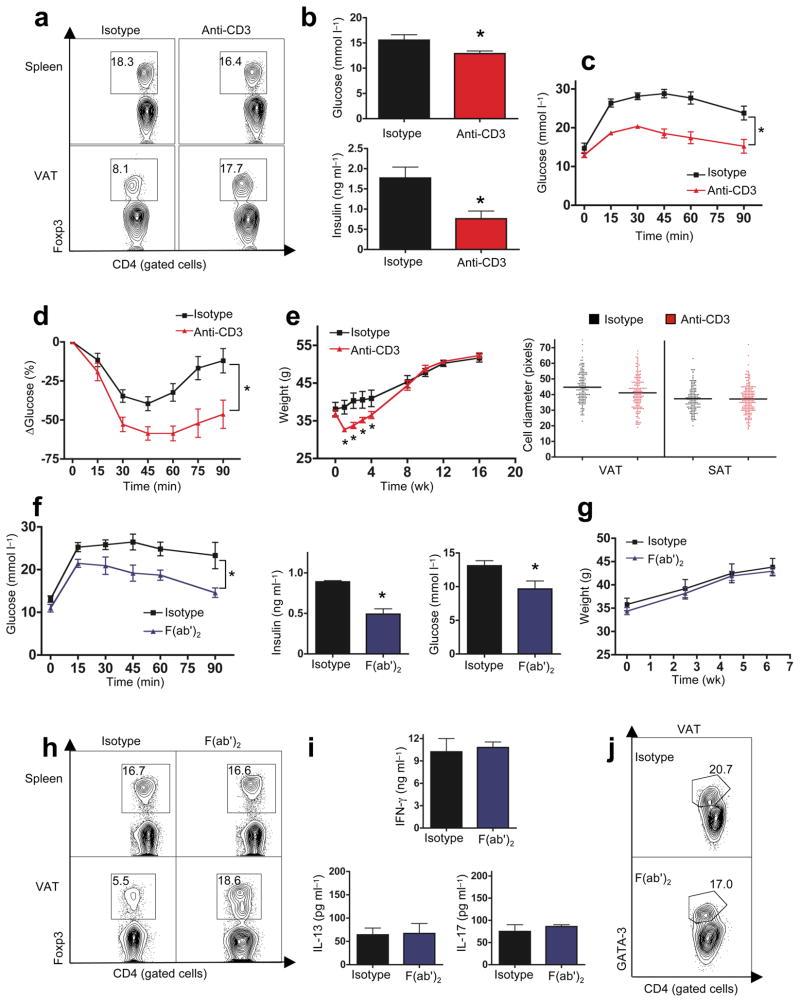
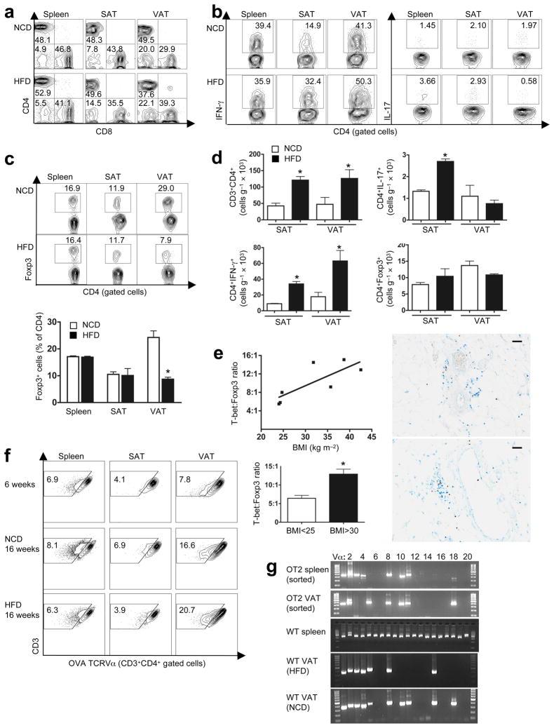
Obesity and its associated metabolic syndromes represent a growing global challenge, yet mechanistic understanding of this pathology and current therapeutics are unsatisfactory. We discovered that CD4(+) T lymphocytes, resident in visceral adipose tissue (VAT), control insulin resistance in mice with diet-induced obesity (DIO). Analyses of human tissue suggest that a similar process may also occur in humans. DIO VAT-associated T cells show severely biased T cell receptor V(alpha) repertoires, suggesting antigen-specific expansion. CD4(+) T lymphocyte control of glucose homeostasis is compromised in DIO progression, when VAT accumulates pathogenic interferon-gamma (IFN-gamma)-secreting T helper type 1 (T(H)1) cells, overwhelming static numbers of T(H)2 (CD4(+)GATA-binding protein-3 (GATA-3)(+)) and regulatory forkhead box P3 (Foxp3)(+) T cells. CD4(+) (but not CD8(+)) T cell transfer into lymphocyte-free Rag1-null DIO mice reversed weight gain and insulin resistance, predominantly through T(H)2 cells. In obese WT and ob/ob (leptin-deficient) mice, brief treatment with CD3-specific antibody or its F(ab')(2) fragment, reduces the predominance of T(H)1 cells over Foxp3(+) cells, reversing insulin resistance for months, despite continuation of a high-fat diet. Our data suggest that the progression of obesity-associated metabolic abnormalities is under the pathophysiological control of CD4(+) T cells. The eventual failure of this control, with expanding adiposity and pathogenic VAT T cells, can successfully be reversed by immunotherapy.

摘要

肥胖及其相关的代谢综合征是一个日益严峻的全球性挑战,但对这种病理状况的机制理解以及当前的治疗方法都不尽人意。我们发现,驻留在内脏脂肪组织(VAT)中的CD4(+) T淋巴细胞可控制饮食诱导肥胖(DIO)小鼠的胰岛素抵抗。对人体组织的分析表明,类似的过程可能也会在人类中发生。DIO VAT相关的T细胞显示出严重偏向的T细胞受体V(α)库,提示抗原特异性扩增。在DIO进展过程中,当VAT中积累了分泌致病性干扰素-γ(IFN-γ)的1型辅助性T细胞(T(H)1),超过了静态数量的T(H)2(CD4(+)GATA结合蛋白-3(GATA-3)(+))和调节性叉头框P3(Foxp3)(+) T细胞时,CD4(+) T淋巴细胞对葡萄糖稳态的控制就会受到损害。将CD4(+)(而非CD8(+))T细胞转移到无淋巴细胞的Rag1基因敲除DIO小鼠中,可逆转体重增加和胰岛素抵抗,主要是通过T(H)2细胞实现的。在肥胖的野生型和ob/ob(瘦素缺乏)小鼠中,用CD3特异性抗体或其F(ab')(2)片段进行短暂治疗,可减少T(H)1细胞相对于Foxp3(+)细胞的优势,尽管继续给予高脂饮食,但胰岛素抵抗仍可逆转数月。我们的数据表明,肥胖相关代谢异常的进展受CD4(+) T细胞的病理生理控制。随着肥胖和致病性VAT T细胞的增加,这种控制最终失效,但可通过免疫疗法成功逆转。

https://cdn.ncbi.nlm.nih.gov/pmc/blobs/7146/3063199/4a755b8c3ee7/nihms1704f1.jpg

文献AI研究员

20分钟写一篇综述,助力文献阅读效率提升50倍。

立即体验

用中文搜PubMed

大模型驱动的PubMed中文搜索引擎

马上搜索

文档翻译

学术文献翻译模型,支持多种主流文档格式。

立即体验