Suppr超能文献

TGF-β1 和 Wnt 在卫星细胞反应的系统调节和衰老中的相对作用。

Relative roles of TGF-beta1 and Wnt in the systemic regulation and aging of satellite cell responses.

机构信息

Department of Bioengineering, University of California-Berkeley, Berkeley, CA 94720, USA.

出版信息

Aging Cell. 2009 Dec;8(6):676-89. doi: 10.1111/j.1474-9726.2009.00517.x. Epub 2009 Sep 2.

Abstract

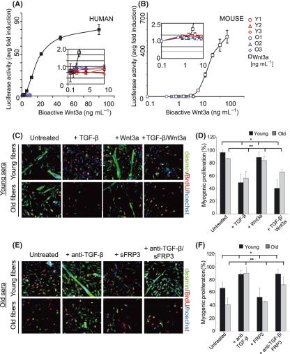
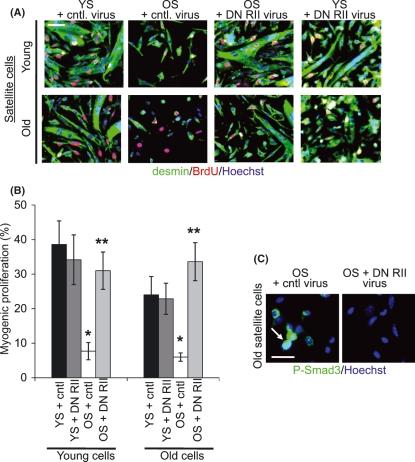
Muscle stem (satellite) cells are relatively resistant to cell-autonomous aging. Instead, their endogenous signaling profile and regenerative capacity is strongly influenced by the aged P-Smad3, differentiated niche, and by the aged circulation. With respect to muscle fibers, we previously established that a shift from active Notch to excessive transforming growth factor-beta (TGF-beta) induces CDK inhibitors in satellite cells, thereby interfering with productive myogenic responses. In contrast, the systemic inhibitor of muscle repair, elevated in old sera, was suggested to be Wnt. Here, we examined the age-dependent myogenic activity of sera TGF-beta1, and its potential cross-talk with systemic Wnt. We found that sera TGF-beta1 becomes elevated within aged humans and mice, while systemic Wnt remained undetectable in these species. Wnt also failed to inhibit satellite cell myogenicity, while TGF-beta1 suppressed regenerative potential in a biphasic fashion. Intriguingly, young levels of TGF-beta1 were inhibitory and young sera suppressed myogenesis if TGF-beta1 was activated. Our data suggest that platelet-derived sera TGF-beta1 levels, or endocrine TGF-beta1 levels, do not explain the age-dependent inhibition of muscle regeneration by this cytokine. In vivo, TGF-beta neutralizing antibody, or a soluble decoy, failed to reduce systemic TGF-beta1 and rescue myogenesis in old mice. However, muscle regeneration was improved by the systemic delivery of a TGF-beta receptor kinase inhibitor, which attenuated TGF-beta signaling in skeletal muscle. Summarily, these findings argue against the endocrine path of a TGF-beta1-dependent block on muscle regeneration, identify physiological modalities of age-imposed changes in TGF-beta1, and introduce new therapeutic strategies for the broad restoration of aged organ repair.

摘要

肌肉干细胞(卫星)细胞相对不易受到自主衰老的影响。相反,它们的内源性信号谱和再生能力受到衰老的 P-Smad3、分化龛和衰老循环的强烈影响。就肌肉纤维而言,我们之前已经确定,从活跃的 Notch 向过度转化生长因子-β(TGF-β)的转变会诱导卫星细胞中的 CDK 抑制剂,从而干扰有效的成肌反应。相比之下,在衰老血清中升高的全身性肌肉修复抑制剂被认为是 Wnt。在这里,我们检查了血清 TGF-β1 的年龄依赖性成肌活性及其与全身性 Wnt 的潜在交叉对话。我们发现,血清 TGF-β1 在衰老的人类和小鼠中升高,而在这些物种中,全身性 Wnt 仍无法检测到。Wnt 也未能抑制卫星细胞的成肌能力,而 TGF-β1 以双相方式抑制再生潜能。有趣的是,年轻水平的 TGF-β1 具有抑制作用,如果 TGF-β1 被激活,年轻血清会抑制成肌作用。我们的数据表明,血小板衍生的血清 TGF-β1 水平或内分泌 TGF-β1 水平并不能解释这种细胞因子对肌肉再生的年龄依赖性抑制。在体内,TGF-β 中和抗体或可溶性诱饵都不能降低老年小鼠的系统性 TGF-β1 并挽救成肌作用。然而,全身性给予 TGF-β 受体激酶抑制剂可改善肌肉再生,该抑制剂可减弱骨骼肌中的 TGF-β 信号转导。总之,这些发现反对了依赖 TGF-β1 的激素途径对肌肉再生的阻断,确定了 TGF-β1 年龄相关变化的生理模式,并为广泛恢复衰老器官修复引入了新的治疗策略。

https://cdn.ncbi.nlm.nih.gov/pmc/blobs/bf53/2805917/6e24aa9246a3/ace0008-0676-f3.jpg

文献AI研究员

20分钟写一篇综述,助力文献阅读效率提升50倍。

立即体验

用中文搜PubMed

大模型驱动的PubMed中文搜索引擎

马上搜索

文档翻译

学术文献翻译模型,支持多种主流文档格式。

立即体验