Suppr超能文献

一种新型的小鼠模型揭示了室管膜和脉络丛中多囊蛋白-1 的缺失导致纤毛功能障碍和脑积水。

A novel mouse model reveals that polycystin-1 deficiency in ependyma and choroid plexus results in dysfunctional cilia and hydrocephalus.

机构信息

Dulbecco Telethon Institute (DTI) at Dibit, San Raffaele Scientific Institute, Milan, Italy.

出版信息

PLoS One. 2009 Sep 23;4(9):e7137. doi: 10.1371/journal.pone.0007137.

Abstract

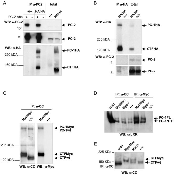
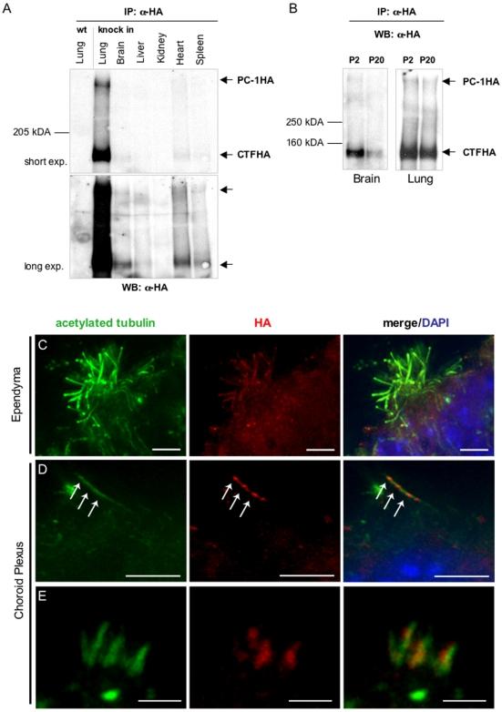
Polycystin-1 (PC-1), the product of the PKD1 gene, mutated in the majority of cases of Autosomal Dominant Polycystic Kidney Disease (ADPKD), is a very large (approximately 520 kDa) plasma membrane receptor localized in several subcellular compartments including cell-cell/matrix junctions as well as cilia. While heterologous over-expression systems have allowed identification of several of the potential biological roles of this receptor, its precise function remains largely elusive. Studying PC-1 in vivo has been a challenging task due to its complexity and low expression levels. To overcome these limitations and facilitate the study of endogenous PC-1, we have inserted HA- or Myc-tag sequences into the Pkd1 locus by homologous recombination. Here, we show that our approach was successful in generating a fully functional and easily detectable endogenous PC-1. Characterization of PC-1 distribution in vivo showed that it is expressed ubiquitously and is developmentally-regulated in most tissues. Furthermore, our novel tool allowed us to investigate the role of PC-1 in brain, where the protein is abundantly expressed. Subcellular localization of PC-1 revealed strong and specific staining in ciliated ependymal and choroid plexus cells. Consistent with this distribution, we observed hydrocephalus formation both in the ubiquitous knock-out embryos and in newborn mice with conditional inactivation of the Pkd1 gene in the brain. Both choroid plexus and ependymal cilia were morphologically normal in these mice, suggesting a role for PC-1 in ciliary function or signalling in this compartment, rather than in ciliogenesis. We propose that the role of PC-1 in the brain cilia might be to prevent hydrocephalus, a previously unrecognized role for this receptor and one that might have important implications for other genetic or sporadic diseases.

摘要

多囊蛋白 1(PC-1)是多房性多囊肾病(ADPKD)中大多数病例突变的 PKD1 基因产物,是一种非常大的(约 520kDa)质膜受体,定位于包括细胞-细胞/基质连接以及纤毛在内的几个亚细胞隔室。虽然异源过表达系统已经允许鉴定出该受体的几个潜在生物学作用,但它的确切功能仍然很大程度上难以捉摸。由于其复杂性和低表达水平,研究体内的 PC-1 一直是一项具有挑战性的任务。为了克服这些限制并促进内源性 PC-1 的研究,我们通过同源重组将 HA 或 Myc 标记序列插入 Pkd1 基因座。在这里,我们表明我们的方法成功地产生了完全功能性和易于检测的内源性 PC-1。体内 PC-1 分布的特征表明它在大多数组织中普遍表达并受发育调控。此外,我们的新工具使我们能够研究 PC-1 在大脑中的作用,该蛋白在大脑中大量表达。PC-1 的亚细胞定位显示出在纤毛室管膜和脉络丛细胞中强烈和特异性的染色。与这种分布一致,我们观察到在普遍敲除胚胎和在脑中条件性失活 Pkd1 基因的新生小鼠中均形成了脑积水。在这些小鼠中,脉络丛和室管膜纤毛的形态均正常,这表明 PC-1 在该隔室中的纤毛功能或信号传导中起作用,而不是在纤毛发生中起作用。我们提出,PC-1 在脑纤毛中的作用可能是预防脑积水,这是该受体以前未被认识到的作用,并且可能对其他遗传或散发性疾病具有重要意义。

https://cdn.ncbi.nlm.nih.gov/pmc/blobs/b609/2743994/1375e18a67cb/pone.0007137.g001.jpg

文献AI研究员

20分钟写一篇综述,助力文献阅读效率提升50倍。

立即体验

用中文搜PubMed

大模型驱动的PubMed中文搜索引擎

马上搜索

文档翻译

学术文献翻译模型,支持多种主流文档格式。

立即体验