Suppr超能文献

通过抑制 Nampt,激活的 T 淋巴细胞中会发生灾难性的 NAD+耗竭,从而减少 EAE 中的脱髓鞘和残疾。

Catastrophic NAD+ depletion in activated T lymphocytes through Nampt inhibition reduces demyelination and disability in EAE.

机构信息

Department of Experimental Medicine, Section of Biochemistry, University of Genoa, Genoa, Italy.

出版信息

PLoS One. 2009 Nov 19;4(11):e7897. doi: 10.1371/journal.pone.0007897.

Abstract

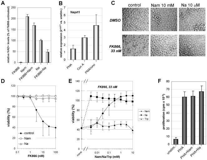
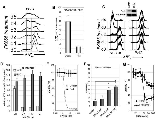
Nicotinamide phosphoribosyltransferase (Nampt) inhibitors such as FK866 are potent inhibitors of NAD(+) synthesis that show promise for the treatment of different forms of cancer. Based on Nampt upregulation in activated T lymphocytes and on preliminary reports of lymphopenia in FK866 treated patients, we have investigated FK866 for its capacity to interfere with T lymphocyte function and survival. Intracellular pyridine nucleotides, ATP, mitochondrial function, viability, proliferation, activation markers and cytokine secretion were assessed in resting and in activated human T lymphocytes. In addition, we used experimental autoimmune encephalomyelitis (EAE) as a model of T-cell mediated autoimmune disease to assess FK866 efficacy in vivo. We show that activated, but not resting, T lymphocytes undergo massive NAD(+) depletion upon FK866-mediated Nampt inhibition. As a consequence, impaired proliferation, reduced IFN-gamma and TNF-alpha production, and finally autophagic cell demise result. We demonstrate that upregulation of the NAD(+)-degrading enzyme poly-(ADP-ribose)-polymerase (PARP) by activated T cells enhances their susceptibility to NAD(+) depletion. In addition, we relate defective IFN-gamma and TNF-alpha production in response to FK866 to impaired Sirt6 activity. Finally, we show that FK866 strikingly reduces the neurological damage and the clinical manifestations of EAE. In conclusion, Nampt inhibitors (and possibly Sirt6 inhibitors) could be used to modulate T cell-mediated immune responses and thereby be beneficial in immune-mediated disorders.

摘要

烟酰胺磷酸核糖基转移酶(Nampt)抑制剂,如 FK866,是 NAD(+)合成的有效抑制剂,有望用于治疗不同形式的癌症。基于激活的 T 淋巴细胞中 Nampt 的上调,以及 FK866 治疗患者中出现的淋巴细胞减少的初步报告,我们研究了 FK866 对 T 淋巴细胞功能和存活的干扰能力。在静息和激活的人 T 淋巴细胞中评估细胞内吡啶核苷酸、ATP、线粒体功能、活力、增殖、激活标志物和细胞因子分泌。此外,我们使用实验性自身免疫性脑脊髓炎(EAE)作为 T 细胞介导的自身免疫性疾病模型,评估 FK866 在体内的疗效。我们表明,在 FK866 介导的 Nampt 抑制下,激活的但不是静息的 T 淋巴细胞经历大量 NAD(+)耗竭。结果,增殖受损,减少 IFN-γ和 TNF-α的产生,最终导致自噬细胞死亡。我们证明,激活的 T 细胞上调 NAD(+)降解酶聚(ADP-核糖)聚合酶(PARP)会增加它们对 NAD(+)耗竭的敏感性。此外,我们将 FK866 治疗后 IFN-γ和 TNF-α产生缺陷与 Sirt6 活性受损联系起来。最后,我们表明 FK866 可显著减轻 EAE 的神经损伤和临床症状。总之,Nampt 抑制剂(可能还有 Sirt6 抑制剂)可用于调节 T 细胞介导的免疫反应,从而有益于免疫介导的疾病。

https://cdn.ncbi.nlm.nih.gov/pmc/blobs/1cef/2774509/adbd3916ce2a/pone.0007897.g001.jpg

文献AI研究员

20分钟写一篇综述,助力文献阅读效率提升50倍。

立即体验

用中文搜PubMed

大模型驱动的PubMed中文搜索引擎

马上搜索

文档翻译

学术文献翻译模型,支持多种主流文档格式。

立即体验