Suppr超能文献

2-脱氧-D-葡萄糖通过 XBP-1 介导的 TRAIL-R2 上调增强 TRAIL 诱导的人黑色素瘤细胞凋亡。

2-Deoxy-D-glucose enhances TRAIL-induced apoptosis in human melanoma cells through XBP-1-mediated up-regulation of TRAIL-R2.

机构信息

Immunology and Oncology Unit, Calvary Mater Newcastle Hospital, NSW, Australia.

出版信息

Mol Cancer. 2009 Dec 14;8:122. doi: 10.1186/1476-4598-8-122.

Abstract

BACKGROUND

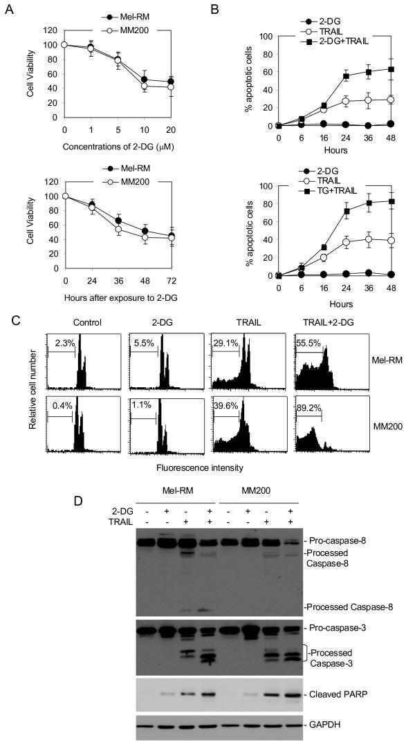
Past studies have shown that sensitivity of melanoma cells to TRAIL-induced apoptosis is largely correlated with the expression levels of TRAIL death receptors on the cell surface. However, fresh melanoma isolates and melanoma tissue sections express generally low levels of death receptors for TRAIL. The clinical potential of TRAIL in the treatment of melanoma may therefore be limited unless given with agents that increase the cell surface expression of TRAIL death receptors. 2-Deoxy-D-glucose (2-DG) is a synthetic glucose analogue that inhibits glycolysis and glycosylation and blocks cell growth. It has been in clinical evaluation for its potential use as an anticancer agent. In this study, we have examined whether 2-DG and TRAIL interact to enhance their cytotoxicity towards melanoma cells.

RESULTS

2-DG did not kill melanoma cells, but enhanced TRAIL-induced apoptosis in cultured melanoma cells and fresh melanoma isolates. This was associated with increased activation of the caspase cascade and mitochondrial apoptotic pathway, and was blocked by inhibition of TRAIL-R2, and to a lesser extent, inhibition of TRAIL-R1. Treatment with 2-DG up-regulated TRAIL death receptors, in particular, TRAIL-R2, on the melanoma cell surface. Up-regulation of TRAIL-R2 was due to increased transcription that was not dependent on the transcription factors, p53 and CHOP. Instead, the IRE1 alpha and ATF6 pathways of the unfolded protein response that were activated by 2-DG appeared to be involved. Moreover, XBP-1, which is known to be transcriptionally regulated by ATF6 and functionally activated by IRE1 alpha, was found to play an important role in 2-DG-mediated transcriptional up-regulation of TRAIL-R2 in melanoma cells.

CONCLUSION

These results indicate that 2-DG sensitizes human melanoma cells to TRAIL-induced apoptosis by up-regulation of TRAIL-2 via the ATF6/IRE1 alpha/XBP-1 axis of the unfolded protein response. They suggest that 2-DG is a promising agent to increase the therapeutic response to TRAIL in melanoma.

摘要

背景

过去的研究表明,黑色素瘤细胞对 TRAIL 诱导的细胞凋亡的敏感性在很大程度上与细胞表面 TRAIL 死亡受体的表达水平相关。然而,新鲜的黑色素瘤分离物和黑色素瘤组织切片通常表达低水平的 TRAIL 死亡受体。因此,除非与能够增加 TRAIL 死亡受体细胞表面表达的药物联合使用,否则 TRAIL 在治疗黑色素瘤方面的临床潜力可能会受到限制。2-脱氧-D-葡萄糖(2-DG)是一种合成的葡萄糖类似物,可抑制糖酵解和糖基化并阻断细胞生长。它已在临床评估中,用于其作为抗癌药物的潜在用途。在这项研究中,我们研究了 2-DG 是否与 TRAIL 相互作用以增强其对黑色素瘤细胞的细胞毒性。

结果

2-DG 本身不能杀死黑色素瘤细胞,但可增强培养的黑色素瘤细胞和新鲜黑色素瘤分离物中 TRAIL 诱导的细胞凋亡。这与半胱天冬酶级联和线粒体凋亡途径的激活有关,并且可被 TRAIL-R2 的抑制以及在较小程度上 TRAIL-R1 的抑制所阻断。用 2-DG 处理可上调黑色素瘤细胞表面的 TRAIL 死亡受体,特别是 TRAIL-R2。TRAIL-R2 的上调归因于不依赖于转录因子 p53 和 CHOP 的转录增加。相反,由 2-DG 激活的未折叠蛋白反应的 IRE1 alpha 和 ATF6 途径似乎参与其中。此外,发现已知由 ATF6 转录调控且由 IRE1 alpha 功能激活的 XBP-1 在 2-DG 介导的 TRAIL-R2 在黑色素瘤细胞中的转录上调中起重要作用。

结论

这些结果表明,2-DG 通过未折叠蛋白反应的 ATF6/IRE1 alpha/XBP-1 轴上调 TRAIL-2 使人类黑色素瘤细胞对 TRAIL 诱导的细胞凋亡敏感。它们表明 2-DG 是一种有前途的药物,可增加黑色素瘤对 TRAIL 的治疗反应。

https://cdn.ncbi.nlm.nih.gov/pmc/blobs/af62/2803449/bfccef15f11f/1476-4598-8-122-1.jpg

文献AI研究员

20分钟写一篇综述,助力文献阅读效率提升50倍。

立即体验

用中文搜PubMed

大模型驱动的PubMed中文搜索引擎

马上搜索

文档翻译

学术文献翻译模型,支持多种主流文档格式。

立即体验