Suppr超能文献

miR-24 肿瘤抑制活性的调节独立于 p53 并通过靶位点多态性。

MiR-24 tumor suppressor activity is regulated independent of p53 and through a target site polymorphism.

机构信息

Laboratory of Cancer Biology and Genetics, National Cancer Institute, National Institutes of Health, Bethesda, Maryland, United States of America.

出版信息

PLoS One. 2009 Dec 24;4(12):e8445. doi: 10.1371/journal.pone.0008445.

Abstract

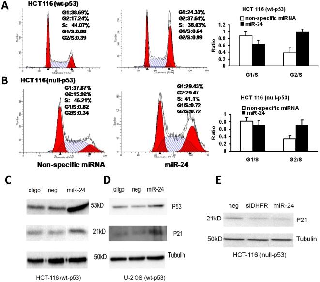
MicroRNAs (miRNAs) are predicted to regulate approximately 30% of all human genes; however, only a few miRNAs have been assigned their targets and specific functions. Here we demonstrate that miR-24, a ubiquitously expressed miRNA, has an anti-proliferative effect independent of p53 function. Cell lines with differential p53 status were used as a model to study the effects of miR-24 on cell proliferation, cell cycle control, gene regulation and cellular transformation. Overexpression of miR-24 in six different cell lines, independent of p53 function, inhibited cell proliferation and resulted in G2/S cell cycle arrest. MiR-24 over expression in cells with wt-p53 upregulated TP53 and p21 protein; however, in p53-null cells miR-24 still induced cell cycle arrest without the involvement of p21. We show that miR-24 regulates p53-independent cellular proliferation by regulating an S-phase enzyme, dihydrofolate reductase (DHFR) a target of the chemotherapeutic drug methotrexate (MTX). Of interest, we found that a miR-24 target site polymorphism in DHFR 3' UTR that results in loss of miR-24-function and high DHFR levels in the cell imparts a growth advantage to immortalized cells and induces neoplastic transformation. Of clinical significance, we found that miR-24 is deregulated in human colorectal cancer tumors and a subset of tumors has reduced levels of miR-24. A novel function for miR-24 as a p53-independent cell cycle inhibitory miRNA is proposed.

摘要

MicroRNAs (miRNAs) 预计可调控约 30%的人类基因;然而,仅有少数 miRNAs 已确定其靶基因和特定功能。本研究表明,广泛表达的 miRNA-24 具有独立于 p53 功能的抗增殖作用。使用具有不同 p53 状态的细胞系作为模型,研究 miR-24 对细胞增殖、细胞周期调控、基因调控和细胞转化的影响。在六种不同的细胞系中,miR-24 的过表达独立于 p53 功能,抑制细胞增殖并导致 G2/S 细胞周期阻滞。在具有 wt-p53 的细胞中过表达 miR-24 上调 TP53 和 p21 蛋白;然而,在 p53 缺失的细胞中,miR-24 仍然诱导细胞周期阻滞,而不涉及 p21。本研究表明,miR-24 通过调控 S 期酶二氢叶酸还原酶 (DHFR) 来调节 p53 独立的细胞增殖,DHFR 是化疗药物氨甲喋呤 (MTX) 的靶标。有趣的是,我们发现 DHFR 3'UTR 中的 miR-24 靶标位点多态性导致 miR-24 功能丧失和细胞内 DHFR 水平升高,赋予永生化细胞生长优势并诱导肿瘤转化。具有临床意义的是,我们发现 miR-24 在人结直肠癌肿瘤中失调,并且一部分肿瘤中 miR-24 的水平降低。提出了 miR-24 作为一种 p53 独立的细胞周期抑制 miRNA 的新功能。

https://cdn.ncbi.nlm.nih.gov/pmc/blobs/9a17/2794546/36b035c38745/pone.0008445.g001.jpg

文献AI研究员

20分钟写一篇综述,助力文献阅读效率提升50倍。

立即体验

用中文搜PubMed

大模型驱动的PubMed中文搜索引擎

马上搜索

文档翻译

学术文献翻译模型,支持多种主流文档格式。

立即体验