Suppr超能文献

活性氧物种激活的 Akt/ASK1/p38 信号通路在镍化合物诱导 BEAS 2B 细胞凋亡中的作用。

Reactive oxygen species-activated Akt/ASK1/p38 signaling pathway in nickel compound-induced apoptosis in BEAS 2B cells.

机构信息

Department of Occupational and Environmental Health, School of Public Health, Wuhan University, Wuhan 430071, China.

出版信息

Chem Res Toxicol. 2010 Mar 15;23(3):568-77. doi: 10.1021/tx9003193.

Abstract

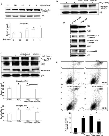
Nickel compounds are carcinogenic to humans, possibly through induction of reactive oxygen species (ROS) that damage macromolecules including DNA and proteins. The aim of the present study is to elucidate the role of the ROS-mediated Akt/apoptosis-regulating signal kinase (ASK) 1/p38 pathway in nickel-induced apoptosis. Exposure of human bronchial epithelial cells (BEAS-2B) to nickel compounds induced the generation of ROS and activation of Akt that is associated with the activation of ASK1 and p38 mitogen-activated protein kinase. Immunoblotting suggested a down-regulation of several antiapoptotic proteins, including Bcl-2 and Bcl-xL in the nickel compound-treated cells. Indeed, a notable cell apoptosis following nickel compound treatment is evident as revealed by flow cytometry analysis. N-Acetyl-L-cysteine (NAC, a general antioxidant) and vitamin E or catalase (a specific H(2)O(2) inhibitor) all decreased nickel-induced ROS generation. Scavenging of nickel-induced ROS by NAC or catalase attenuated Akt, ASK1, and p38 MAPK activation and apoptosis, which implies involvement of ROS in the Akt/ASK1/p38 pathway. In addition, nickel-induced activation of p38 MAPK was attenuated by a small interference of RNA specific to ASK1 (siRNA ASK1), implying that p38 MAPK was downstream of ASK1, while ASK1 activation was not reversely regulated by the inhibition of p38 MAPK by SB203580, a widely used p38 MAPK inhibitor. Silencing Akt by siRNA reduced the activation of ASK1 and p38 MAPK and cell apoptosis, whereas without nickel stimulation, siRNA Akt had no effect on the activation of ASK1 and p38 MAPK. Thus, these results suggest that the ROS-dependent Akt-ASK1-p38 axis is important for nickel-induced apoptosis.

摘要

镍化合物对人类具有致癌性,可能是通过诱导活性氧(ROS)来损伤包括 DNA 和蛋白质在内的大分子。本研究旨在阐明 ROS 介导的 Akt/凋亡调节信号激酶(ASK)1/p38 通路在镍诱导细胞凋亡中的作用。暴露于镍化合物的人支气管上皮细胞(BEAS-2B)诱导 ROS 的产生和 Akt 的激活,这与 ASK1 和 p38 丝裂原激活蛋白激酶的激活有关。免疫印迹表明,镍化合物处理的细胞中几种抗凋亡蛋白,包括 Bcl-2 和 Bcl-xL 的表达下调。事实上,正如流式细胞术分析所显示的,镍化合物处理后明显出现细胞凋亡。N-乙酰-L-半胱氨酸(NAC,一种通用抗氧化剂)和维生素 E 或过氧化氢酶(一种特定的 H2O2 抑制剂)均降低了镍诱导的 ROS 生成。NAC 或过氧化氢酶清除镍诱导的 ROS 可减弱 Akt、ASK1 和 p38 MAPK 的激活和细胞凋亡,表明 ROS 参与了 Akt/ASK1/p38 通路。此外,镍诱导的 p38 MAPK 激活被 ASK1 的小干扰 RNA(siRNA ASK1)减弱,这表明 p38 MAPK 是 ASK1 的下游,而 ASK1 的激活不受 p38 MAPK 抑制剂 SB203580 的抑制作用的反向调节,SB203580 是一种广泛使用的 p38 MAPK 抑制剂。siRNA Akt 沉默降低了 ASK1 和 p38 MAPK 的激活和细胞凋亡,而在没有镍刺激的情况下,siRNA Akt 对 ASK1 和 p38 MAPK 的激活没有影响。因此,这些结果表明,ROS 依赖性 Akt-ASK1-p38 轴在镍诱导的细胞凋亡中很重要。

https://cdn.ncbi.nlm.nih.gov/pmc/blobs/7189/2838407/5faa613a8d21/tx-2009-003193_0004.jpg

文献AI研究员

20分钟写一篇综述,助力文献阅读效率提升50倍。

立即体验

用中文搜PubMed

大模型驱动的PubMed中文搜索引擎

马上搜索

文档翻译

学术文献翻译模型,支持多种主流文档格式。

立即体验