Suppr超能文献

精神分裂症相关蛋白 1(DISC1)通过 Rac1 调节谷氨酸能突触的棘突。

Disrupted-in-Schizophrenia 1 (DISC1) regulates spines of the glutamate synapse via Rac1.

机构信息

Department of Psychiatry, Johns Hopkins University School of Medicine, Baltimore, Maryland, USA.

出版信息

Nat Neurosci. 2010 Mar;13(3):327-32. doi: 10.1038/nn.2487. Epub 2010 Feb 7.

Abstract

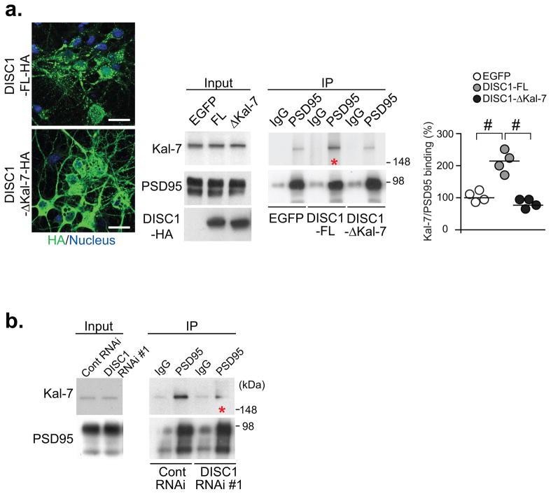
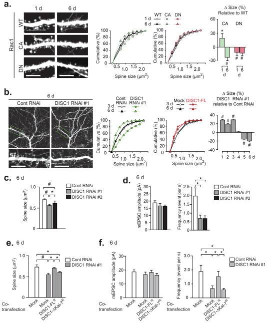
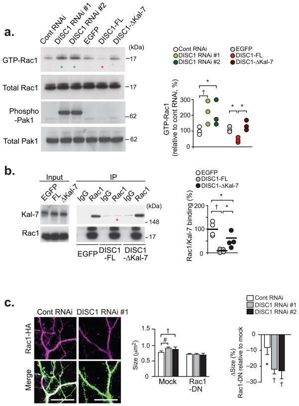
Synaptic spines are dynamic structures that regulate neuronal responsiveness and plasticity. We examined the role of the schizophrenia risk factor DISC1 in the maintenance of spine morphology and function. We found that DISC1 anchored Kalirin-7 (Kal-7), regulating access of Kal-7 to Rac1 and controlling the duration and intensity of Rac1 activation in response to NMDA receptor activation in both cortical cultures and rat brain in vivo. These results explain why Rac1 and its activator (Kal-7) serve as important mediators of spine enlargement and why constitutive Rac1 activation decreases spine size. This mechanism likely underlies disturbances in glutamatergic neurotransmission that have been frequently reported in schizophrenia that can lead to alteration of dendritic spines with consequential major pathological changes in brain function. Furthermore, the concept of a signalosome involving disease-associated factors, such as DISC1 and glutamate, may well contribute to the multifactorial and polygenetic characteristics of schizophrenia.

摘要

突触棘是调节神经元反应性和可塑性的动态结构。我们研究了精神分裂症风险因子 DISC1 在维持棘形态和功能中的作用。我们发现,DISC1 锚定了 Kalirin-7(Kal-7),调节 Kal-7 与 Rac1 的接近,控制 Rac1 的激活持续时间和强度,以响应 NMDA 受体在皮质培养物和体内大鼠脑中的激活。这些结果解释了为什么 Rac1 和它的激活剂(Kal-7)是棘突增大的重要介质,以及为什么组成性 Rac1 激活会减小棘突的大小。这种机制可能是导致精神分裂症中经常报道的谷氨酸能神经传递紊乱的基础,这种紊乱可能导致树突棘的改变,进而导致大脑功能的主要病理变化。此外,涉及疾病相关因子(如 DISC1 和谷氨酸)的信号小体概念可能很好地解释了精神分裂症的多因素和多基因特征。

https://cdn.ncbi.nlm.nih.gov/pmc/blobs/2827/2846623/07de8ca913aa/nihms167244f1.jpg

文献AI研究员

20分钟写一篇综述,助力文献阅读效率提升50倍。

立即体验

用中文搜PubMed

大模型驱动的PubMed中文搜索引擎

马上搜索

文档翻译

学术文献翻译模型,支持多种主流文档格式。

立即体验