Suppr超能文献

定点突变揭示了在 TSLP 依赖性细胞增殖中,IL-7Rα 和 TSLPR 细胞质结构域中的酪氨酸残基具有独特的需求。

Site-directed mutagenesis reveals a unique requirement for tyrosine residues in IL-7Ralpha and TSLPR cytoplasmic domains in TSLP-dependent cell proliferation.

机构信息

McKusick-Nathans Institute of Genetic Medicine and Departments of Biological Chemistry, Oncology and Pathology, Johns Hopkins University School of Medicine, 733 N Broadway, Baltimore, Maryland 21205, USA.

出版信息

BMC Immunol. 2010 Feb 8;11:5. doi: 10.1186/1471-2172-11-5.

Abstract

BACKGROUND

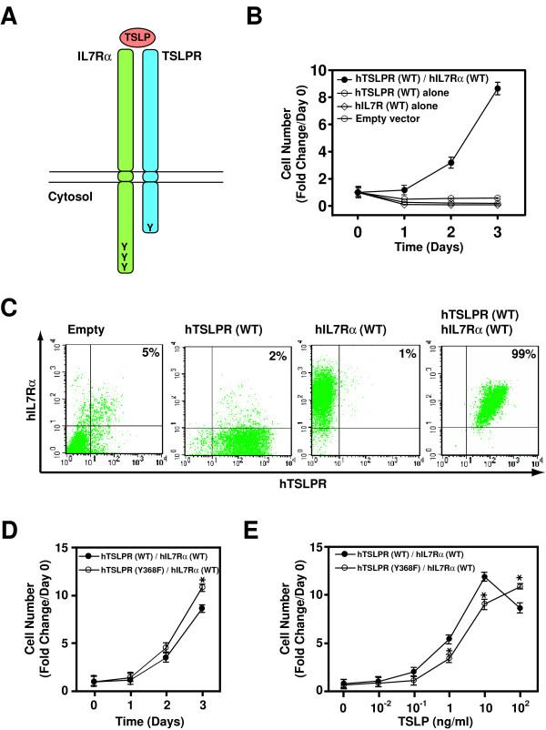
Thymic stromal lymphopoietin (TSLP) is an interleukin-7 (IL-7) like cytokine, which plays an important role in the regulation of immune responses to allergens. TSLP binds to a heterodimeric receptor complex composed of the IL-7 receptor alpha chain (IL-7Ralpha) and the TSLP receptor (TSLPR, also known as CRLF2). It has previously been suggested that the lone tyrosine residue in the mouse TSLPR cytoplasmic domain is required for cell proliferation using chimeric receptor systems. Also the role of tyrosine residues in the IL-7Ralpha cytoplasmic domain in TSLP signaling has not yet been investigated. We undertook a systematic analysis to test the role of tyrosine residues of both the IL-7Ralpha and the TSLPR in inducing cell proliferation in a growth factor dependent cell line, Ba/F3.

RESULTS

A multiple sequence alignment of the IL-7Ralpha and TSLPR cytoplasmic domains revealed conservation of most, but not all, cytoplasmic tyrosine residues across several species. Our site-directed mutagenesis experiments revealed that the single tyrosine residue in human TSLPR was not required for TSLP-dependent cell proliferation. It has previously been reported that Y449 of human IL-7Ralpha is required for IL-7 dependent proliferation. Interestingly, in contrast to IL-7 signaling, none of tyrosine residues in the human IL-7Ralpha cytoplasmic domain were required for TSLP-dependent cell proliferation in the presence of a wild type TSLPR. However, the mutation of all cytoplasmic four tyrosine residues of human IL-7Ralpha and human TSLPR to phenylalanine residues abolished the proliferative ability of the TSLP receptor complex in response to TSLP.

CONCLUSION

These results suggest that TSLP requires at least one cytoplasmic tyrosine residue to transmit proliferative signals. Unlike other members of IL-2 cytokine family, tyrosine residues in IL-7Ralpha and TSLPR cytoplasmic domains play a redundant role in TSLP-mediated cell growth.

摘要

背景

胸腺基质淋巴细胞生成素(TSLP)是一种白细胞介素-7(IL-7)样细胞因子,在调节对过敏原的免疫反应中发挥重要作用。TSLP 与由 IL-7 受体 α 链(IL-7Rα)和 TSLP 受体(TSLPR,也称为 CRLF2)组成的异二聚体受体复合物结合。先前已经表明,小鼠 TSLPR 细胞质结构域中的唯一酪氨酸残基对于使用嵌合受体系统的细胞增殖是必需的。此外,在 TSLP 信号传导中,IL-7Rα 细胞质结构域中的酪氨酸残基的作用尚未得到研究。我们进行了系统分析,以测试 IL-7Rα 和 TSLPR 的酪氨酸残基在诱导依赖生长因子的细胞系 Ba/F3 中的细胞增殖中的作用。

结果

IL-7Rα 和 TSLPR 细胞质结构域的多重序列比对显示,大多数但不是所有细胞质酪氨酸残基在几个物种中都得到了保守。我们的定点突变实验表明,人类 TSLPR 中的单个酪氨酸残基对于 TSLP 依赖性细胞增殖不是必需的。先前已经报道,人类 IL-7Rα 的 Y449 对于 IL-7 依赖性增殖是必需的。有趣的是,与 IL-7 信号传导相反,在存在野生型 TSLPR 的情况下,人类 IL-7Rα 细胞质结构域中的任何一个酪氨酸残基都不是 TSLP 依赖性细胞增殖所必需的。然而,将人类 IL-7Rα 和 TSLPR 的所有四个细胞质酪氨酸残基突变为苯丙氨酸残基会消除 TSLP 受体复合物对 TSLP 的增殖能力。

结论

这些结果表明,TSLP 需要至少一个细胞质酪氨酸残基来传递增殖信号。与其他白细胞介素-2 细胞因子家族成员不同,IL-7Rα 和 TSLPR 细胞质结构域中的酪氨酸残基在 TSLP 介导的细胞生长中起冗余作用。

https://cdn.ncbi.nlm.nih.gov/pmc/blobs/c652/2836284/869c42f22716/1471-2172-11-5-1.jpg

文献AI研究员

20分钟写一篇综述,助力文献阅读效率提升50倍。

立即体验

用中文搜PubMed

大模型驱动的PubMed中文搜索引擎

马上搜索

文档翻译

学术文献翻译模型,支持多种主流文档格式。

立即体验