Suppr超能文献

Jak-Stat 通路缺陷的 Huh-7 细胞中干扰素 alpha 对丙型肝炎病毒 2a 的抗病毒活性受损。

Impaired antiviral activity of interferon alpha against hepatitis C virus 2a in Huh-7 cells with a defective Jak-Stat pathway.

机构信息

Department of Pathology and Laboratory Medicine, Tulane University of Health Sciences Center, 1430 Tulane Ave, New Orleans, LA 70112, USA.

出版信息

Virol J. 2010 Feb 11;7:36. doi: 10.1186/1743-422X-7-36.

Abstract

BACKGROUND

The sustained virological response to interferon-alpha (IFN-alpha) in individuals infected with hepatitis C virus (HCV) genotype 1 is only 50%, but is about 80% in patients infected with genotype 2-6 viruses. The molecular mechanisms explaining the differences in IFN-alpha responsiveness between HCV 1 and other genotypes have not been elucidated.

RESULTS

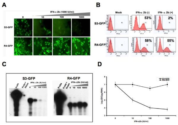
Virus and host cellular factors contributing to IFN responsiveness were analyzed using a green fluorescence protein (GFP) based replication system of HCV 2a and Huh-7 cell clones that either possesses or lack a functional Jak-Stat pathway. The GFP gene was inserted into the C-terminal non-structural protein 5A of HCV 2a full-length and sub-genomic clones. Both HCV clones replicated to a high level in Huh-7 cells and could be visualized by either fluorescence microscopy or flow cytometric analysis. Huh-7 cells transfected with the GFP tagged HCV 2a genome produced infectious virus particles and the replication of fluorescence virus particles was demonstrated in naïve Huh-7.5 cells after infection. IFN-alpha effectively inhibited the replication of full-length as well as sub-genomic HCV 2a clones in Huh-7 cells with a functional Jak-Stat pathway. However, the antiviral effect of IFN-alpha against HCV 2a virus was not observed in Huh-7 cell clones with a defect in Jak-Stat signaling. HCV infection or replication did not alter IFN-alpha induced Stat phosphorylation or ISRE promoter-luciferase activity in both the sensitive and resistant Huh-7 cell clones.

CONCLUSIONS

The cellular Jak-Stat pathway is critical for a successful IFN-alpha antiviral response against HCV 2a. HCV infection or replication did not alter signaling by the Jak-Stat pathway. GFP labeled JFH1 2a replicon based stable cell lines with IFN sensitive and IFN resistant phenotypes can be used to develop new strategies to overcome IFN-resistance against hepatitis C.

摘要

背景

感染丙型肝炎病毒(HCV)基因型 1 的个体对干扰素-α(IFN-α)的持续病毒学应答率仅为 50%,但感染基因型 2-6 病毒的患者应答率约为 80%。解释 HCV 1 与其他基因型 IFN-α反应性差异的分子机制尚未阐明。

结果

使用 HCV 2a 和 Huh-7 细胞克隆的基于绿色荧光蛋白(GFP)的复制系统分析了有助于 IFN 反应的病毒和宿主细胞因素,该系统具有或缺乏功能性 Jak-Stat 途径。GFP 基因被插入 HCV 2a 全长和亚基因组克隆的 C 端非结构蛋白 5A 中。这两种 HCV 克隆在 Huh-7 细胞中均能高水平复制,并可通过荧光显微镜或流式细胞术分析进行观察。用 GFP 标记的 HCV 2a 基因组转染的 Huh-7 细胞产生感染性病毒颗粒,并且在感染后在未成熟的 Huh-7.5 细胞中证明了荧光病毒颗粒的复制。IFN-α有效地抑制了具有功能性 Jak-Stat 途径的全长和亚基因组 HCV 2a 克隆在 Huh-7 细胞中的复制。然而,在 Jak-Stat 信号传导有缺陷的 Huh-7 细胞克隆中,未观察到 IFN-α对 HCV 2a 病毒的抗病毒作用。HCV 感染或复制未改变 Jak-Stat 信号传导在敏感和耐药 Huh-7 细胞克隆中的 IFN-α诱导的 Stat 磷酸化或 ISRE 启动子荧光素酶活性。

结论

细胞 Jak-Stat 途径对于针对 HCV 2a 的成功 IFN-α抗病毒反应至关重要。HCV 感染或复制未改变 Jak-Stat 途径的信号传导。具有 IFN 敏感和 IFN 耐药表型的 GFP 标记 JFH1 2a 复制子稳定细胞系可用于开发克服丙型肝炎 IFN 耐药性的新策略。

https://cdn.ncbi.nlm.nih.gov/pmc/blobs/b5de/2831880/144ddf2c0a49/1743-422X-7-36-1.jpg

文献AI研究员

20分钟写一篇综述,助力文献阅读效率提升50倍。

立即体验

用中文搜PubMed

大模型驱动的PubMed中文搜索引擎

马上搜索

文档翻译

学术文献翻译模型,支持多种主流文档格式。

立即体验