Suppr超能文献

白藜芦醇对哺乳动物S6激酶的抑制作用会抑制自噬。

Inhibition of mammalian S6 kinase by resveratrol suppresses autophagy.

作者信息

Armour Sean M, Baur Joseph A, Hsieh Sherry N, Land-Bracha Abigail, Thomas Sheila M, Sinclair David A

机构信息

Department of Pathology and Paul F. Glenn Laboratories for the Biological Mechanisms of Aging, Harvard Medical School, Boston, MA 02115, USA.

出版信息

Aging (Albany NY). 2009 Jun 3;1(6):515-28. doi: 10.18632/aging.100056.

Abstract

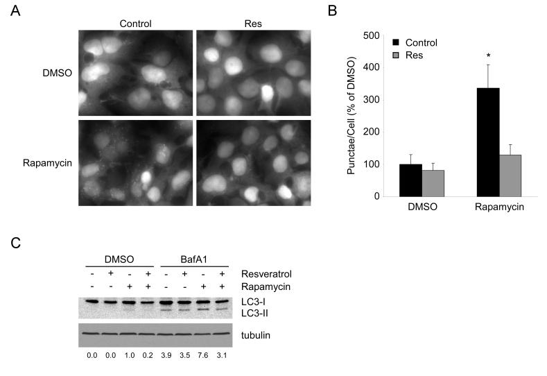
Resveratrol is a plant-derived polyphenol that promotes health and disease resistance in rodent models, and extends lifespan in lower organisms. A major challenge is to understand the biological processes and molecular pathways by which resveratrol induces these beneficial effects. Autophagy is a critical process by which cells turn over damaged components and maintain bioenergetic requirements. Disruption of the normal balance between pro- and anti-autophagic signals is linked to cancer, liver disease, and neurodegenerative disorders. Here we show that resveratrol attenuates autophagy in response to nutrient limitation or rapamycin in multiple cell lines through a pathway independent of a known target, SIRT1. In a large-scalein vitro kinase screen we identified p70 S6 kinase (S6K1) as a target of resveratrol. Blocking S6K1 activity by expression of a dominant-negative mutant or RNA interference is sufficient to disrupt autophagy to a similar extent as resveratrol. Furthermore, co-administration of resveratrol with S6K1 knockdown does not produce an additive effect. These data indicate that S6K1 is important for the full induction of autophagy in mammals and raise the possibility that some of the beneficial effects of resveratrol are due to modulation of S6K1 activity.

摘要

白藜芦醇是一种植物来源的多酚,在啮齿动物模型中可促进健康和抗病能力,并延长低等生物的寿命。一个主要挑战是了解白藜芦醇产生这些有益作用的生物学过程和分子途径。自噬是细胞清除受损成分并维持生物能量需求的关键过程。促自噬信号和抗自噬信号之间的正常平衡被破坏与癌症、肝脏疾病和神经退行性疾病有关。在此我们表明,白藜芦醇通过一条独立于已知靶点SIRT1的途径,在多种细胞系中减弱营养限制或雷帕霉素诱导的自噬。在大规模体外激酶筛选中,我们确定p70核糖体蛋白S6激酶(S6K1)是白藜芦醇的一个靶点。通过表达显性负性突变体或RNA干扰来阻断S6K1活性,足以在与白藜芦醇相似的程度上破坏自噬。此外,白藜芦醇与S6K1基因敲低共同给药不会产生累加效应。这些数据表明,S6K1对哺乳动物自噬的完全诱导很重要,并增加了白藜芦醇的一些有益作用是由于对S6K1活性的调节这一可能性。

https://cdn.ncbi.nlm.nih.gov/pmc/blobs/71ab/2806030/798e457c3349/aging-01-515-g001.jpg

文献AI研究员

20分钟写一篇综述,助力文献阅读效率提升50倍。

立即体验

用中文搜PubMed

大模型驱动的PubMed中文搜索引擎

马上搜索

文档翻译

学术文献翻译模型,支持多种主流文档格式。

立即体验