Suppr超能文献

膜骨架通过 B 细胞受体控制扩散动力学和信号转导。

The membrane skeleton controls diffusion dynamics and signaling through the B cell receptor.

机构信息

Lymphocyte Interaction Laboratory, London Research Institute, Cancer Research UK, 44 Lincoln's Inn Fields, London WC2A 3PX, UK.

出版信息

Immunity. 2010 Feb 26;32(2):187-99. doi: 10.1016/j.immuni.2009.12.005. Epub 2010 Feb 18.

Abstract

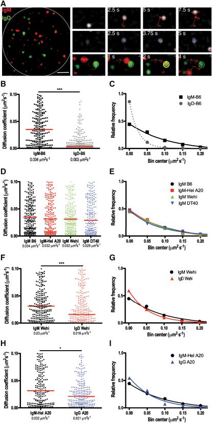
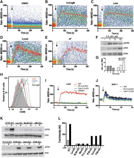
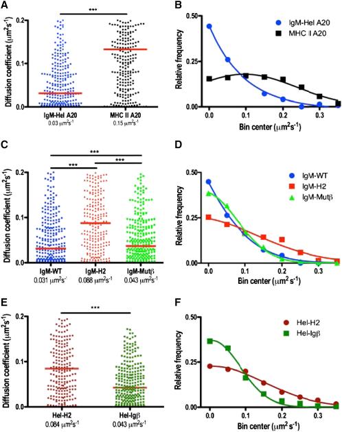
Early events of B cell activation after B cell receptor (BCR) triggering have been well characterized. However, little is known about the steady state of the BCR on the cell surface. Here, we simultaneously visualize single BCR particles and components of the membrane skeleton. We show that an ezrin- and actin-defined network influenced steady-state BCR diffusion by creating boundaries that restrict BCR diffusion. We identified the intracellular domain of Igbeta as important in mediating this restriction in diffusion. Importantly, alteration of this network was sufficient to induce robust intracellular signaling and concomitant increase in BCR mobility. Moreover, by using B cells deficient in key signaling molecules, we show that this signaling was most probably initiated by the BCR. Thus, our results suggest the membrane skeleton plays a crucial function in controlling BCR dynamics and thereby signaling, in a way that could be important for understanding tonic signaling necessary for B cell development and survival.

摘要

B 细胞受体 (BCR) 触发后 B 细胞激活的早期事件已得到很好的描述。然而,对于 BCR 在细胞表面的稳态知之甚少。在这里,我们同时可视化单个 BCR 颗粒和膜骨架的成分。我们表明,由 ezrin 和肌动蛋白定义的网络通过创建限制 BCR 扩散的边界来影响 BCR 的扩散稳态。我们发现 Igbeta 的细胞内结构域在介导这种扩散限制中很重要。重要的是,这种网络的改变足以诱导强烈的细胞内信号转导,并伴随着 BCR 迁移率的增加。此外,通过使用关键信号分子缺失的 B 细胞,我们表明这种信号转导很可能是由 BCR 启动的。因此,我们的结果表明,膜骨架在控制 BCR 动力学和信号转导方面起着至关重要的作用,这对于理解 B 细胞发育和存活所需的持续信号转导可能很重要。

https://cdn.ncbi.nlm.nih.gov/pmc/blobs/9acf/2984614/c06302b56a42/gr1.jpg

文献AI研究员

20分钟写一篇综述,助力文献阅读效率提升50倍。

立即体验

用中文搜PubMed

大模型驱动的PubMed中文搜索引擎

马上搜索

文档翻译

学术文献翻译模型,支持多种主流文档格式。

立即体验